[游戏表现]GT3赛车游戏场景3ds max渲染技巧(附材质贴图)
北京/三维设计师/9年前/1675浏览
版权
[游戏表现]GT3赛车游戏场景3ds max渲染技巧(附材质贴图)
今天给大家分享的是我们最喜欢的2款保时捷GT3赛车(The BMW Z4和BMW E92)的场景渲染,重点介绍我们的灯光、材质和全部的场景设置以及,我们的提供了免费的vray材质贴图供下载,你们也可以使用到自己的场景之中。
今天给大家分享的是我们最喜欢的2款保时捷GT3赛车(The BMW Z4和BMW E92)的场景渲染,重点介绍我们的灯光、材质和全部的场景设置以及,我们的提供了免费的vray材质贴图供下载,你们也可以使用到自己的场景之中。首先是速度与激情的最终效果之一,如下图。
场景构件中的线框图。
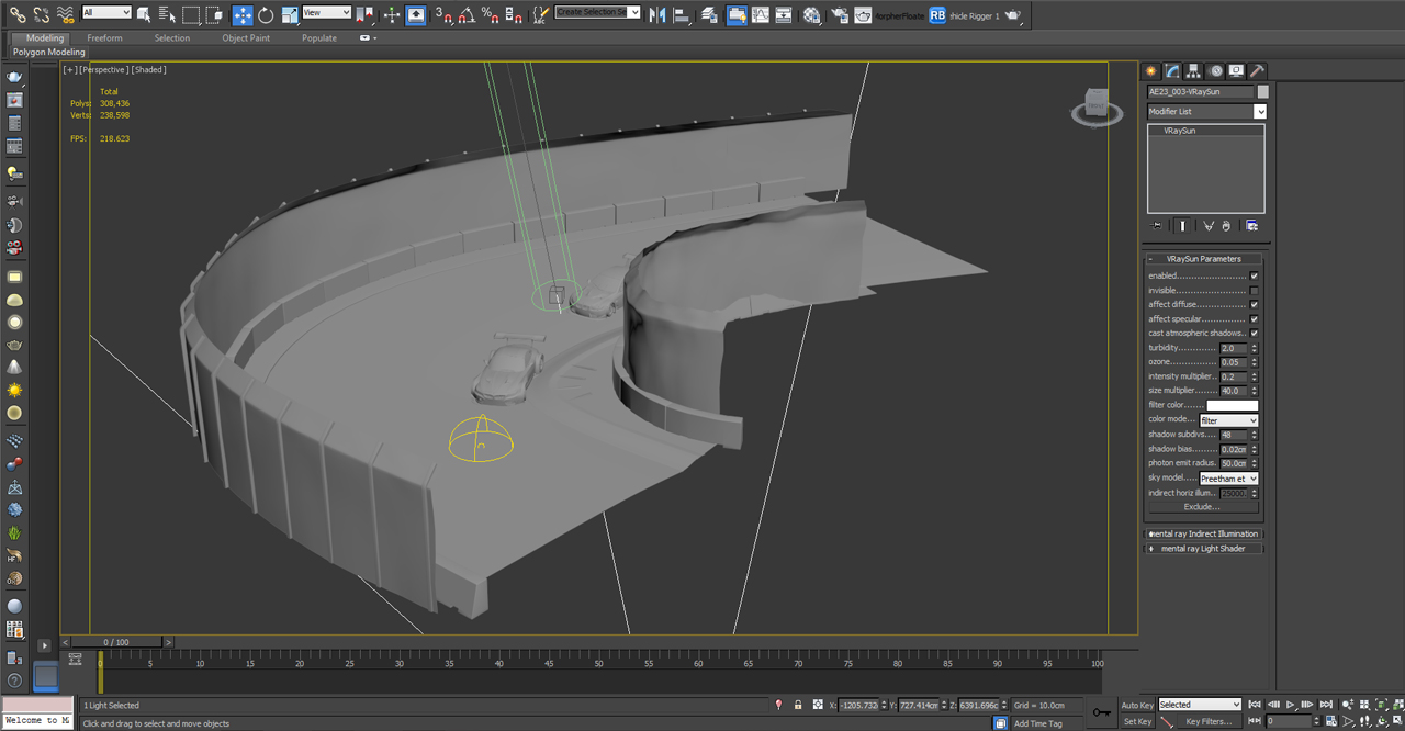
vray天光设置,摄像机设置完毕。
贴完材质后的两辆跑车效果。

这是最基础的VRAYSUN设置。
vraysky设置。

下面是所有的材质,轮胎材质的调制。

碳纤维材质贴图。
墙面材质调制。

围栏的凹凸与不透明度打造。
街边石头效果。
铝合金车轮毂材质。
道路以及其他材质的集合。
下面是所有的贴图。

怀旧墙面效果。


最终的效果图。全宇宙免费高清3D材质贴图素材http://www.3dxy.com/zt/ecocloud.html
19
Report
声明
7
Share
in to comment
Add emoji
喜欢TA的作品吗?喜欢就快来夸夸TA吧!
You may like
Log in
19Log in and synchronize recommended records
7Log in and add to My Favorites
评论Log in and comment your thoughts
分享Share







































