AIGC爆肝测评Mar. 30天最全AI资讯及实用测评
北京/设计爱好者/2年前/1201浏览
版权
AIGC爆肝测评Mar. 30天最全AI资讯及实用测评
前言
置身于AI浪潮中,每天都经历着不断刷新认知的事情。我们做这一系列AIGC领域重大事件汇总和工具实测,希望能把最新的工具和实测效果同步给各位设计同仁和广大AI兴趣爱好者,期待大家能在实际工作、学习和生活中更加快捷高效、游刃有余的利用好AI,扩展自己的能力边界。
我们在实际整理、撰写和实测的过程中,秉持的一个宗旨是:以终为始+学以致用。我们在信息源监控上广撒网——从日报到周报,从知识库到KOL,从底层模型到上层工具,从新工具发布到老工具升级都是我们的监控范围。面对海量的AI信息,我们如何做筛选?这就是我们秉持的第一个宗旨——以终为始,筛选出来的相关信息都是可以直接应用或可预见的应用到实际工作中去的;其中作为重点实测的工具,又要进一步满足第二个宗旨——学以致用,这要求该AI工具不但可以马上使用,而且或降本/或增效/或开辟新增量。整个筛选过程如下图所示,所以在下面的内容中,第一章我们会快速介绍国内外筛选出来的AI领域重要资讯,第二章会详细介绍我们经过二次筛选,挑选出来实测的重点产品。
第一章:近期AI圈大事件汇总
接下来让我们快速浏览一下近期AI圈发生的重要事件,我们会划分国内和国外,依次做整理陈述。为了保证内容的条理性,方便大家阅读,我们会用表格的形式呈现。顺序为采集时随机排列,排名不分先后。
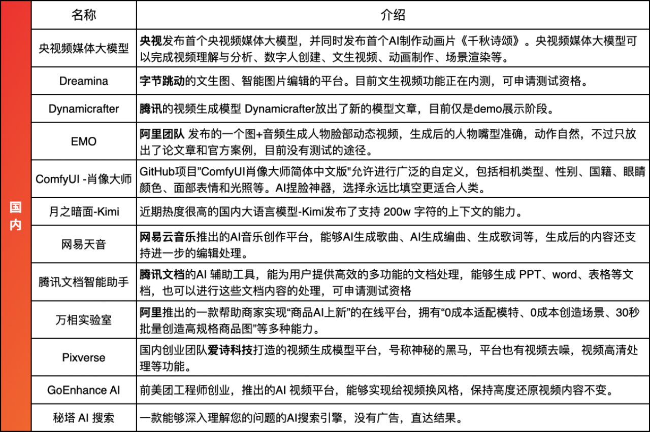
第1节. 国内篇
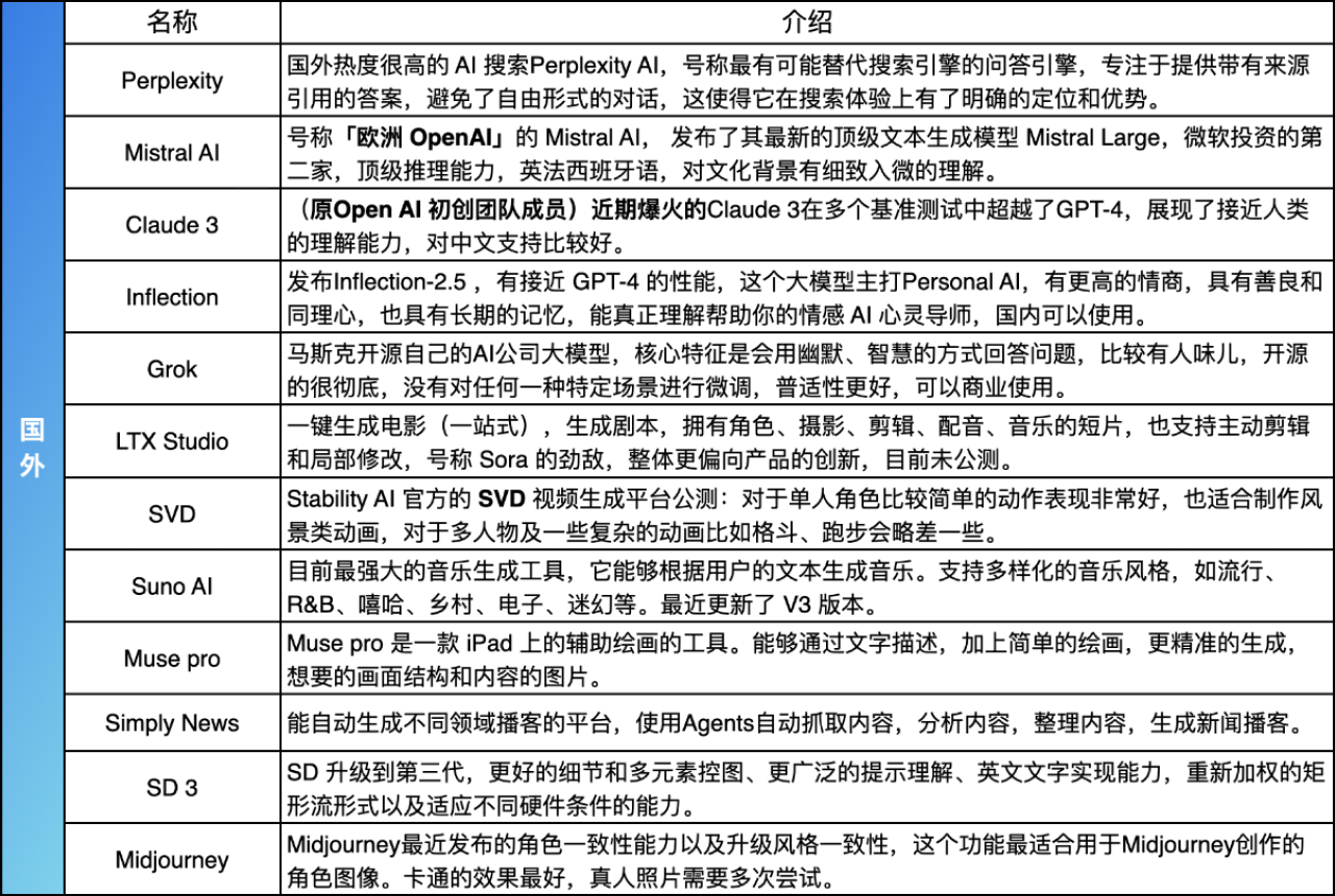
第2节. 国外篇
第二章:近期重点AI产品实测
看完了上面国内外近期的AI圈大事件汇总,我们从中筛选出了4个AI产品做了重点实测,它们分别是——腾讯文档智能助手(国内类Office Copilot产品)、Goenhance(一款主打视频风格转换产品)、Suno AI(国内外顶级的文生音乐产品)、万相实验室(阿里帮助商家实现“0成本上新”的AI产品),它们具体的表现如何?让我们逐个看下去。
第1节. 腾讯文档智能助手
腾讯文档智能助手的介绍概览
腾讯文档智能助手的产品实测
在整体体验了智能助手的功能后,我们认为最突出的功能是PPT生成及美化,我们先来看PPT 的这一部分
生成PPT
智能助手可以根据一个主题直接生成 PPT,也可以通过一个现有的文档内容来生成 PPT。整体生成PPT的流程是:输入主题内容→生成文字大纲→选择PPT模板→生成PPT。输入主题后,生成PPT的结构大纲,在这一步用户可以编辑大纲的文本内容,如果觉得大纲没有问题,就可以选择 PPT模板了。
选择 PPT模板这一步也是我们觉得智能助手在生成PPT方面的优势所在,因为腾讯提供的PPT模板都比较美观,且风格多样,相较于其他类似竞品而言,视觉上有明显优势。
选择完模板就可以直接生成PPT了,整个生成过程速度很快,还能看到一页一页PPT出现的过程。最终PPT呈现的效果也确实很不错。当然整体还需要用户进行一些打磨,或者替换相应的配图。如果对整体的配色不满意,还可以整体更改配色,甚至再次整体更换PPT模板都是可以的。
生成文档
说完了智能助手的 PPT 功能,我们再来看看文档相关的 AI 功能,主要有两大方面:一是能生成多种类型的文档,比如思维导图、问卷、招聘信息、生成脚本等等;
二是能够进行一些文档内的 AI 辅助工作,比如进行段落续写、润色、翻译、总结等功能。
生成表格
虽然智能助手有生成表格的功能,但经过我们的尝试,发现其所生成的表格数据在真实性方面存在明显不足,并且 AI辅助表格的公式计算,实际的使用效果也不太好,这里就不多介绍了。
腾讯文档智能助手的产品评价
腾讯文档智能助手生成 PPT 的功能值得推荐,模板样式质量高,生成速度快。如果PPT的文本内容提前准备好,可以大大的提升PPT的制作效率,基本上仅需替换配图即可。
生成文档的功能,整体上中规中矩,很多功能通过其他的AI大语言模型也可以做到。智能助手在文档方面的优势胜在体验不错,速度也很快。
第2节. GoEnhance
GoEnhance的介绍概览
GoEnhance的产品实测
GoEnhance主要功能有两个,一个是视频风格转换,能支持十多种视频风格转换并能保留原始音频;另一个是图像增强放大,可以提升图像画质且自定义设置图片参数来调整图片效果。
Current Time 0:00
/
Duration Time 0:00
Progress: NaN%
Playback Rate
1.00x
视频来源:抖音@AIGC研究院
视频风格转换
功能优势方面,GoEnhance在完成视频风格转换的同时能够保留视频的原始音频;生成的视频无论是画面还原性还是稳定性都比较好;会员版最长支持生成20s视频;目前支持13种风格转换,其中以动漫风格为主,另外也有像素、CG、涂鸦、皮克斯等风格,目前风格还在持续更新中。
目前市面上除了这款视频风格转换工具以外,还有一款叫Domo AI的工具,也能一键把原视频转换成艺术化视频风格,但目前已不支持免费体验。下图是我们找了一些网友测评的效果对比,可以看到无论是细节还原度,还是表情和衣服等方面,GoEnhance 都比Domo AI生成的视频转绘效果更加稳定流畅。可以看到Domo AI会出现人物表情、动作、服装等和原视频有出入或者不稳定的情况,比如原视频中女生穿着的是分身款衣服,但Domo AI生成的衣服变成了一件连体服,并且人物表情和动作细节也和原视频略有不同。
我们拿一些实际项目测试体验时,发现GoEnhance目前也存在一些不足,比如它对于复杂画面和场景的转绘效果没有那么惊艳。它更擅长生成上面给大家展示的跳舞类视频,因为这类视频的人物数量可控,场景固定单一,所以这类视频的生成效果看起来就比较惊艳。以及我们还发现它在文字类信息的转绘效果不太理想,比如下图我们测试的视频中,车牌的文字、以及视频后面出现的文案,都在转绘后出现了文字信息识别错误。除此之外,部分风格转绘的效果不太理想,比如转绘后的水墨风格,没有凸显出水墨虚实变化、晕染的效果。
图像增强放大
区别于其他图像增强放大工具,可以按照个人偏好调整图片参数强度,可调整参数较多,比如强度、锐度、相似度、放大尺寸等等,能够提供高质量的放大结果,提升图片质量;另外图片风格上,除了增强放大原图外,还能将原图生成动漫风格,然而在实际测试中,动漫的生成效果不太理想,仍需进一步优化。
GoEnhance的产品评价
整体来说GoEnhance界面简单易懂,容易上手。在视频风格转换功能上,它更擅长转绘人物和场景不复杂的视频,对于人物和场景关系复杂、文字类信息等视频的转绘效果还有待提升;在图像增强放大功能上,能根据个人偏好调整图片参数强度,提升画质效果和清晰度。相比较而言,视频风格转换功能更为突出亮眼。
第3节. Suno AI
Suno AI的介绍概览
Suno AI的产品实测
Suno AI有两种使用模式,如果仅有音乐主题但是没有歌词就选择使用对话模式,如果既有音乐主题又有歌词就选择使用定制模式。
对话模式
用户直接描述自己的音乐诉求,如音乐主题、音乐风格、语种等,Suno AI就会直接生成音乐,下面是我们基于实际业务诉求生成的一段音乐,具体效果详见下面的示例。
Current Time 0:00
/
Duration Time 0:00
Progress: NaN%
Playback Rate
1.00x
定制模式
在定制模式下,用户录入已有的歌词、指定想要的音乐风格和歌曲名称,Suno AI就会直接生成音乐,下面是我们自己写入歌词后生成的一段音乐,具体效果详见下面的示例。
Current Time 0:00
/
Duration Time 0:00
Progress: NaN%
Playback Rate
1.00x
Suno AI的产品评价
通过上面的示例,我们不难发现——Suno AI是一个操作简单的文生音乐类AI工具,配合Chat GPT等大语言模型,用户可以按照自己的想法先生成自己中意的歌词,再用Suno AI生成自己专属的音乐。并且随着V3版本的发布,Suno AI生成的华语音乐发音更趋理想化。
如果是日常体验,每天用免费的基本计划即可满足需求,用户可以下载自己生成的音乐(支持MP3和MP4两种格式的文件下载);如果是公司有需要用到Suno AI的项目,企业级用户可以接入Suno AI的API,方便快速批量生成音乐和批量导出歌词和音频。
第4节. 万相实验室
万相实验室的介绍概览
万相实验室的产品实测
万相实验室的使用并不复杂,用户只需上传商品底图并在系统内通过简单编辑、填写商品和对应类目的基本信息、选择模特和场景等操作,就能快速生成上新所需的大量创意素材。万相实验室一共有三种AI制作类别——服饰模特、服饰平铺与商品创意生成。
服饰模特
首先来介绍下【服饰模特】类别的制作步骤。第一步,用户上传服饰素材图片到万相实验室的平台上,平台会自动抠图至只保留服装部分,同时也支持用户在自动抠图结果的基础上进行手动调整。
第二步,用户可在左侧的控制界面进行一系列的选项操作,来设置创意生成的模特形象(可具体到年龄、发型、表情、所着其他衣物配饰等)与场景。
完成以上设置后,点击“立即生成创意”按钮,万相实验室会在30秒内批量生成4张对应指令的创意图片,如果对结果不满意,还可以继续多次生成。
服饰平铺
第二类【服饰平铺】的制作步骤与【服饰模特】基本相同。两者的区别在于【服饰模特】不改变原始素材中服饰的视角与状态,是在其基础上生成符合服饰展示角度的模特与场景;而【服饰平铺】的功能点在于可自动提取素材图片中平铺摆放的服饰样式,并生成该服饰不同的模特穿着展示角度,此功能让用户无需花费大量时间与人力拍摄服饰商品图片,而只需要简单拍摄服饰的平铺照片,万相实验室即可快速生成大量服饰商品图,让用户更加便捷地完成商品上新。
商品创意
除了以上两种类别,万相实验室还支持对非服饰类商品进行AI创意制作。在上传原始商品图片并完成抠图后,用户可操作界面上的画布,自定义商品素材的大小与位置,同时还可以添加辅助装饰元素,对创意图片的构图进行精准的设定。完成图片构图的相关设置后,与前两种类别一样,用户需要对场景进行选择或指令设定,之后万相实验室即可批量生成对应商品的创意图片。
万相实验室的产品评价
通过多次实测,我们发现万相实验室功能优势非常突出。首先,【服饰模特】与【商品创意】这两个类别对原始素材的保真度效果极高;其次,人物模特的选择范围以及商品素材构图的设定灵活度很高;最后,人物模特/商品素材和场景的融合也是较为自然的,可以做到基础的光影合成,而非粗暴拼贴。
对于非阿里商家的用户,万相实验室同样可以对图片类型的设计工作有很好的助力。首先,在商业项目的前期沟通阶段,设计师可以运用万相实验室快速生成demo,便于沟通创意方案且通过高质量、高保真的demo统一各方预期。其次,万相实验室便捷简单的操作流程使得设计师可以在短时间内生成大量植入商品的图片,可以提升紧急项目的制作效率。最后,万相实验室还可以辅助修改商业素材的构图与画面细节,帮助降低实景拍摄所带来的的商业成本。
与此同时,万相实验室目前也存在一些功能上的不足。经测试发现,它会在人物与场景中的一些细节上出现生成错误。如图所示,人物的手部有明显的生成错误、以及场景中出现了与现实逻辑不符的篮球。
第二个问题点是现阶段的【服饰平铺】功能对于服装素材的还原保真度较低。通过实测示例我们可以发现,服饰胸口位置的文字图案并未被准确的还原。
第三,万相实验室的AI功能对较为复杂的指令理解度较低。如果对画面呈现细节把控度要求高,建议使用其他的AI模型进行生成。
结语
随着AI技术的不断进步和普及,我们正迎来一个全新的AI时代,其中AI产品和应用正以前所未有的速度涌现,为各行各业带来深远的影响。我们期待持续以月报的形式为大家展示阶段性AI领域的最新动态,以及挑选重点AI产品解读其实际效能和应用潜力。在本期月报中,我们看到了腾讯文档智能助手在办公领域的创新应用,GoEnhance在视频和图像处理上的技术突破,Suno AI在音乐创作上的无限可能,以及万相实验室在电商领域的创意生产能力。这些产品不仅提高了工作效率,丰富了创作形式,也为用户带来了全新的体验。
尽管AI技术在发展的道路上还存在一些挑战和不足,但正是这些挑战推动了技术的不断革新和完善。后续我们团队将继续致力于探索和分享AI领域的前沿信息,帮助大家更好地理解和应用AI技术,与诸君共勉,大家一起发展和进步。
在未来,我们期待看到更多创新的AI产品问世,期待AI技术在更多领域的应用,也期待与大家一起分享和探讨AI带来的变革。让我们携手同行,迎接AI时代的更多惊喜和机遇。期待下一期的月报,带来更多的启发和思考。
16
Report
声明
25
Share
相关推荐
in to comment
Add emoji
喜欢TA的作品吗?喜欢就快来夸夸TA吧!
You may like
相关收藏夹
Log in
16Log in and synchronize recommended records
25Log in and add to My Favorites
评论Log in and comment your thoughts
分享Share





































































































