(图文+视频)老鹿学Blender:复刻18年的那张七夕动态海报
正文共:3399字 68图
预计阅读时间:9分钟
今天分享内容的视频版如下,视频已添加进度条,大家可以根据自己的需求拖动到想要观看的部分,想要原视频以及源文件的鹿友公众号后台撩我获取:
以下是图文版内容:
正文共:3399字 68图
预计阅读时间:9分钟
嗨,各位鹿友,好久不见,最近更文没啥动力,所以停更了一个多月,以至于都有人问我要不要卖公众号了:
今天打算给大家带来野教程的新系列:老鹿学Blender。
其实从去年我就开始断断续续的学习Blender了,但是工作上杂七杂八的事情要弄,并且还要写C4D或者AE的内容,因此学习进度很慢,基本属于两天打鱼三天晒网。
截至到现在,对于Blender我暂时只会一些简单的基础操作,什么渲染啊、粒子系统啊、动力学啊还有几何节点我都还不会。
不过我觉得还是可以像以前我学习C4D一样,边学习边分享,一开始可能是一些简单的内容,随着自己学习的深入,就可以给大家带来一些进阶的知识了。
至于具体要写的内容,由于我目前也属于新手,所以打算找自己早期分享的C4D案例,然后用Blender复刻一下,过程中自己也可以进一步熟悉Blender的操作,并且写文初期我会尽量避开使用快捷键,这样可以让大家熟悉功能的具体位置。
好了,说了那么多废话,来看今天我们要分享的案例效果吧:
原图作者Andrei Robu Studio,入侵请联删
这个效果的C4D制作方法大家可以看看下面这篇文章:
在使用Blender复刻的过程中我才发现以前做出来的循环动画有点小bug:
大家仔细看”祝天下所有的情侣“这几个文字,最后的方向反了没有开始的文字接上。
所以这次复刻的时候,我把这个小bug也解决了一下,好了,今天我们就来看看如何用Blender制作这个方块扭曲旋转的循环动画吧!
01 表面细分及简易形变修改器的使用
默认情况下打开Blender会自动创建一个立方体、一个摄像机和一个灯光。
由于我这里改过启动界面,所以就添加-网格-立方体,快捷键是写福特+a:
熟悉C4D的鹿友应该知道,C4D创建的立方体相当于是一个参数化的对象,可以直接调整它的分段数,而要进行点线面的操作需要先将对象C掉转为可编辑对象。
Blender中创建的立方体你可以简单理解是默认C掉的,左上角可以切换点线面编辑模式,快捷键是TAB键:
如果你想要给对象添加分段可以在编辑模式下鼠标右键添加细分:
当然这种方法是不可逆的,另外一种方式是添加修改器进行参数化的编辑,右侧扳手按钮就是添加修改器的地方:
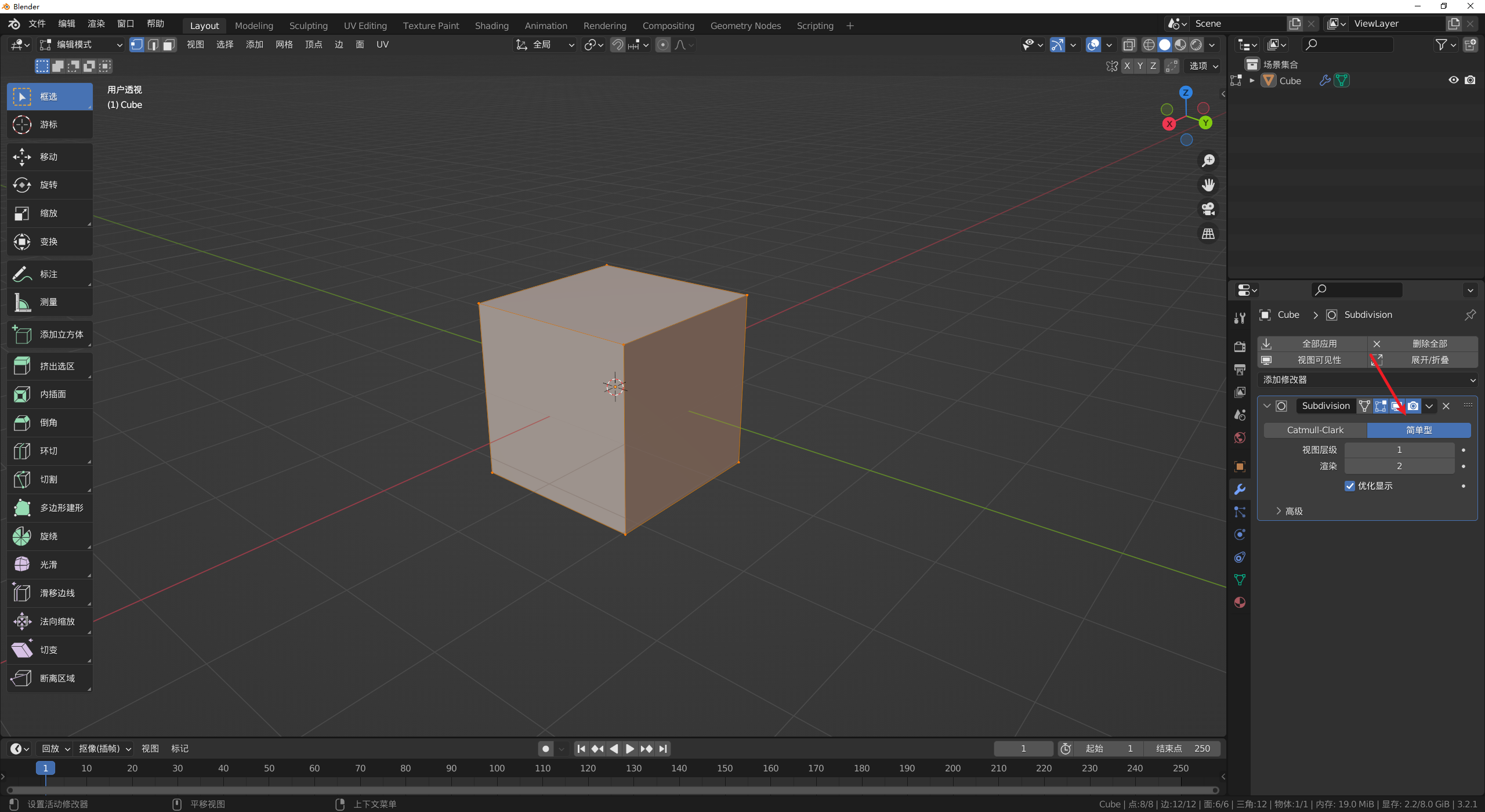
修改器里我们可以添加一个表面细分修改器,相当于C4D的细分曲面,快捷键是在物体模式下直接康求+对应的细分等级:
这个时候你会发现修改器把立方体变成了球形,如果我们只想修改器添加细分而不改变对象形态,可以将模式切换为简单型:
如果你想看到细分的分段情况,可以返回到物体模式,在上方显示叠加层里勾选线框,并且在修改器中取消勾选优化显示,细分等级我直接给到了最高6:
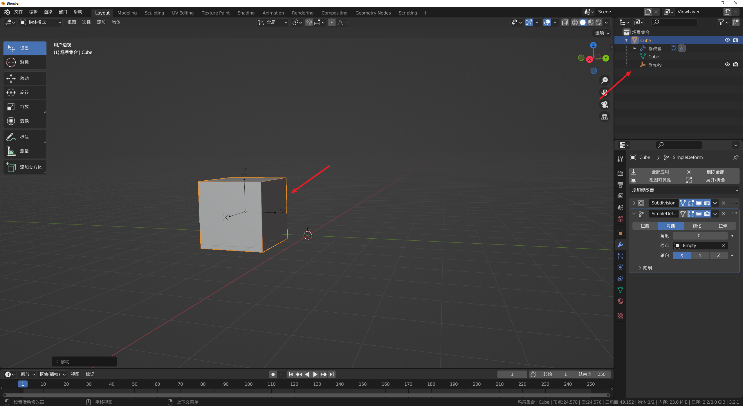
接下来我们给对象添加一个简易形变修改器,模式使用弯曲模式:
不过现在的弯曲和我们想要的效果不一样,这是由于简易形变修改器默认情况下是基于对象的原点发生形变。
因此我们可以这么操作一下,新建一个空物体,根据自己习惯选择一种空物体,我这里选择的是箭头:
默认情况下箭头会被对象挡住,物体属性-视图显示中勾选在前面,这样就可以让空物体始终在对象前面显示出来了:
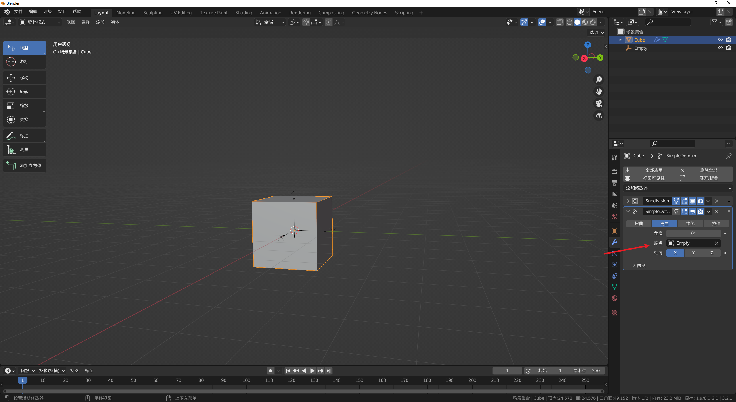
然后在简易形变修改器中指定这个空物体,这样就可以用空物体来控制修改器的变换中心了:
但现在还有一个问题,当我们移动立方体的时候,你会发现空物体还是在原来的位置:
所以我们这里可以选中空对象,按住写福特键把它拖到立方体上,让它成为立方体的子集:
这样空对象就会跟随父级立方体一起运动了:
我们把空物体的位置移动到立方体右侧的底边上,现在弯曲的感觉是对的:
02 循环动画制作
先给弯曲K一下关键帧吧,输出属性里我们先把帧速率改为25,做一个150帧的动画吧:
首先让弯曲的角度在第1帧的时候为0,第30帧的时候为360度:
更改空物体Z轴上的旋转你会发现是我们想要的扭曲效果:
所以让空物体Z轴的旋转第30帧的时候为0,然后120帧的时候旋转360度:
接下来再让简易形变的弯曲角度从120帧到150帧逐渐变为0:
观察一下动画效果,你会发现中间会出现这种挤压穿模的效果,这肯定不是我们想要的:
在C4D中使用弯曲变形器是不会出现这个问题的,可能Blender的运作方式不同吧。
所以我们这里只能手动去改变空物体的位置用于更改弯曲的变换中心从而避免穿模的现象:
说实话这一步的效果不太可控,我尝试了很久才找到方法,这里我们可以先暂时关掉简易形变修改器。
然后让空物体的位置在30帧以前都处于立方体如图所示的位置K一下位置关键帧:
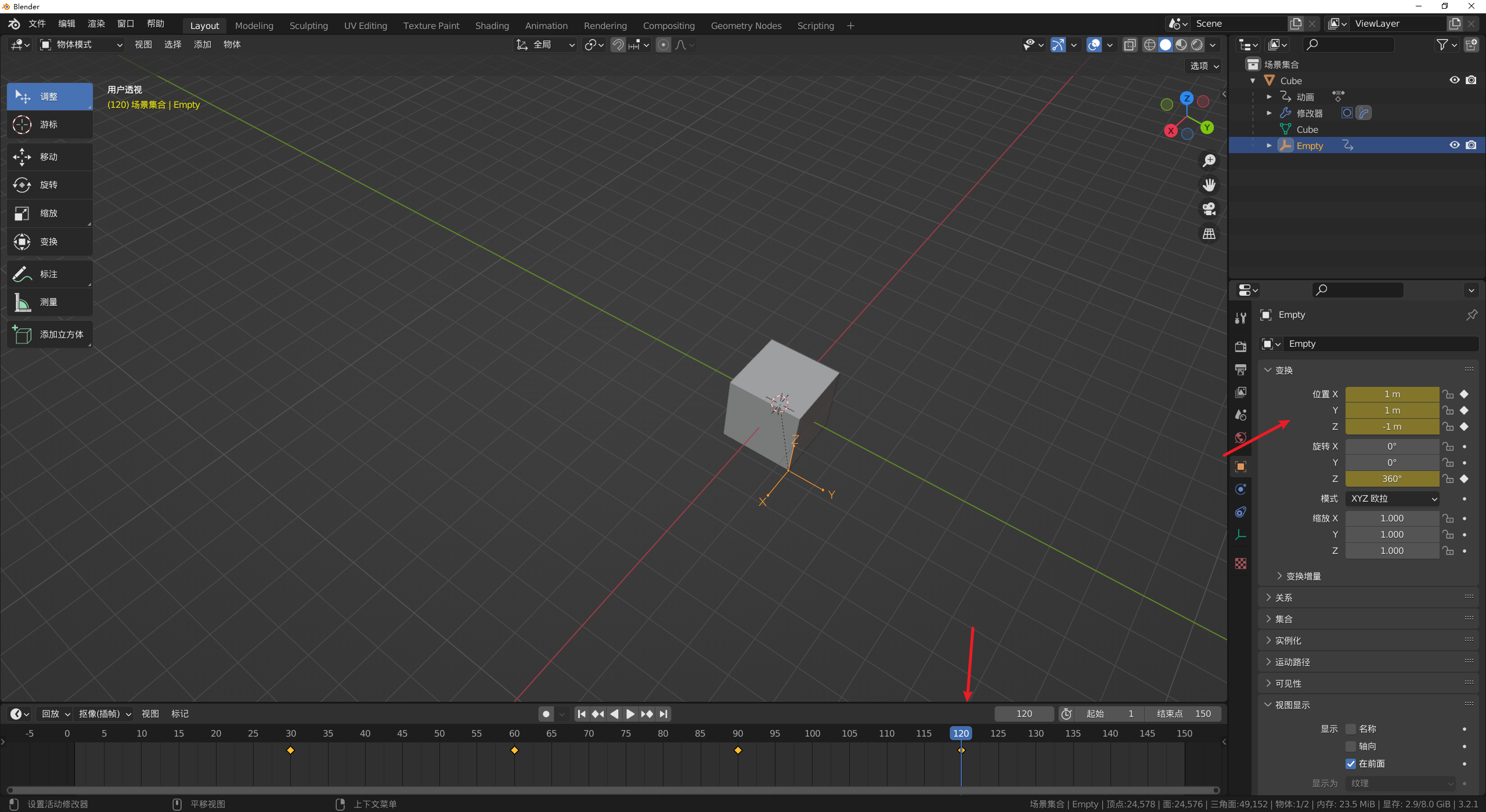
然后60帧的时候,让空对象在Y轴上移动到如图所示的位置K下关键帧:
90帧的时候X轴移动到如图所示的位置K下关键帧:
120帧的时候Y轴移动到如图所示的位置,其实就是让空对象沿着立方体底部的四个顶点运动一圈:
这时再打开简易形变修改器,可以看到穿模的问题就完美解决了:
接下来再K一下立方体本身Y和Z轴的旋转,让它们在第30帧开始到120帧,分别从0变到180和360:
这里你可能会发现对象不够平滑,其实这个不会影响我们今天要做的这个案例:
当然如果你希望它平滑一点的话,可以在物体模式下鼠标右键选择平滑着色:
点击平滑着色以后你会发现接缝处好像又出问题了:
物体数据属性的法向里勾选自动平滑,这个问题就解决了:
03 渲染部分
终于到了渲染环节了,右上角可以点击切换为材质预览模式.然后在材质属性里点击新建材质球:
基础材质我们用一个黄色的自发光材质:
按TAB键进入编辑模式,在面模式下选中正面:
材质属性里添加一个新的材质槽,然后点击新建材质:
然后在点击指定,这样我们选中的面就会被替换为新的材质:
把界面切换到渲染模式:
把事先准备好的贴图连接到自发光通道上,可以看到默认情况下贴图的投射是错误的:
在UV中我们把投射改为块面投射:
可以看到现在的贴图就是正确的了:
其他的面也是一样的道理,这里就不赘述了,另外这里可以切换成渲染模式,这样看的清楚一些:
这里我们可以将其中一个不需要的窗口切换为时间线窗口:
这样就可以拖动时间线查看动画的效果了:
现在的贴图有两个问题,首先原图的贴图是有位移动画的,其次是结尾处同样可以看到文字的方向反了:
默认情况下Blender调整贴图的位移旋转缩放等会比C4D麻烦一点,需要先添加一个纹理坐标节点:
再添加一个映射节点:
把纹理坐标的UV连接到映射的矢量,然后让映射节点和贴图矢量连接,就可以调整贴图了:
另外一种是激活Blender自带的Node Wrangler插件:
激活插件以后,选中贴图节点,按快捷键康求T就会自动创建纹理坐标以及映射节点并且连接上:
接下来就是给贴图K位移动画了,你可以在右侧单独给某个轴向位移K关键帧。
或者在节点编辑器里鼠标停留在需要K帧的属性按快捷键I给三个轴向都K上关键帧,我这里首先在30帧的时候K了一下起始帧:
然后在120帧的时候,让它在Y轴上位移为2打下关键帧:
针对于最后贴图方向反了的问题,我们最后让贴图的缩放在Y轴从1变成-1就好了:
至于关键帧的位置我们找两个红色贴图看不见的地方K上就好,我这里的位置大概是53帧和97帧:
至于蓝色的贴图我们只需要K一下Y轴位移的关键帧就可以,我这里就不赘述了:
和C4D不同的,Blender需要手动创建摄像机才可以渲染,所以新建一个摄像机:
按小键盘上的0进入摄像机视角,同时右侧视图栏勾选锁定摄像机到视图方位,这样调整视图的同时,摄像机才会跟着一起调整:
渲染属性里采样我给到256,胶片里勾选透明,这样就可以渲出一个透明背景:
输出属性里选择一个输出位置,格式选择png或者exr都可以,颜色记得选择RGBA,因为我们要的是透明背景的渲染图:
然后点击渲染动画:
Eevee渲染是很快的,150帧是渲染了21秒,当然由于本来就是普通的发光材质,C4D默认渲染器渲染也应该很快:
最后AE里加个背景色和排版看看效果吧:
基本就是这样吧,感觉复刻的还原度还是挺高的了,由于是第一篇Blender内容,所以很多地方我写的比较啰嗦,篇幅比较长。
希望对想要学习Blender但还迟迟没动手的鹿友们有所帮助,更文不易,希望鹿友们三连支持,我们下次再见吧!
更多内容欢迎关注公众号:
本文由“野鹿志”发布
转载前请联系马鹿野郎















































































