游戏UX&交互设计《阶段自查表》
成都/UX设计师/3年前/419浏览
版权
游戏UX&交互设计《阶段自查表》
游戏行业目前存在UX设计分工不明确,且经常被项目各方认为是UI、界面美术设计.令人无奈.
游戏UX设计与产品UX设计同源,但产品目前UX体系成熟且研究较多,游戏行业目前存在UX设计分工不明确,且经常被项目各方认为是UI设计,确实令人无奈。分享一些平时用于具体方案设计的“交互自查表”,仅仅手机游戏UX设计的平时工作内容
题外话:卡尔·T. 乌利齐 在《产品设计与开发》中,强调和详细说明过产品开发周期中阶段小结的重要性和必要性,我非常赞同此观点,所以在工作中将游戏UX设计分为几个阶段,并对每个阶段进行小结和反省。以下是截止2022/10月的自查表内容,仅供同行交流使用。
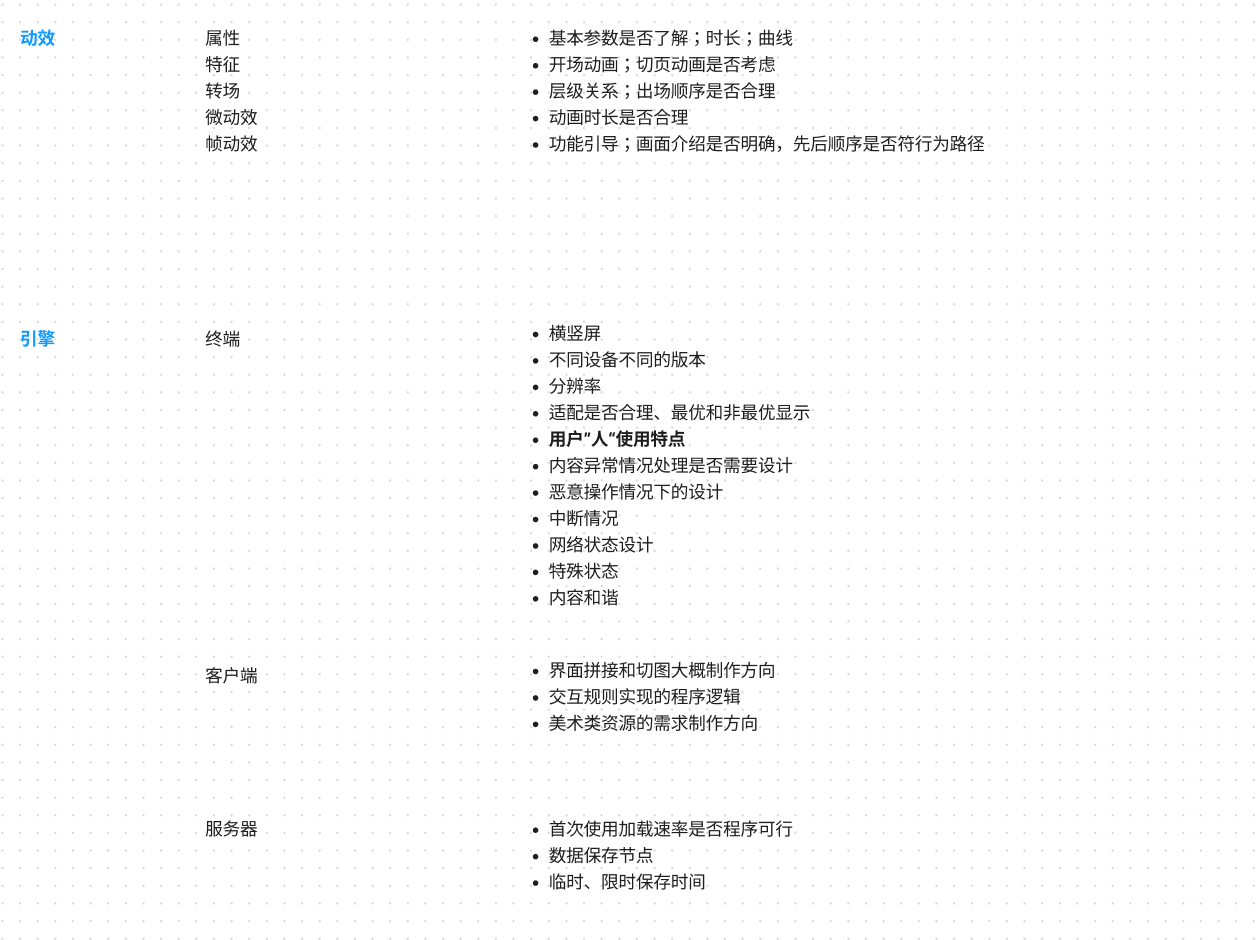
阶段一:需求分析阶段
阶段二:交互方案&制作跟进阶段
阶段三:测试迭代阶段
测试阶段主要是对交互的分解、用以确定指标维度
完。
10
Report
声明
24
Share
相关推荐
in to comment
Add emoji
喜欢TA的作品吗?喜欢就快来夸夸TA吧!
You may like
相关收藏夹
Log in
10Log in and synchronize recommended records
24Log in and add to My Favorites
评论Log in and comment your thoughts
分享Share









































































