0-1拆解我怎么通过AI绘画7天收益5W+
我是沧海,10年电商带设计团队经验,22年离职做自媒体。分享100个自己的案例,带你了解设计师更多的可能性!
前言:
大家好,我是沧海,从事设计行业10年后选择22年7月离职创业,因为看到了终极!
之前一直从事设计管理工作,擅长统筹,资源整合。拿着还不错的年薪,但是我依然选择主动离职。
离职目的就一个,做点有意思的事。如果这件事没兴趣,赚钱也不干!不长久
我是一直有个执念想尝试, 想尝试做设计师的100条创业方向!下面的AI绘画是我其中一个拿到结果的尝试。
这次分享只为让大家看到设计师除了设计之外还有更多可能性!
事先说明,我做的事只要你有手就可以做,而且我也是第一次做,
是没有经验的情况下拿到的结果, 也出来很多问题。
希望与你共勉能让你看清未来的路
21年在职期间,接触到了特效道具,因为有兴趣,开始研究,通过抖音、快手3个月收益第一桶金,
开始了我的副业之路,
去年7月离职,开始创业,做自由人社区+项目。(筛选人 长期合作)
少啰嗦一点,现在给大家拆解下,3月19-3.25 我如何通过AI绘画做到7天收益5W+。
以下全文干货。
一:起因 机会留给有心人
偶然看到朋友发的一个Midjourney 关键词视频火了,他是发着玩,我是当真了。
看了下,正好自己有之前玩俄罗斯游戏办的Visa卡,就充值了一个 Midjourney30美金会员,
玩了下,发现这个应该会很受欢迎,马上就去看了抖音和小红书,发现不少人已经在做了。
当初自己是想先做Chat Gpt但是细心一想, Midjourney的基础普及率红利会很快消失,还是先干MJ。
任何事都有红利期,看到就要马上干,尤其是基础红利!尤其是针对设计这个行业。
分享几个观点:
- 机会需要发现:机会并不是自动出现的,而是需要有心人去发现和抓住。只有具备敏锐的洞察力和判断力,才能发现机会。
- 机会需要抓住:即使发现了机会,也需要有心人去抓住机会,实现自己的目标。只有具备决心和行动力,才能抓住机会。
- 机会需要准备:抓住机会也需要有充分的准备。只有在平时不断学习、积累和实践,才能在机会到来时做出正确的决策和行动。
二:变现思路-有手就能干
今年2月开始重视私域,因为太香了,一次次的及时正反馈,分泌的多巴胺和内啡肽让我很享受 ,小有成就感,也是从2月开始做社区,转化率我可以至少达到80%,对这个有兴趣的改天再开一帖。
我当时想的很简单,
1:私域:发朋友圈引流——拉群——转化(之前我是一年都发不了几个朋友圈的人)
2:公域:视频号直播做公开课(还是对朋友圈资源二次转化)
当时开始发朋友圈开始拉新,第一次做拉新,完全没经验,
就通过话术+AI绘画图引流,拉了6个群,满打满算800人。
三:摸着石头过河
刷了一下能接触到的,普遍都是边学边干的居多。
分2种,当然也有行业很多大佬。
一种:传统培训机构,价格800-1000之间。优势在于
第二种:设计社群/个人,价格500-1000之间
比的话我没任何优势,不管是经验还是资源还是教学能力。
三:过程 喜忧参半
1.成绩
总共100份,
50份699(40份来自于小鹅通,10份微信)
30份799 来自微信
20份999 来自微信
分别对应预售价 正式价 和返场价
2.第一个老板
有个设计老板一下买了10份,不仅自己买了,还给他公司9个管理层也买了,
因为他自己偶然的一次机会,做了一个AI绘画卖了几万。就想马上让公司全部学起来,就连负责财务的负责人也拉来一起学习。
其实你会发现,做老板的最会算帐,最懂得投产比,一个人几百块的投入,换回的是更多的机会,尤其是还在第一起跑线的时间窗口期!
可能有人会问,老板是偶然看到决定买的?
直接说,其实不是,你要做客户管理,尤其私域,给不同客户打不同标签。
发的每一次朋友圈,都是有针对性的触达,这点还是跟芷蓝,靠普他们学的!
我的圈子相对够垂直,80%都是设计公司老板和创业的。只要找到痛点,并对症下药,转化都还可以。
优点:都是有付费意识的群体,不用培养
缺点:需要长期,要建立信任。
通过数据发现50%的购买是集中在3.19和3.20
另外的来自3.21-3.25的陆陆续续的转化。
3.19和3.20做对了哪些事情?
1:快速拉新,市场热度还在,当下转化
2:朋友圈推广,有钩子福利,这个起到了很关键的原因。很多人帮转发,而且都很垂直
3:分销机制,
未购买过课程的分销CPS 20%
购买后课程的CPS直接开50%
4.直播公开课
4.第一次直播卖课
时间比较仓促,3.19直播公开课,基本啥也没准备!没有一页PPT。
事实证明赌对了!
直播没做的准备:
- 直播前没策划,更没脚本,也更没有确定主题、制作素材、准备演讲稿等。
- 摄像头还是直播当天下午买的,好还不稳定,提高画质和音质都不行。
- 直播不懂互动,不能积极与观众互动,回答问题。经常只讲自己的
- 直播平台还是问了其他人在哪比较合适,
- 直播前没测试
- 没有准备直播礼品和福利
为何没准备直接上?
)1 机会:如果说机会,你在一个非常热门的领域——Ai绘画直播中抓住了机会。因为这个领域的红利期很短,所以一旦抓住了机会,就有更大可能获得成功。
因为自己知道抢先一分钟就可能多一转化一单,这个时间窗口会很快过去!
我知道其他几个比较大的机构 直播时间也在这几天,抢占先机。用户又重叠,其他人也关注了他们公众号,
如果我在他们之后,我感觉至少要少一半单子,对比做了N年教育的机构,我是新人,基本没啥优势。
)2 快速测试,小范围验证,我当时的想法是 第一次测试,直接边跑边验证,因为我后面还有其他AI的计划,哪怕这次不成功,也在自己的接受范围内。
)3 创意:我们是视频号双人直播,直播内容具有独特的创意和吸引力,能够吸引很多观众的眼球。这也是第一次直播能有285人在线的一个原因
)4 热情:我做事有一个原则,我必须感兴趣,不感兴趣赚钱也不做。对喜欢的事,愿意投入大量的时间和精力去做这件事情。这种热情和投入不仅能够帮助我克服困难,还能够吸引更多的观众和粉丝。
勇气:我敢于尝试和冒险,没有因为缺乏经验而放弃。这种勇气和决心是我个人觉得成功的关键因素之一,能够帮助你克服挑战和困难。比如我们直播中被判3次违规,关小黑屋。
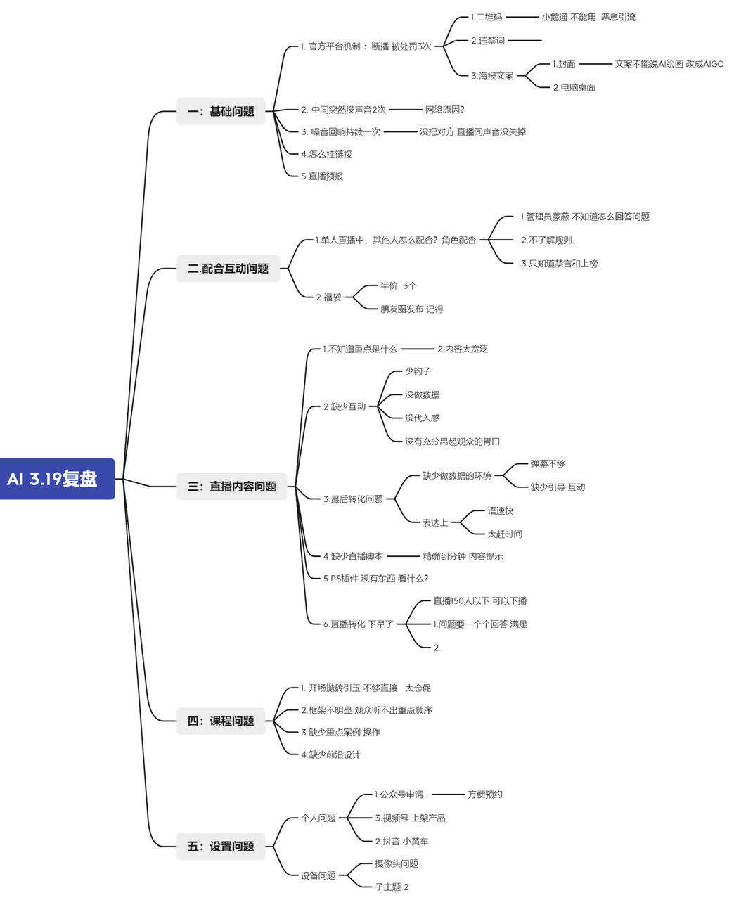
5.直播问题
还是先上图,一图胜千言
直播经历了一系列问题
1.违规关禁闭3次
2.直播间频出现电磁噪音
3.当天直播公司断网3次,之前从未有过
4.购物车都没有
5.不会拉停留,不知道怎么互动等等。
总结概括为以下问题
)1.基础问题
)2.配合问题
)3.直播内容问题
)4.课程问题
)5.设置问题
导致3.21直播 数据明显下滑
下面是3.19和3.21对比图
好在观众给力,断播几次,重新开, 大家也都回来了
很多观众观看在1个小时15分钟以上
附上复盘脑图
下面是AI绘画 第一次直播复盘
四:课程的设计
以下内容 是想表达一个设计师不仅要只懂设计,还有懂一些基础的运营和写一些内容,
当然我也用到了gpt。给了我很大帮助!YYDS
前几天正好看到一个直播,关于数字创意产业
目前有9万亿市场
一:基础篇
定位:说下我们当时对课程的定位
领先,好用,有钱。
事实证明我们第一期结束后 大家的反馈也是这样的。
1:【AI绘画基础篇】MJ基础操作全流程详解
2:【AI绘画基础篇】SD基础操作全流程详解
二:进阶实战
3:【AI绘画进阶篇】个性化AI商业创作(二维)
4:【AI绘画进阶篇】个性化AI商业创作(三维)
5:【AI绘画进阶篇】利用AI辅助电商设计
6:【AI绘画进阶篇】品牌UI和LOGO的AI创作思路
7:【AI绘画进阶篇】视觉设计页面应用
8:【AI绘画进阶篇】AI商业海报创作
9:【AI绘画进阶篇】商业插画二次创作后期思路详解
10:【AI绘画进阶篇】电商AI绘画案例拆解
11:【AI绘画进阶篇】道具/图标类商业案例拆解
12:【AI绘画进阶篇】产品商业案例拆解
三:综合提升
13:【AI绘画综合实例篇】人物和IP创意
14:【AI绘画综合实例篇】塑造属于自己的AI设计风格
15:【AI绘画综合实例篇】高端视觉设计思维拓展
16:【AI绘画综合实例篇】建筑与游戏行业概念设计
17:【chatGpt】如何使用chatGpt
18:【chatGpt】chatGpt高级使用技巧
19:【chatGpt】AI变现逻辑和思路
20:【chatGpt】AI商业变现案例拆解
21:【AI绘画】结业课
五:成绩
授人与鱼不如授人以渔
案例1 很多学员赚回学费
让我感觉最大的成绩是,很多学员,他们赚回了不仅赚回了学费,
还有学员和我给共同组建了AI工作室,业绩也还不错,一场企业内训收费6999元。
我清楚的记得我们AI第一节课,有个做包装的自由职业的西安女孩,被他客户催做一个酒的包装,已经很晚了。
当时他刚上完我们课都已经20:30后了,她没时间做,正好在学AI就尝试的做了。
结果客户很喜欢,正是他们要的方向,当场定稿。那个包装不贵,3000元,学员在群里报喜。
上面包装案例来自我们同一位学员,
还有很多案例,不一一展示
案例2 学员成立AI工作室
通过2周AI系统的学习,
成立了工作室,
现在AI 业务已经忙不过来,也拉了很多小伙伴合作。
昨天在给深圳一家历经16年沉淀规模高端
领导品牌公司做年会背景板头像
早期的头像业务数量还不多
我们已经跑通了方法论,可以把人物做到很像!
如果有感兴趣的小伙伴可以链接我
还跟一个上市企业年会做了定制头像
以上案例来自我们课程学员
案例3:被邀请去成都西南民族大学讲AI
案例4:收获了几个自己社群的合伙人
案例5:被邀去成都黑蚁文化创意集团谈AI合作 (百人设计团队)
案例6:被抖音百万博主贾姐邀请分享经验
案例7:部分可对外商业案例
上图为甲方PS拼稿的 要求角度和造型
AI生成效果
游戏公司角色原画 SD生成
甲方提供角度图和产品图
效果图
AI室内效果图
换装商业案例
商业名画写实案例
第六:接下来的计划
本身我是设计行业出身,又从业10年,对这个赛道还是熟悉!
我会把AI结合商业实战,赋能更多行业,从AI绘画+chatGpt等等AI,
先从电商公司开始,有一起搞AI的可以一起玩!
毛爷爷有句话:联合一切可以联合的人!
上面提到很多商业案例是用SD做的
第七:总结
AI来了不可怕,低成本也不可怕,
可怕的是极具效率的低成本带来的低价。
从红利期马上会消失,我们已经准备好接下来的路,
怎么在成功的在红海市场中开辟了一片蓝海市场
归根结底还是要看需求找的准不准
在顾客心中塑造一个差异化的需求
在消费者心中留下一个独特的钩子
低成本、差异化、集中度、三位一体
最后一点思考
1. 在绝对赛道面前,一切所谓的能力,聪明都显得那么苍白无力
2:时代机遇,顺势而为。
2:做可复制的事,通过付费筛选合适的人!
3:充分让利,找到更多志同道合伙伴!
4:不能只做单线,必须有可以一直赚钱的项目,然后拓展其他项目,并几个项目可以互相赋能
我是沧海:欢迎链接























































































