这是一篇关于UI设计师转产品经理的建议文章(二)
关于UI设计师如何转型产品经理,以及UI设计师对疫情环境如何破圈升级的建议文章共计2万6千多字,建议大家选取目录节点式阅读
目录
1. 22年,UI设计行业依旧大萧条
2. UI设计师的未来,还有未来吗
3. 转行?不如考虑转岗
4. UI设计岗位的邻居是谁,有哪些
5. 转岗前,记得先给自己做定位测评
6. 转与不转,考虑几个要素足够了
7. 从3:7变为7:3,你就成功了一半
8. 设计思维到产品思维的转化技巧
9. UI设计岗转产品岗的准备材料
10. UI面试与PM面试的区别与重点
11. 环境差,可能也是一种机会
12. 如果坚持继续设计,听听这些建议
13. 着眼未来,让自己天花板变得更高
14. “6寸蛋糕”和“12寸蛋糕”的区别
15. 心得
```````````````````````````````````````````````````````````````````````````````````````````
文章说明
以下文章是从【第9节】开始描述的,【1-8节】请查看文章第一部分,感谢支持~
UI设计岗转产品岗的准备材料
UI设计师在寻求岗位时,需要拿出优秀的视觉作品及简历来彰显自己的实力,同样的,产品经理也需要通过作品来展现自己当前的产品能力,但如果一个产品经理在具备产品能力的同时还能拿出一些优秀的UI视觉作品,那一定是锦上添花,比纯粹的产品经理更有竞争力,这种双重技能的结合会使企业认为你不光具备产品业务思维,同时还能独立思考如何将自己创造出来的产品思路进行视觉呈现。
接下来我将产品经理需要的转岗材料进行如下展示(其中会包含UI设计师的材料):
UI转行PM需要准备些什么?
1、文档类
BRD(商业需求文档):BRD和MRD、PRD被认为是从市场规划到产品建立的文档规范,也是产品生命周期中最早出现的文档(在早就是脑子里的产品构思了),该文档主要涉及到市场分析、销售策略、盈利预测等,通常情况下该文档的作用是供决策层们讨论的演示文档,所以内容应该精炼简短,没有过多的产品细节。
MRD(市场需求文档):MRD文档在产品项目过程中属于“过程性”文档,多数情况下是市场部门的产品经理或者市场经理编写的一个产品说明需求文档,该文档是产品项目由“准备”阶段进入到“实施”阶段的第一文档,其作用就是“对年度产品中规划的某个产品进行市场层面的说明”,这个文档的质量好坏会直接影响到产品项目的开展,并直接影响到公司产品战略意图的实现。
PRD(产品需求文档):PRD应该是UI设计师听过且见过最多的文档,该文档是将商业需求文档(BRD)和市场需求文档(MRD)用更加专业的语言进行描述,它可以说是产品项目由“概念化”转为“图纸化”的最佳文档了,其主要涉及内容有产品定位、目标市场、目标用户、竞争对手等。
2、图形类
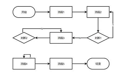
流程图:流程图是产品经理最常使用的一种图形,它是用图示的方式反映出特定主体为了满足特定需求而进行的有特定逻辑关系的一系列操作过程,其特点在于可以直观地展示产品从无到有的过程,以及过程中各个部分之间的关系、职责划分、权限和校验等过程中的分工,方便产品根据实际变化情况进行更正,所以制作产品流程图是每一个产品经理都必须掌握的核心技能之一。
泳道图:也叫跨职能流程图,它由多条“泳道”框架与相应的流程内容构成的,泳道图的主要作用是利用“泳道”特点清晰且直观的体现出流程环节发生在某职能群体,从而区分出事件主体并反映各职能群体之间的关系。严格来讲,泳道图也属于流程图的一种,而区别在于泳道图是利用“泳道”框架将流程中所涉及的步骤、流程、职能群体等信息直观的展现出来,而流程图则是处于贯穿式的展现形式,所以相较于流程图,泳道图更难绘制一些。
思维导图:思维导图是一种能够表达发散性思维的图形工具 ,它最有效的作用不是帮助产品经理呈现结果和传递信息,而是建立思维逻辑,保留脑暴创意。思维导图创始人东尼·博赞提倡用它进行发散思维和关联记忆,将所有创意保留并做链接(这里推荐大家阅读东尼·博赞编写的《思维导图》书籍,通过阅读这本书后,可以让你真正明白思维导图的奥妙之处)。
信息架构图:信息架构的核心是探讨用户对信息的认知过程,对于产品经理而言,信息架构关注的是呈现给用户合理且有价值的信息,一个清晰明确的信息架构图,应该能够在界面层面清楚的表达出产品的功能模块和整体逻辑路径,这有利于设计师从宏观角度审视不同业务模块如何落实到界面结构,以及不同功能模块之间的关联性。
原型图(手绘图):简单来说,原型图就是产品成型前的一个框架图,它的主要作用是展示页面的布局和各个功能键的交互,让产品的初步构思有一个更直观的展示,同时为开发功能、需求对接和产品部署提供更好的帮助,作为产品经理,原型图是必须具备的技能之一,它是奖创意实际展现最为关键得一步。
原型图(手绘图):简单来说,原型图就是产品成型前的一个框架图,它的主要作用是展示页面的布局和各个功能键的交互,让产品的初步构思有一个更直观的展示,同时为开发功能、需求对接和产品部署提供更好的帮助,作为产品经理,原型图是必须具备的技能之一,它是将创意实际展现最为关键的一步。
3、工具类
Visio(流程图软件):全拼“Office Visio”,是Office软件系列中负责绘制流程图和示意图的软件,它可以将复杂信息、系统和流程进行可视化处理、分析和交流。这款软件其实目前来看用的人已经比较少了(主观观点),所以大家可以选择一些目前比较流行的软件使用。
Axure(原型图软件):Axure可以说是所有产品人都必须了解且掌握的原型工具了,掌握了这款软件可以说就能解决所有产品经理所需的作图任务,目前国内和它对标的软件也很多,但由于费用问题,所以也不得不选择继续使用Axure。
MindManager(思维导图):MindManager是一个能表达发散性思维的图形工具 ,这个工具最出彩的作用就是绘制思维导图,通过一个创意中心点进行无限发散,但如果为了绘制产品功能框架的话,我更愿意推荐XMind,大家这两个工具大家选其中一个即可。
PPT(BRD, MRD):PPT不用多说,作为一个产品经理是需要经常编辑文案和结论讲解的,PPT目前为止依然是最好的展现形式,所以转岗产品也必须学会它。
Word(PRD):Word和PPT、Excel属于铁三角关系,PPT是为了快捷展现产品结论和描述使用,而Word就是写PRD这种长篇文档使用的。
Excel(数据分析):Excel表格和PPT、Word属于铁三角关系,Word和PPT都属于文本展现工具,而Excel则是多用作数据分析、图标统计使用。
4、作品类
作品内容就是本节开头所述的UI设计师强项,作为UI设计师转产品经理岗的同学,在具备产品能力的同时再展现一些设计类作品,那一定是锦上添花,而展现的设计作品最好包含以下几类:APP设计、网页设计、B端后台设计、数据可视化设计、运营设计、插画设计、设计规范稿件、手绘作品。
以上作品最好通过链接形式进行投放,并且要自己测试一下加载作品速度,打开时间不能太慢,这样才会加快HR筛选,以最快速最保险的方式被HR浏览。
5、产品积累
产品经理最重要的能力是了解不同行业的产品属性和熟知自身行业的产品特性,只有这样才能在遇到各种产品问题时利用多种技巧进行应对,同时在面试时可以应对HR提出的各种假设产品问题。想要提高这方面的能力,最简单有效的方式就是日常多看多用多思考。
多看多用多思考的方式是产品经理平日多查看和体验不同类型产品,各种点击操作进行使用,并将认为好的产品功能、交互逻辑进行记录留存,同时积极发现问题,思考如何用更好的方式处理。
其实产品经理应该是一个对需求问题、产品业务、商业逻辑很敏感的职业,最好的状态是看到任何一款产品时都能大概清楚它的玩法和属性特征,至于细节和底层逻辑,可以通过分解剖析来进行思考,所以产品经理见的产品少,用得产品少是不可能做好产品的,只有多看多用多学习,才能持续成长开拓眼界和产品思维。
如何准备PM的面试资料?
以上是UI设计师转产品经理岗所需的能力,接下来我们在了解一下以上这些都能通过哪些渠道学习,以及如何去准备产品经理的这些资料,我大致推荐6个办法:
1、阅读产品书籍
阅读书籍可以说是最系统的学习方法,但缺点也很明显,就是“慢”!如果你在很早就筹备转产品的话,我很建议你购买产品书籍或者找产品电子书来进行阅读,因为阅读整体的产品书籍是可以帮助我们系统的学习产品知识的,并且对整体知识有非常具象的理解,但对于棘手转岗的同学,这个多少有点抓急,可以先考虑其他方式。
这里为想要转产品的同学推荐几本自己亲自阅读后认为不错的书籍,方便大家后期在系统学习:《俞军产品论》、《思维导图》、《免费》、《上瘾》、《简法》、《谷歌化的反思》、《破茧成蝶》、《人人都是产品经理2.0》、《启示录》,这些书籍有的偏概念性,有的偏实操性,我建议大家刚步入产品时先阅读实操性的,等沉淀经历了一段时间后在阅读概念性的。
2、浏览产品论坛/社区
产品论坛和社区是碎片学习的好地方,可以通过快速的方式获取快餐式的产品学习,所以可以作为日常随时浏览使用,经常逛逛这些社区论坛,可以让你快速简单的了解一些产品碎片知识,时间越久积累的越多,可以的话建议注册账号并参与到其中进行发表言论,不管是疑问还是解惑,都是一种学习输出,也只有这种知识输入和输出的良性循环才能更快速的搭建自己的产品思维。
3、熟悉业务流程
多浏览和熟悉互联网的主流行业以及他们的代表产品,比如:电商,金融,医疗,教育,运动,社交等等,只有熟悉更多领域的商业模式和业务流程,你才能更好的脑洞大开,在遇到问题时不触手不蒙头,而且在进行产品岗面试时,被问到一些假设性案例时也能对答如流。
4、多面试产品岗位
俗话说:实践出真知。想要最快速的获取自己产品中的不足,最好的办法就是直接去面试,而且是多面,面试的次数越多,你被问到的问题也就越多,问题类型也越全面,然后记录下这些问题,尤其是面试过程中回答不上来的,回去后更要找资料进行弥补,找出答案。这个可以变相理解为是一种用户调研,将自身比作产品,HR比作用户,他在测试你的时候会出现很多问题,或许你之前已经认为自己这款产品很不错了,但在进行真实测试时才发现,原来自己还有很多不足之处。
所以,多实战,多记录,多思考,多总结。
5、多结交产品大牛
日常可以频繁的逛逛关于产品的专业平台,那上面有很多经验丰富的人在分享产品知识和总结,通过阅读他们的文章,可以了解他们对产品的不同认知和玩法,同时也可以留言,虚心请教对方或添加对方好友,虚心请教对方一些问题,一般来讲,能力越强的人会更有一种共享心态,也更愿意解答。我这里推荐几个产品平台,更多的还需要你自己发现:人人都是产品经理、产品沉思录、企业产品思维。
6、找个好导师
自我学习一定程度上会有些吃力,主要原因来自自律和疑惑,自律是因为无法持续坚持,学着学着就停止或者跑偏了,而疑惑是因为在刚接触产品时会有很多不懂的问题需要解答,但犹豫没有一个及时解惑人,就会出现懈怠和吃力的现象。所以如果你经济能力允许,我比较建议找一个线上或者线下的导师带着学,也可以去购买一些符合你当前情况的课程进行学习,通过导师指导和课程学习,也可以在产品路上弯道超车,再加上勤奋练习,最后顺利找到一份产品岗位。
总结
从UI设计转产品经理其实还有很多种方式,但最常用且有效的基本就是我举例的这些,总而言之,做任何岗位都应该努力寻找适合自己的方式方法且持续练习,别人的成功是因为他们找到了适合自己的方式,但那不一定适合于你,所以我建议还是要通过大量学习别人的经验总结和知识点,然后投入市场进行面试+工作实践,最后归纳出一套适合自己的技路子,也只有这样才能在新的职业上越做越好。
UI面试与PM面试的区别与重点
UI设计师和产品经理在工作性质上本身就是有区别的,UI偏视觉风格层,产品偏战略和信息架构层,所以自然在面试的时候被面试的问题也不相同。不过我相信很多UI设计师对于这点都或多或少有所了解,但如果想清楚的描述出区别在哪还是有点困难的,其本质原因是设计师很难将沉淀已久的设计思维转为产品思维,这其实是一个较大的鸿沟,跨起来也有些吃力。
所以,借着这个问题,我用个案例对比出他们之间的区别在哪,希望通过阅读你能清楚感受到两者的区别。案例我就以面试场景来展现,这样既可以解决问题,又可以指明两个岗位之间的的面试区别,并且通过案例也可以更好的映射出一些细节(我们在工作中会经常遇到疑难问题,有些问题是可以通过常规思维进行解决的,比如找资料、学概念,但有些问题我们就像近在眼前却又感知不到似得,看似已经明确,可上手还是会做错,这就是我们常说的口头禅:“一听就懂,一学就会,一做就废”)。
面试官提出的问题:需要你设计一个井盖,你会怎么设计?当面试官问到这种问题时,其实是在验证你是否拥有产品思维,或者了解你的产品思维达到了怎样的高度,不具备产品思维的UI和具备产品思维的UI回答如下:
不具备产品思维的UI回答:提议井盖做什么颜色,以自己平时见到的井盖类型进行推荐,在添加一些图案、纹理等等,然后做出效果图进行展示,这种回答如果是应聘设计岗基本不会有问题,但如果转PM岗,一定会被刷掉。
具备产品思维的UI回答:先确定井盖的作用,是用来排水的还是用来人工维护?不同作用的井盖会直接影响它的形状尺寸,比如排水的井盖上面会有很多孔,而用于人工维护的话,井盖面积需要做大(起码要一个标准男人能钻进去)。然后要考虑井盖的资产属性,比如该井盖属于哪个城市哪个片区,我们如何分辨它们(烙印、编号是目前常用手段),就算是丢了有标识性是可以对破案提供帮助的,甚至考虑井盖作为资产是要登记入市政的资产数据库中。还有井盖的自身承重力和受力点是否均匀等,要考虑到它的材质是否结实,考虑行人和车辆压过后能否支撑被踩被压。考虑施工方面是否方便搬运,好不好安装,后期维护方不方便更换。还有考虑它的造价成本,井盖的ROI,这个可以对成本和耐用度进行计算,然后找一个平衡点,甚至可以通过大数据来计算不同位置的井盖每天的承重力大概是多少,然后划分不同型号做不同类型的井盖,分发到不同场景(比如有的路面只有行人,就可以做的薄一些,有的路面只走货车,那就要做的很厚),这样就可以减少很多成本了。当然还有风险角度考虑,能否在设计时就加入防盗机制(比如特殊钥匙开关,材质做成不是没法回收的),能否做个井盖破裂后行人掉不下去的装置(比如隔层网)。
通过以上两者回答的面试问题,我们可以清楚知道具备产品思维的UI在思考需求时是多维度的,是从使用场景思考的,所以想要转型做PM,就必须对职业的本质区别拥有深刻的理解判断,只谈论美丑问题是完全不可行的。
如果你是正在寻找PM岗位的同学,在下次回答面试官问题时,一定要从实际使用、场景等方面进行回复,而不是单纯的只描述感官问题,如果你是已经成功转型PM职业的设计师,在工作中也要较多的屏蔽视觉问题,多去思考问题的本质原因,去挖掘多种可行方案,并从中寻找平衡点。
环境差,可能也是一种机会
文章写到这里,我相信全部阅读过的你应该对产品岗位有了一个更加清晰的理解,同时也知道了自己所处阶段的欠缺点有哪些。我认为,UI设计师转型产品岗位应该算是最合适不过的转岗职业了,就目前(2022年)疫情大环境来看,互联网设计职业表面程度确实是惨烈艰难,但如果我们可以静心细想,还是有很多优势出现的,比如:更多的初学者被淘汰下去、 UI和产品岗位更加专业垂直、部分内部不稳定的企业出现掉队退出现象等等。
种种原因的出现,会推进我们自身的职业进程与二次选择,温水煮青蛙的行业现象不可能永恒,也不可能一尘不变,就算没有疫情也会被其他趋势所洗牌,所以环境差从某种程度上讲,也是帮助你突破瓶颈的一次大好机会,这种机会可能是被迫的,可能是无奈的,也可能是忍痛选择的,但不管如何选择,社会会变,形式会变,行业也会变,如果自己不改变就算这次疫情不被淘汰,也会被下一次的其他灾难淘汰,这是必然结果。
双刃剑法则里说:凡事有利有弊并可相互转化,故趋利弊改、化弊为利。从我个人职业规划来看,没有什么是绝对的差,也没有什么是绝对的好,如果说差那只能说当下的你不符合当下的环境罢了,但并不代表未来的你不会变的优秀。任何大环境都有它的必然性,也存在因果关系,我们能做的就是顺势而发,在新的环境中寻找新的机会,跟进新的风潮。
环境的好坏并不是绝对的,尤其在当下这种环境,我们首先最应该做的是行动起来,我建议将自己比作一款产品, 你要思考这款产品所定位的目标群体,为哪类企业解决问题,为哪类行业解决问题、为哪种用户创造价值,还要不断挖掘产品的缺陷在哪里,并通过持续行动进行不断验证加以调整,即使走错了也无需害怕,只要立即停止并从新做策略继续就好,但千万不要停滞不前,腾讯前期的格言就是小步快跑、快速迭代,我们自身也一样,只有投入市场不断的试错,才能发现问题,如果只是纠结停止不前,就算你有一堆好点子和规划,也是无济于事。
人生本来就不是一场短跑,又何必在乎单个阶段的失败呢,更何况通过不断的试错与调整,只要持续,就可以达到终点,引用《一万小时定律》的概念,只要你专注一个行业持续练习操作,4年也可以达到专家级别,中途的放弃其实才是最可怕的。
环境差,是大家共有的,而每个人的机遇都是专属的,所以要努力寻找机会点,敢于触摸机会,才有新的可能,UI转产品,是一个不错的选择,如果你选了,请相信自己的选择!
如果坚持继续设计,听听这些建议
哪个职业也没有绝对的好坏,更没有永恒的长青,随着时代的变化,任何职业都会从开始的大热门回归平静,所以切不可为了追逐热门,而随意更改赛道,应该选择自己喜欢的,擅长的职业才是最稳妥的。
设计行业是一个具有创造性的行业,是需要我们不断的学习人类习惯、下意识反应的,单纯的做图没有任何意义,因为UI设计师这个职业本身就不是做纯艺术的,他产出的任何产物都应该被商业所运用,一切没有商业目的且无法变现的产品都是废品,所以作为UI设计师,应该时刻思考一个问题,我当前做的这个东西是给谁用的,他用这个产品要做什么,解决什么问题,会在什么场景下使用,他的年龄是多少,只要持续问自己这些问题,并找出答案,对着答案做设计,基本都八九不离十。
我相信有很多UI设计师依然留恋设计岗位,只是迫于大环境而感到无奈,所以我在这里为依然想坚持做UI的同学,给出几点建议:
1、审视自己,找出自己的长板
这个问题一定要优先重视起来,因为我发现很多设计师会跟风潮流,尤其是软件潮流,今天热门C4D就去学C4D,明天又热门Blender就又去查Blender的教学,这样只会耗尽自己的精力,其实任何软件都只是工具而已,只要能实现你的创意思路就完全足够,而你最应该做的是找出自己到底做什么最顺手、最有效、最成功,然后持续的稳固你的长处,这样你才能在企业有自己的一席之地,让被人无法替代。
2、拓展自己其他学科的知识
别光盯着设计,任何学科都有交集点,查理芒格说:只有多学科学习,才能产生多元思维,对待问题才不会从单个角度思考,产生片面结论。所以,一定要学习各种科目的知识,尤其是心理学、行为学、经济学、脑力学这种,这些学科能很好的帮助设计师理解人的行为习惯,以及他们的思维方式,还有心智模型等。
3、专注一个技能稳扎稳打
这个建议和找出自己的长板建议比较类似,也有些许不同,专注一个技能可以是你的视觉、可以是某个软件、也可以是你的副业,总之一个原则,就是你喜欢做的、顺手的才行,然后一直练习,不断打磨,这样才能在该领域、该软件行业成为一个高精专的专家。
4、别因为待业而随便找份工作
UI设计师经常会遇到几个月都找不到工作的情况,尤其是大厂的同学,在待业的状态下心态会逐渐发生变化,甚至产生动摇,有的同学会因此而妥协,随意找份设计工作进去搬砖,有的甚至直接去兼职打工,其实这都是抗压能力弱的表现,当然不排除经济能力出现困难的人,只要经济允许,我个人建议是在待业状态下,更要沉着冷静分析现状,一边优化作品简历,一边持续提升能力等待机会,寻找合适的岗位,不然很有可能出现一种状态,就是你刚入职一家并不满意的公司后,另一家喜欢的公司也给你打电话想让你入职,这种情况很是难受。
5、公司团队和环境比薪资更重要
刚进入UI设计行业的同学大多数都只看中薪资待遇,而忽略了团队氛围,其实从长远角度考虑,一个团队的发展及作风会持续影响你的内心世界,一个积极向上蓬勃发展的团队会感染着你持续努力向前,而一个懈怠不前天天琐事不断的团队会导致你心神不定无法专注,为了自己职业的长久发展,我建议一定要寻找一个乐观的、有效率的、成员素质高能力强的团队,这样才有可能带着自己持续向前,正向引导自己。
6、锁定自己的长远目标
长期目标就像灯塔,会一直坐落在那里,只要你抬头就能看到,虽然路途中会改变一些策略,但最终的方向不会发生太大改变,但如果没有目标,人会迷茫,对工作产生懈怠,产出的东西不知道有什么价值。关于这个问题有很多同学咨询过我,当我问他们下一步规划是什么时,他们无法回答,没有目标的职业生涯是茫然的,只要有一点波折就会迷失方向,所以坚持设计的UI同学,应该立即找出自己的未来目标是什么,然后再说具体规划,怎么进行下去。
7、详细列出自己的下一步规划
当你有了长远目标后,就应该具体规划如何进行,可以做个表格,把自己需要攻破的难题一一解决,这也是增加信心的一个技巧,建议将问题列出优先级和难易度,优先解决简单快速的,或者当前工作可以实践的,只要自己每天按着表格持续进行,最终一定可以走到目的地。
8、按部就班,稳扎稳打
UI设计师很容易出现眼高手低的情景,这个在视觉审美上是一个优势,但在职业规划上却是一个弊端,所以必须注重。想要做成一件事绝非偶然,虽然机会很重要,但没有前期的努力铺垫,就算机会降临也把握不住,所以一定要稳扎稳打,一步一步进行,按照自己先前设定好的规划慢慢来,切不可操之过急,自乱阵脚。
总结
针对以上8个建议,只要坚持执行落实,我相信就算不转岗也是可以的,但如果忽略这些,哪怕跳到产品经理,也会出现类似的问题,因为问题都是相通的,并不是说你转岗就能躲避,虽说有些问题是设计行业的,但转入产品后,问题还是会以换汤不换药的形式出现,所以,要学会挖掘底层问题,保持第一原理的心态,去面对目前的设计行业形式。
着眼未来,让自己天花板变得更高
俗话说:人无远虑,必有近忧。不管是设计师还是产品经理,都应该尽早的规划自己的未来,时刻思考自己的前景问题,可以是职业的发展,也可以是个人的成就,静心思考自己到底适合什么,应该往哪个方向发展,同时也要时刻关注市场的变化,以及自己职业在市场中的占比大小,有些职业开始天花板很高,但走着走着会发现国家政治以及大环境出现了调整,这个时候就要考虑自己职业的分支以及是否要调整赛道。
职业天花板的高低一定程度上会决定我们能走多远,如果天花板确实很低,那么就算再努力,未来的作为也会有所局限,如果本身职业天花板很高,就属于顺势而行,只要稍加努力就可以做到更好,所以尽可能要选择盘子大的职业,思考它的潜在属性,我在给学员解答如何定位职业规划时,开头讲解的也是先分析职业天花板的问题,只有分析透彻,选择时才会更客观。
UI设计师出路很多,不管是职场工作还是自我创业,其实有很多的选择,你要做的就是拓宽自己的职业领域,接触更多相关的机会,去了解思考和UI相关的其他职业,他们的交集有哪些,是否能帮助你不改变赛道的同时坚固另一条赛道,这样才能打开思维,将职业天花板看的更透彻。
而产品经理从第一眼看就是一个高薪职业,毕竟是直接对标产品,将产品从无到有的创造出来,所以在自身属性上天花板就会高一些,但如果脱离职业角色思考,普通大众其实还是更喜欢UI设计,因为通俗易懂,简单上手,覆盖大众用户更多,更容易被接受。所以如何定义职业天花板就要从多个维度思考,这个定位一定要和自己的目标挂钩,脱离自身属性的规划就算职业天花板高,但自己还是会出现很多无法跨越的鸿沟。
“6寸蛋糕”和“12寸蛋糕”的区别
我们对市场以及行业的份额大小,经常以蛋糕来打比方,份额在市场中的含义是企业通过自身属性资质能获取到多少市场机会,能拿下多少商机,而对于行业,则是职业人在该行业能获取资源比例、机会比比例,岗位比例,竞争对手比例等。
如果一个职业在所属行业内本身只有6寸蛋糕那么大,而你又是一个胖子,那么最后大概率会出现吃不饱的现象,也就是赚不到太多的钱,我们其实可以理解,每个行业内的不同职业都有自己特定的价位属性,有一个最低值,有一个最高值,只要你掌握基础技能,最不济也会拿到最低值那一份蛋糕,但如果蛋糕小,那么你在努力,也只能达到最高值那个点,在想提升基本没戏,除非破圈更换赛道。当然,同样一个职业地域不同,对应的价位区间也不相同(这里我为大家举个案例,同属北方的北京和天津,在北京的UI设计师,1~3专科以上的平均薪资都在12K~15K之间,但同样的人在天津,只有7~9K,而3~5年的设计师,北京是15~18K之间,天津是9~10K,在往上5~8年在北京还能继续涨,但在天津,最高封顶就是12K了,想在要高点公司该说这个价位在天津没这行情了,这不是夸夸奇谈,而是本人亲自测过的)。
所以通过这个案例应该很清楚了,蛋糕的大小是决定你还能不能吃到更多的关键,不管是职业属性还是地域特征,都会有大蛋糕和小蛋糕区分。
我经常和自己学员和咨询同学说,如果还没有更换赛道,那么应该庆幸还不晚,告诉你一些分析方法然后再做决定,如果已经进入到新的领域职业,那么回头是不可能了,需要做的就是快速画出该职业在对应行业里的占比例,然后再分析自身目前等级优势,找出自己的长板,然后去突破这个关口,而不是在原地一直徘徊观望,最后被淘汰下去。
心得
这几年疫情一轮接一轮,改变了很多行业的固定形式,但也跳出了很多新的可能,大环境是谁都无法改变的,唯独自己才是改变的关键,所以我建议不管何时都不能坐以待毙,也不应该随波逐流追赶行业个性,反之先要内审自己,寻找自己的优势,并细分优势对未来的可能性,然后做一个表格式的规划,将需要解决的一切任务列成清单,分出优先层级,逐一击破,这样一方面可以增加信心动力,更重要的是自己知道了今日该做什么,而不是无头苍蝇乱飞。
别放弃自己,更别抱怨做愤青,一切环境、事物都是双刃剑,想要打破目前局势的最好的办法就是提高思维站到更高的位置去俯瞰问题,这样你才能用更客观的想法去面对困惑。












































































