1、悬浮感:带有明显悬浮感的多个层级表现,可通过投影添加
2、颜色鲜明:使用鲜艳色彩作为强调色并且从半透明层中透出 (前后有一个遮挡关系,背景模糊)
3、边缘质感:使用轻薄高亮的1像素边框来强化物理质感 (1像素线性渐变描边)
2022年,好好学习,来自柠檬的第二篇文章输出~
磨砂图标用ps,ai,figma都可以做,无论选择什么工具,技巧都是一样的!为了支持国产软件,此次教程我选择了master来做,欢迎大家也去体验试用哦!
先看这幅图(图源自网络)

让我们来分析一下他的特点:
1、悬浮感:带有明显悬浮感的多个层级表现,可通过投影添加
2、颜色鲜明:使用鲜艳色彩作为强调色并且从半透明层中透出 (前后有一个遮挡关系,背景模糊)
3、边缘质感:使用轻薄高亮的1像素边框来强化物理质感 (1像素线性渐变描边)
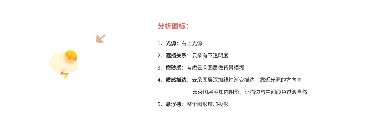
我选择了天气和消息的图标作为案例,接下来傻瓜教程图附上!感兴趣的伙伴可以试一试哦~






再试试消息的图标吧!








从分析图标到实践画完,是不是发现了他们的共通点呢?
最后附上我总结画这类图标要注意的地方,与君分享~
