【高分战报】汉武手绘丨首战告捷,艺术设计考研初试成绩公布后——研考生必做三件事!
武汉/设计爱好者/3年前/86浏览
版权
【高分战报】汉武手绘丨首战告捷,艺术设计考研初试成绩公布后——研考生必做三件事!
【高分战报】汉武手绘丨首战告捷,艺术设计考研初试成绩公布后——研考生必做三件事!
2022年汉武手绘研究生初试高分喜报来袭,每年的这些天都非常的开心,非常的激动,由衷的祝福各位勤奋又努力的考生们,这一年收获很多,希望大家接下来继续努力加油,都能顺利考上理想的学校!!!
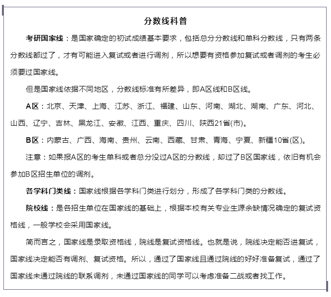
初试成绩已出,你们离研究生又近了一步,与此同时,之后的每一步都很关键,接下来就跟着小小汉的步伐,了解一下查分后的注意事项吧~



























更多设计考研、考研复试专业问题可扫下方二维码




更多课程安排及优秀作品
请点击下方图片超链接





1
2
Share
相关推荐
in to comment
Add emoji
喜欢TA的作品吗?喜欢就快来夸夸TA吧!
You may like
相关收藏夹
Log in
1Log in and synchronize recommended records
2Log in and add to My Favorites
评论Log in and comment your thoughts
分享Share














































































