我的建模野路子
简单可复用的建模方法
前言:
近几个月项目没有之前那么忙,就用空闲时间梳理了下最近学习c4d的一些经验,坦白来讲是把从各处大佬处白嫖的资源和方法做了下整合(标题都是抄菜心的-_-),希望对刚学习c4d的同学有一些帮助。
01最终效果图
先给大家看一下最终的效果图,这种模型刚开始学习c4d的同学一看肯定就很难受,因为如果按照传统的布线方法来建模,不仅要花很长的时间,而且还不一定能保障最终的效果。
02模型拆分
下图是我接到这个项目时拍的图片与按照尺寸在ai里面做的1:1线框图,接到这个项目最初的要求是看我们设计能不能帮忙改下工厂给的线框图(由于工厂出的成品在运输中会出现卡片滑出来的现象,业务部门想在上面增加两个卡扣并调整盒子的尺寸),我画好线框图后发现并不能很好的表达出增加卡扣的意思,所以就想试着用c4d制作下效果图,确保给工厂传递的准确。
接下来就是我想讲的正文了,可以先看下上方的效果图,这个盒子可以分为三层结构,在ai中,我们可以把他们区分开来(如下图俯视图三个面拆解,这三个路径需要用路径查找器做联集处理),然后另存为低版本的ai格式(illustrator 8),这样就可以直接把这个文件直接导入c4d中。
03模型制作
将低版本的ai直接拖入c4d就可以导入,记得要勾选连接样条(因为我们所需要就是一整块,不需要拆分调整)。
通过调整位置属性将俯视图三个面居中,然后旋转,调整面与正视图对齐,如下图。
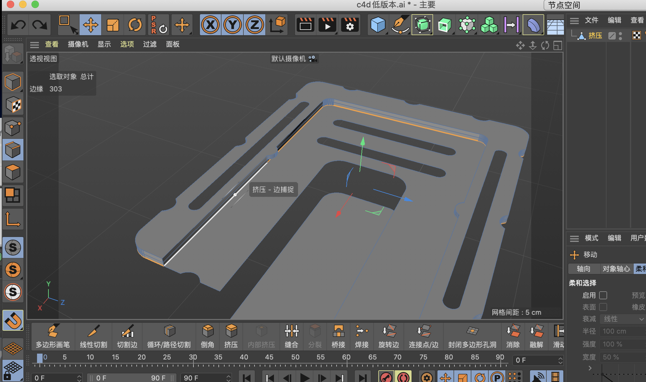
然后挤压这三个路径,就可以得到大概模型雏形了
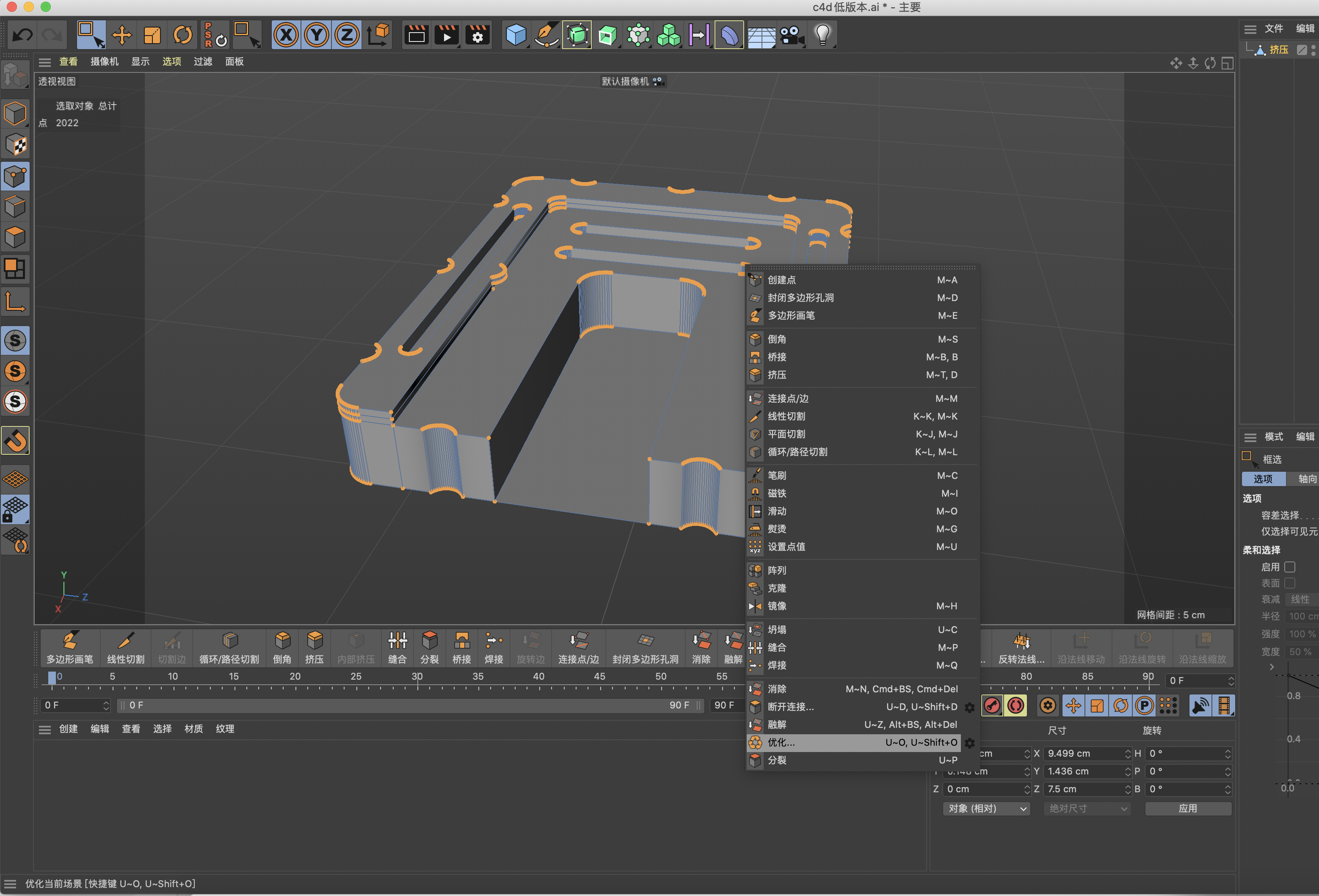
将这三个模型的底部和四周的面删掉,只留下一个平面,然后连接对象并删除
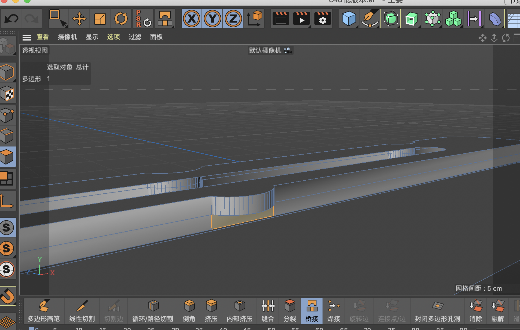
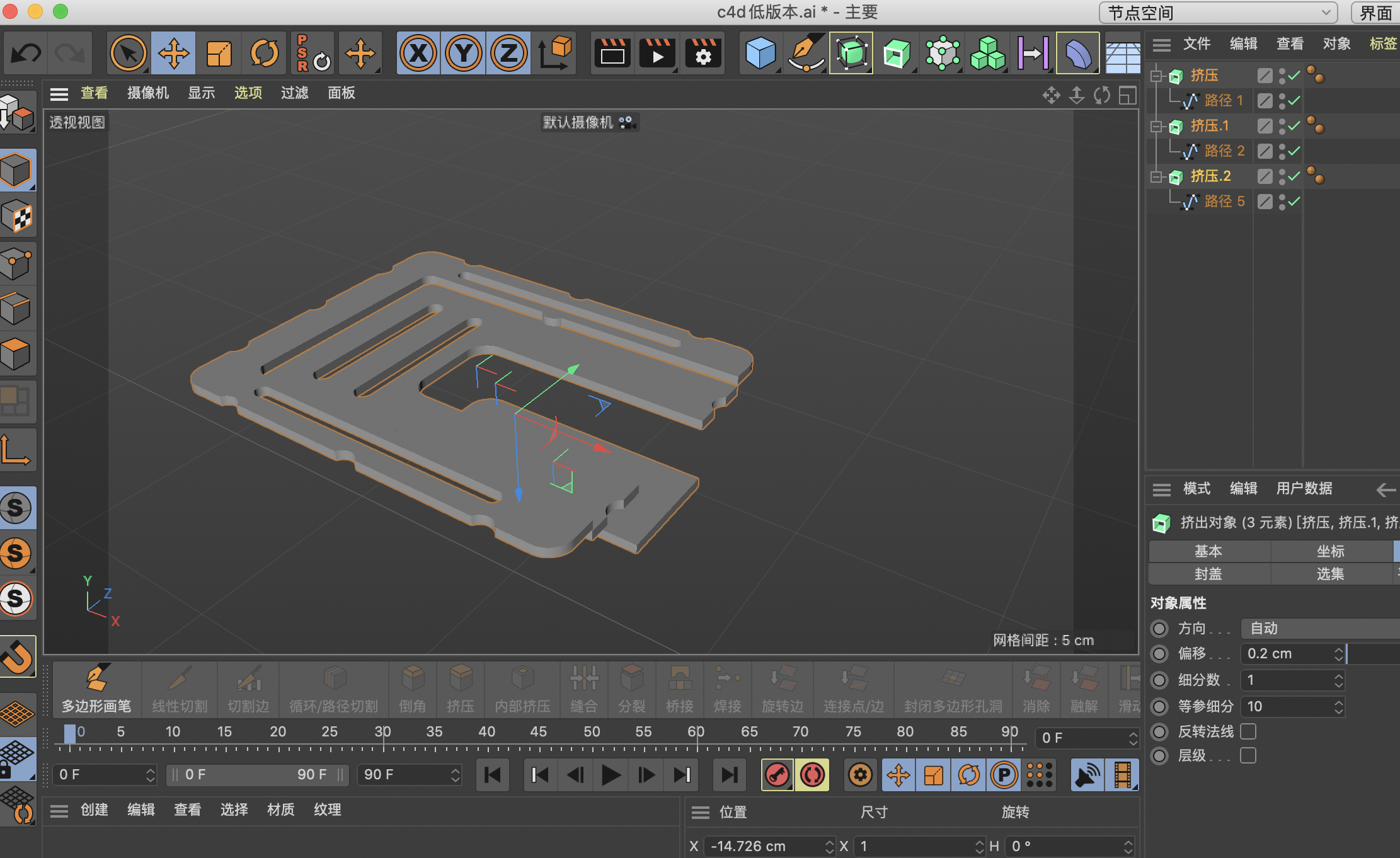
调节点后,通过桥接工具与封闭多边形孔洞,可以调整一些形状
打开捕捉工具,将顶部外围的线拉到与中间平行的高度
同理可以拉出以下的模型,通过优化工具,可以让点链接在一起,从而形成一个完整的模型
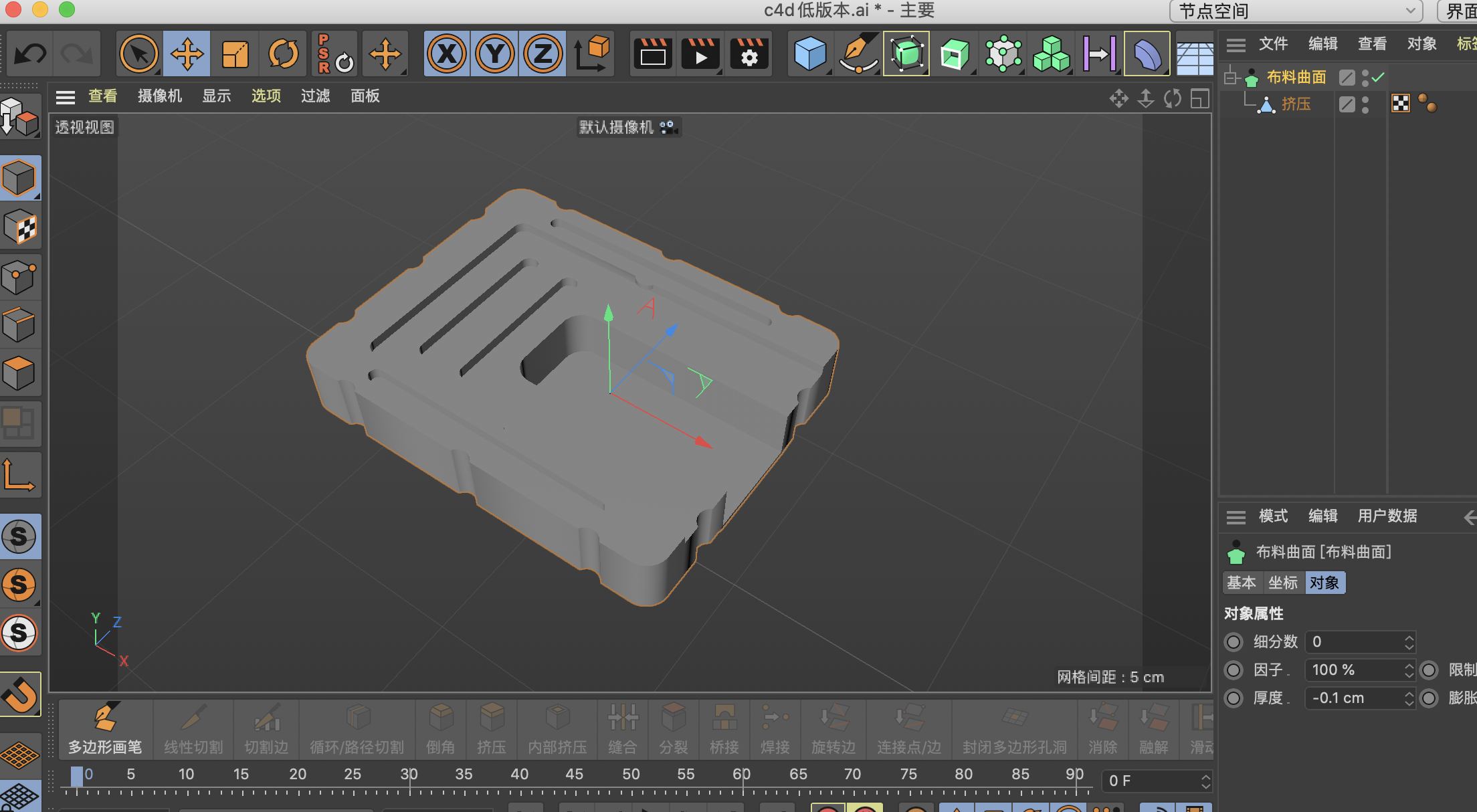
最后增加布料曲面给模型增加厚度
04渲染
通过gsg插件可以快速搭建场景,将建好的模型调整到与默认场景中球体差不多的大小
通过c4d预设库可以快速调出材质
最终就可以渲染出效果图了
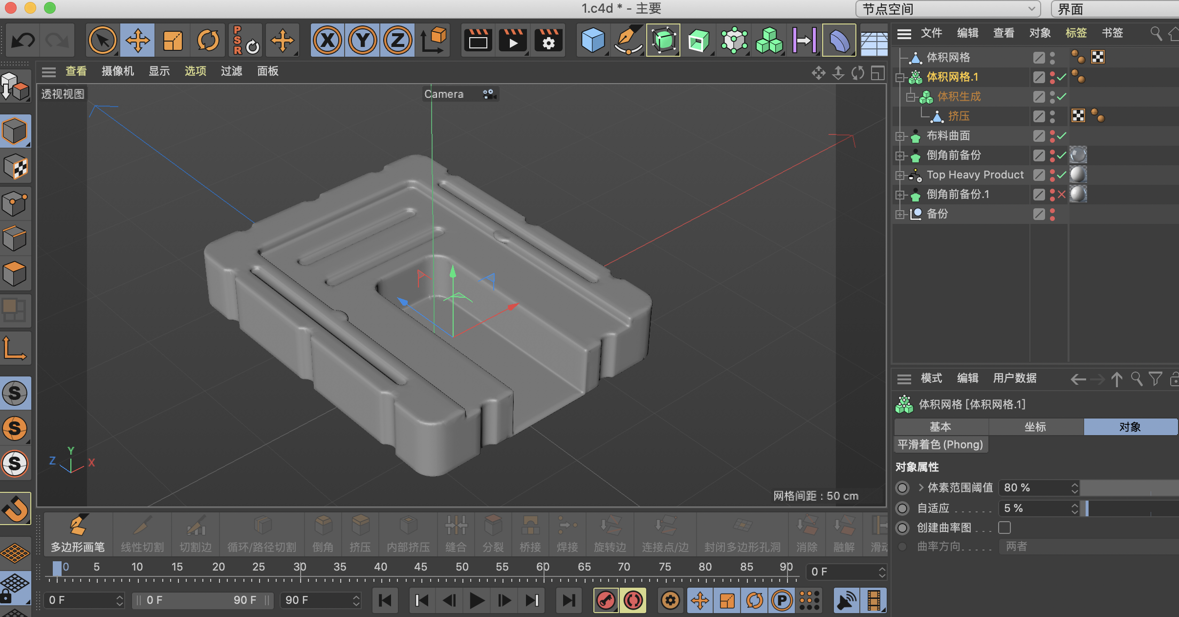
如果想添加倒角,可以用体积网格进行倒角,这样不会产生布线混乱
05总结
通过ai直接导入c4d进行建模,可以提高建模的准确度,减少建模所需的时间,而且学习成本比较低,很适合新手入门,当然如果想系统的学习的话,还是推荐在网上搜下大佬们的教程,如果没有方向的话,我推荐看彩云大佬写的这篇文章:https://www.zcool.com.cn/article/ZMTE5MTI1Mg==.html,mac电脑入门c4d的话,可以先看李翔老师的视频:https://www.bilibili.com/video/BV177411P7d1。
最后,第一次写这类的文章,大家如果看不懂的话多包容下,可以在下面留言,我看到的话尽量回。


















































































