【小知识】realflow渲染就崩溃,原因在这里!
握着我的抱枕~
模拟的过程中一切顺利,缓存的过程也是一切正常,后期上材质等也都没有问题,然后当我点击渲染全部帧的时候:
握着我的抱枕~报错的提示是realflow崩溃,某度查询了很久,也有遇到相同问题的,但是却没有解决方案:
我尝试了使用默认渲染器或者redshift来渲染,是可以正常渲染的,但是因为某些原因,这个效果我需要使用oc来制作,于是又在外网查询了一下:
无论是oc官网:
还是realflow官网,都有遇到类似问题的:
看到网上有一种说法是将工程添加到渲染队列再进行渲染就不会崩溃,然而我尝试的结果却是:
握着我的抱枕~没办法,最后我是一步一步的从头开始尝试,每一步进行渲染测试,终于找到原因以及解决方案了。
最近研究的案例文章,我想再调整调整,所以先分享一下最近发现的这个渲染崩溃的问题吧,我想有可能对某些鹿友会有帮助!
测试的版本是realflow插件版3.1.0026,oc版本为欢乐版3.07,我不知道正版oc会不会没有这个问题。
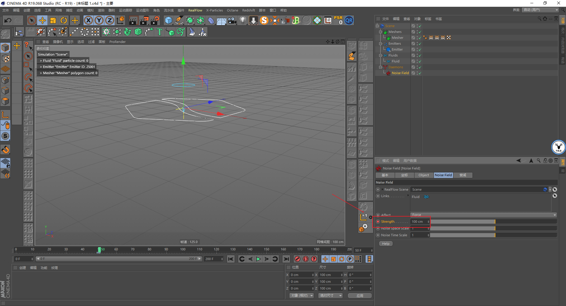
首先是一个简单的场景,一个发射器,发射粒子同时我添加了一个噪波场:
我希望的是当粒子发射一段时间以后再添加噪波场,所以在噪波场的启用上K了下关键帧:
添加网格的过程很顺利:
缓存的过程也很顺利:
使用默认渲染器渲染全部帧是没有问题的:
使用redshift渲染全部帧也是没有问题的:
使用oc渲染单帧也没有问题:
而当我使用oc渲染全部帧的时候,就会出现握着我的抱枕:
我们几乎都是使用的默认参数,为什么还是会崩溃呢?
最后经过我多次测试才发现,这是这个启用的关键帧在作祟,当我用oc渲染的单帧是启用关键帧的时候,握着我的抱枕又出现了:
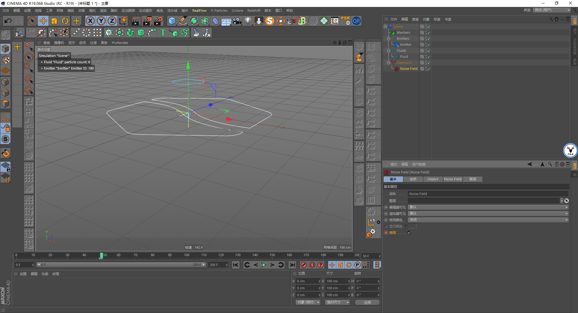
我把给启用K关键帧改为了给强度K关键帧:
这个时候我们再用oc渲染全部帧,就不会出现握着我的抱枕了:
这个可能是欢乐版oc和rf的兼容问题吧,所以在我们使用realflow并且用oc渲染做动画的时候。
大家注意,千万不用对启用K关键帧,无论是发射器还是力场,改为对参数的数值K关键帧就可以了。
下面是今天的视频版:
更多内容欢迎关注公众号:
本文由“野鹿志”发布
转载前请联系马鹿野郎
私转必究













































































