C4D教程-春联展动效果
上海/设计爱好者/4年前/639浏览
版权
C4D教程-春联展动效果
最近在网上看到好多可爱又有趣的建模动效,现在把制作过程分享给大家,希望大家都能日进斗金。

最终效果,有没有很有趣,动动手指,我们一起来试一试吧!
1. 打开C4D,在菜单栏中找打运动图形-运动样条;

2. 调整坐标-90度;

3. 找到简单-长度设置成100cm,弯曲度改为-1000,

4. 在样条中打关键帧,第一帧改为点X为0.0,点Y为0.0,按住ctrl键增加关键点,点X改为0.02,点Y改为0.5,在时间轴中60的地方再打一个关键帧,第二帧点X改为0.99,第一帧点X改为0.98;得到这样的效果

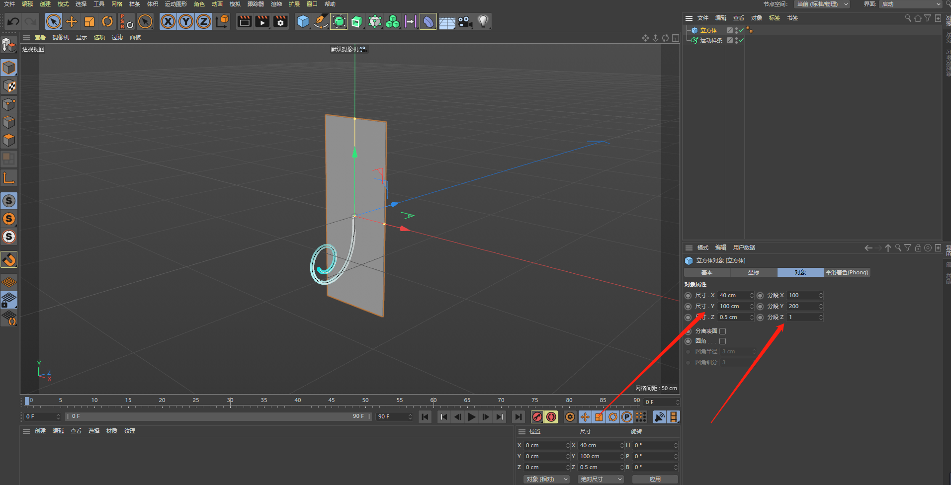
5. 创建一个立方体,在对象中依次设置尺寸X40cm,Y100cm,Z0.5cm,在分段中依次设置X100,Y200,Z1;

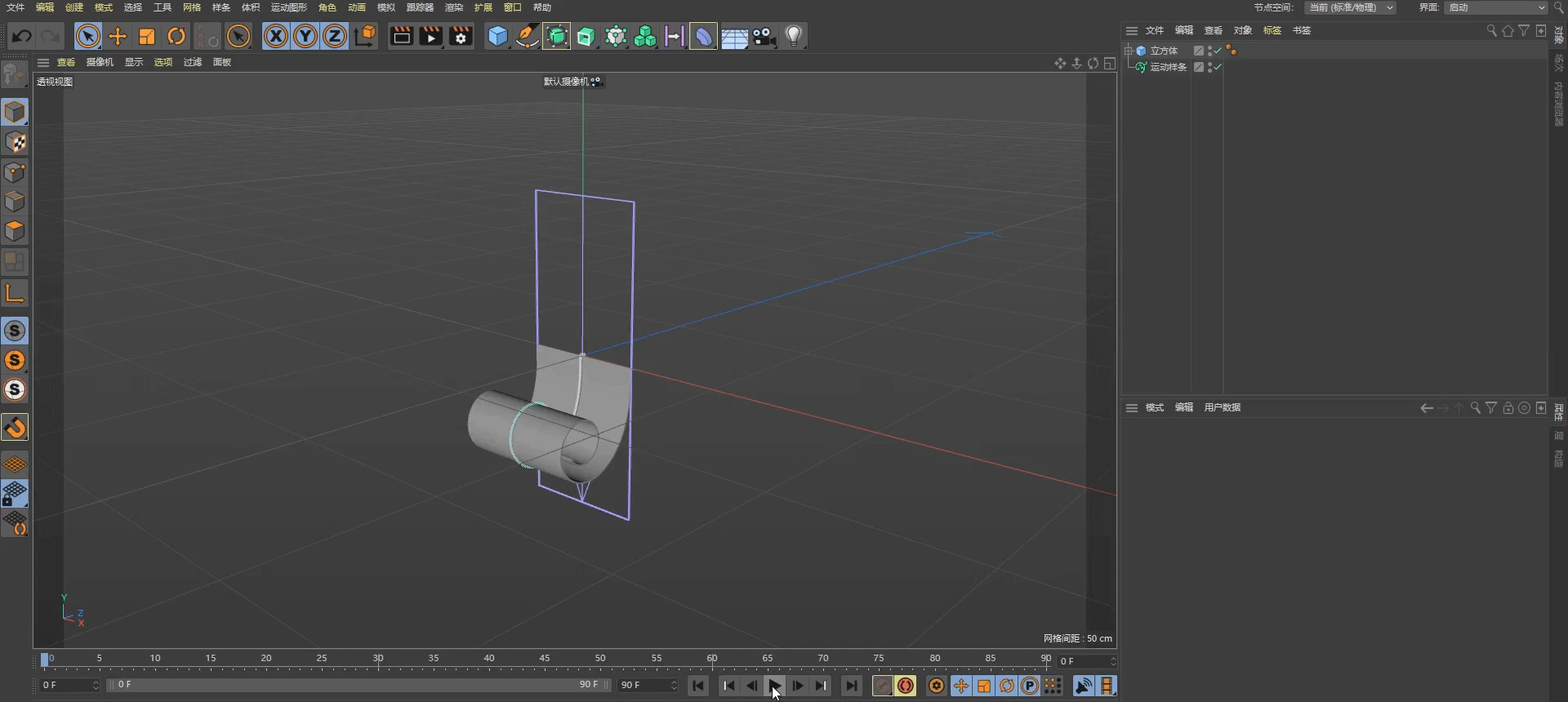
6. 在菜单中找到样条约束,按住shift键添加到立方体的子集下,运动样条拖拽到样条中,轴向选择为-Y,得到这样的图形;

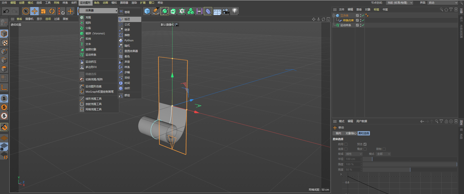
7. 选中运动样条,点击菜单栏中的运动图形,找到效果器重的延迟,在属性中设置强度为80%,模式改为弹簧,

8. 得到这样的图形,比之前的图形更加顺滑一些;

9. 接下来在纹理中添加图片;

10. 把材质添加到春联上,得到图下;

17
20
Share
相关推荐
in to comment
Add emoji
喜欢TA的作品吗?喜欢就快来夸夸TA吧!
You may like
相关收藏夹
Log in
17Log in and synchronize recommended records
20Log in and add to My Favorites
评论Log in and comment your thoughts
分享Share













































































