C4D R20的这个功能无敌了,详解体积建模实现的2大方法技巧
今天这篇文章里面,我们用到的一个非常重要的工具,一个小技巧就是C4D R20的这个版本里面新增的一个叫做体积建模。
今天这篇文章里面,我们用到的一个非常重要的工具,一个小技巧就是C4D R20的这个版本里面新增的一个叫做体积建模。

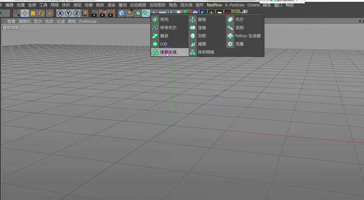
在这一栏里面,我相信很多同学用过C4D的人都已经知道这个东西,而且很多人很多都用过 玩过,一个是体积生成 一个是体积网格,这里的体积生成和体积网格,

这俩工具是怎么来的呢?其实在以前的版本里面,如果说我们要去实现这种体积建模的效果的话,我们也是可以做到的,因为我们这里的有X-Particles,

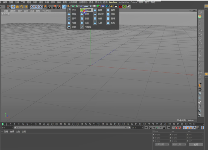
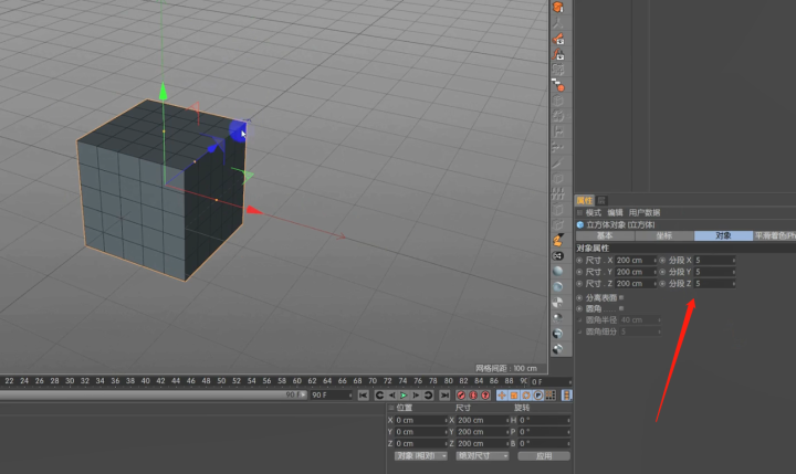
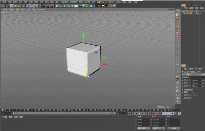
所以接下来呢,我通过这里的XP还通过他这里的体积生成这两种方式跟大家简单的介绍一下 关于体积建模到底是个什么东西?那这里呢,我们拿一个立方体

把它的分段数设置为5x5x5

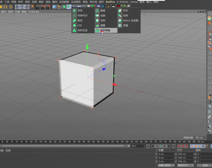
如果说我们要给这里的盒子去创建外壳的话,比如说我要通过这里的这个立方体这个模型去生成一个立方体形状的网格怎么做?我们通过C4D的体积生成

我们把这个立方体,把它丢给它,这个时候大家可以看到我们的立方体的,它现在就变成了有一堆像素点堆积而成的这样一个盒子。

那么这里的像素点的精度就决定了你将来生成的这个网格,它的精度到底有多高,如果说我们 现在通过这个默认的效果,我们这里再拿一个体积网格

我们通过它直接去生成网格模型的话,我们来看一下,那现在你得到的这个立方体,它就是这样的呢

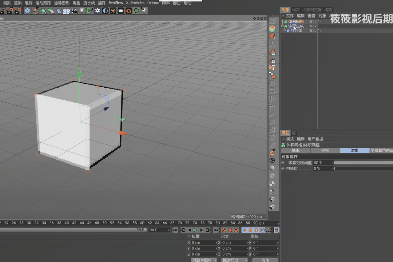
现在这个结果是我们以体积建模的方式,通过刚才这样一个立方体而得到的这样一个网格,有点类似于什么呢?就是大家可以把它想象成我们在刚才那个立方体的外面,给他套了一层膜 相当于这样一个效果。

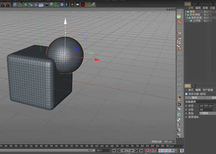
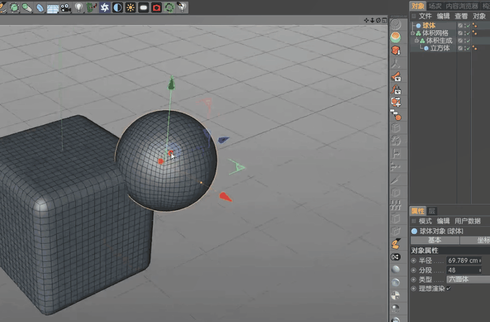
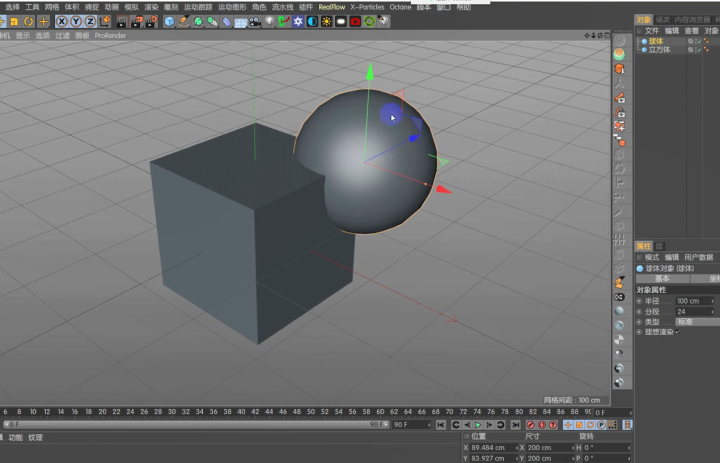
那么这样的体积生成建模的这种方式,他可以帮助我们去做些什么样的效果呢?假如说我们要给这里的这个模型去制作那种类似于布尔的这种效果,模型之间这种加减法,比如说我这了,我要用立方体减去一个球体,我们拿一个球出来,把它改成这个六面体,分段数改到48,球稍微小一点

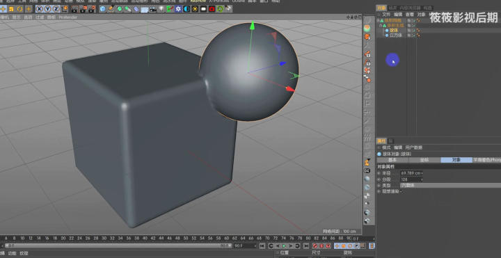
我们把这个球也拖到【体积生成】里面

这个时候大家其实会发现,我把这里的网格把它关掉,你看我们这两个模型,它其实是自动焊接在一起了
相当于我们通过布尔的这个方式把这两个模型进行了一次合并,用我们刚才讲的这种理解的方式,就是我们在这两个模型的外表面上给他套了一层膜。
所以说,现在我们得到的这个结果,它就是一个整体的模型,至于这里的这个模型的精度由谁来决定呢,就是刚才讲的,把这个体积网格关掉呢

由这里的像素点的精度来决定,如果说你让他的这个精度稍微高一点的话,我们选择这里的体积生成,在体速尺寸这一项里面,把它的这个像素精度提高一倍,我这里把它改到5

现在我们从预览的效果上看到他这里的这个精度确实也高了很多

我们再把这里的体积网格 把它打开,那么这次我们得到的这个效果,你看整个模型,它的圆滑度,光滑度都要更好一些。

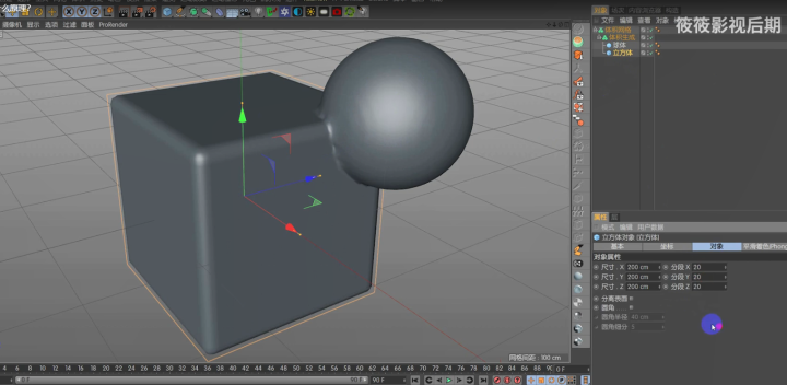
当然本身你的这个模型的分段数也和他在这里的最终的光滑度有关系,那比如说把这个立方体的分段数把它改高一点,改为:20X20X20

把这里的小球的分段数呢,改为128

他也会有影响,然后呢,体积生成,我们继续把它提高,精度改到1,

大家可以看到:精度越来越高也就意味着体积生成的这个形状会越来越接近你当时这里的这两个模型本身的形状,你的精度,如果越低的话,它们的外形差距会非常的大,这是我们使用C4D R20版本里面它的这个新的体积建模的方式,来去对这些形状进行加减法。

当然,他还有很多其他的用途,我们等一下,我们再去制作这个流体效果的时候,我们就会用到这里的体积生成,这是一种方式。
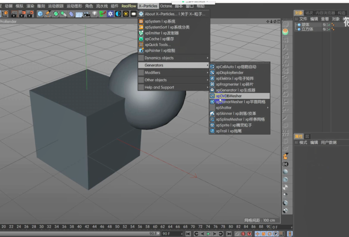
那么问题来了,如果我是使用的R20以前的版本怎么办了?我没有这个体积生成怎么办呢?那这里呢,我们还有X-Particles的vdb这个东西

那如果说我们同样啊 我们是用刚才这里的立方体 还有这里的这个球 你把它拖进来

同样是这两个

我们在这个XP的生成这一栏里面,我们找到这里的xpOvDBMesher

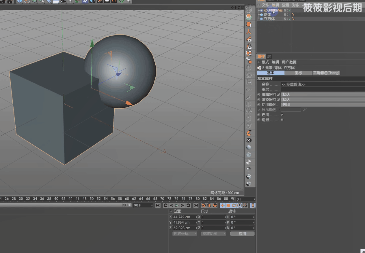
这个和我们刚才那个体积生成器其实也是一样的 ,他也是对你的物体(模型/粒子), 对你的这个物体去进行表面模型的创建,相当于给它去敷一层网格,大家可以看一下,我们这里点击选择

然后呢,在底下我们把这里的这两个模型:球体和立方体,一个是立方体,一个是这里的球体,把它全部拖进来,

然后呢,把这两个模型的把它隐藏掉

现在这个结果是不是也是一样的,他也是把你的这两个模型进行了焊接,

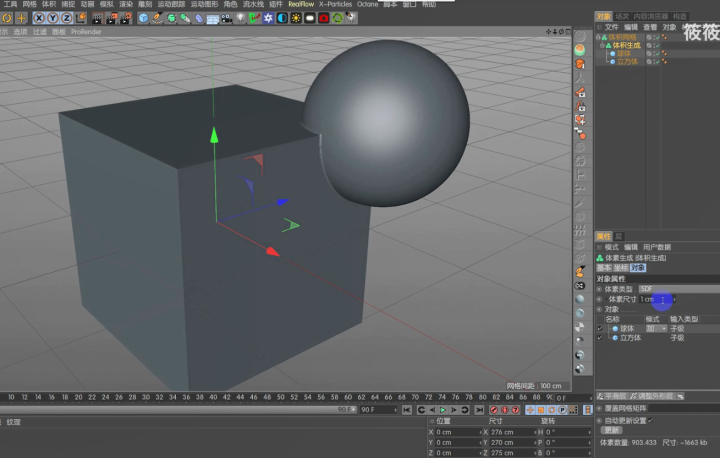
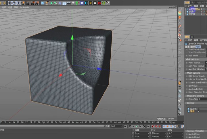
但是如果说你们要让他相减呢,要用这里的这个立方体把这个球把它减去,或者说用这里的这个球剪掉这里的立方体也可以,你可以选择单独的这个立方体,在底下,这里能选择不同的这种模式,选择球体找到下面的,CSG Mode里面选择difference。

现在就是我们用这个立方体把刚才这里的这个球把那给剪去了

这就是两种不同的方式,我们都可以实现同一种效果,就是无论是模型也好还是粒子也好以及我们这里的体积生成工具都可以对他去进行网格的创建。

考虑到初学C4D的小伙伴之前没有接触过这块的,不知道刚才我们讲的这个玩意到底是什么意思?这里的这种体积的创建,它的意义在什么地方?
我们在很久以前我们在做流体的时候,很多人都对这个网格这个东西不太理解,假如说我们要使用这里的这个X-Particles这个发射器,这里随便给他发射一坨粒子,我们找到这里的球,半径20,发射粒子

然后呢 我们给这里的XP的粒子给它去增加一层流体的效果 我们给它增加用这个吧xpFluidFX模拟

那现在这里的这个粒子呢,它会有一点那种粘连的感觉,像那种液体的效果一样

假如说我们现在我们是需要去做水的话,你光用这个粒子模拟出来肯定是不行的,我们最终在渲染的时候一定是把这个粒子要把它变成模型,就像我们刚才在这个参考图里面,我们看这个可口可乐的广告一样。

他最初在模拟的时候,这都是粒子,就这样一堆粒子沿着路径跑到这个瓶子里面,模拟完之后 ,我们给这里的这个粒子给它敷上一层网格,它就变成了这样的形状,这个模型我们给自己的模型去上这种透明材质,给它调颜色,它就变成了这种可口可乐的、液体的感觉。
所以说 我们这里呢 我们光去模拟这样的这种粒子的话,显然是不行的,那我们怎么样给这里的粒子的创建网格呢,很简单,我们就是使用刚才这里的VDB,然后把这里的粒子把它拖进来。














































































