【C4D】一款平面设计狮的福音软件
长沙/三维设计师/4年前/343浏览
版权
【C4D】一款平面设计狮的福音软件
今天分享用C4D制作产品广告海报

众所周知,现在甲方爸爸的要求真是与时俱进,对项目的要求也很严苛,逼得苦逼设计狮们苦寻救己良药,这不,C4D这款软件慢慢浮现在大家眼中,最开始C4D也是跟AE等相关软件合作负责栏目包装后期方面的工作,也不知道是哪位神人往平面方向试探了一下,一下子仿佛打开了新世界的大门,我们发现用C4D制作三维海报,效果出奇的好,一下子,网上到处出现C4D海报、效果图。
给大家看看相关图片吧!



类似这方面的海报,在之前都是先拍摄,然后在PS里面做后期处理,现在越来越多的电商产品都是在C4D当中制作之后,再到PS AE当中做后期调整,效果也是可以达到以假乱真的。
话不多说,今天给大家分享一下在C4D当中制作产品设计海报,一起来瞧瞧吧!

这个就是今天我们要做的案例,产品表现香水海报制作!
知识点:玻璃瓶建模+玻璃材质+液体+灯光

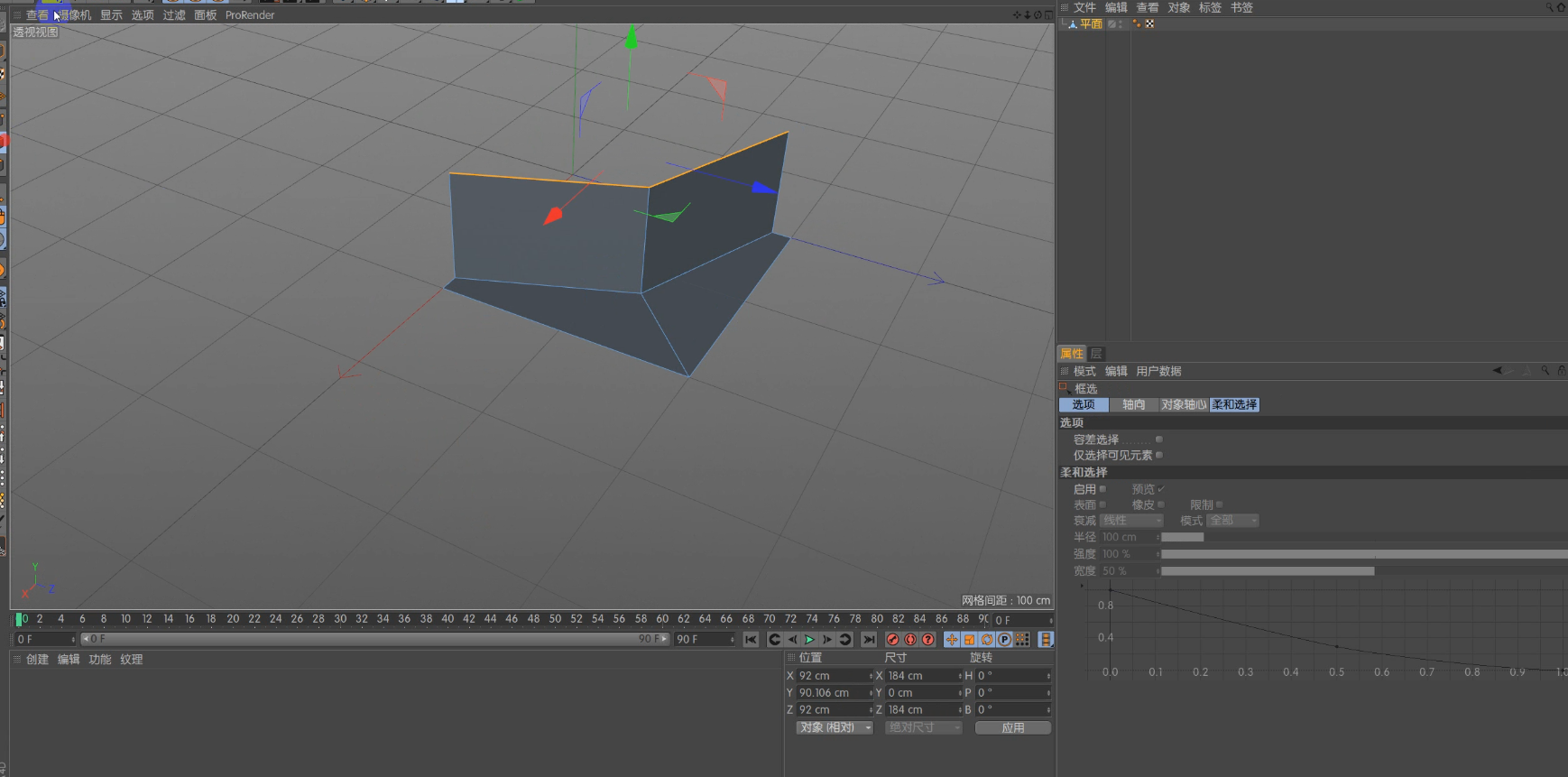
在C4D当中建立一个模型

在模型的顶点做倒角 做出一个洞 细分改到1 深度-100 得到一个正八边形 再使用切刀工具 得到我们所需要的四边形

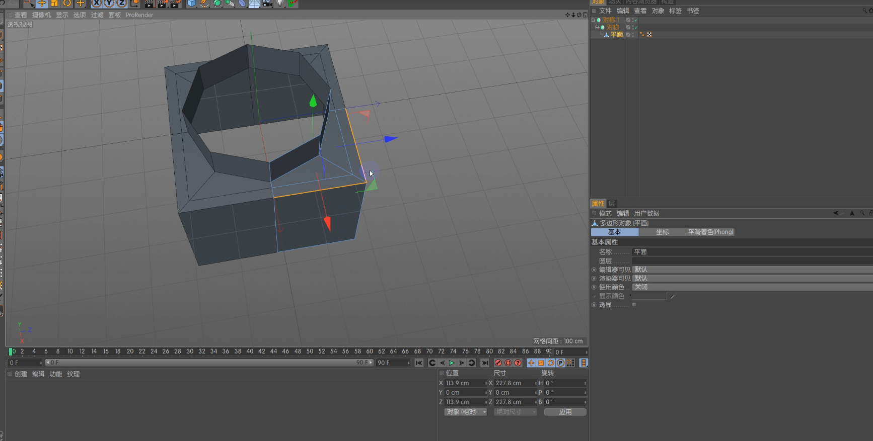
在顶视图当中删掉3/4,剩下的1/4向下挤压,处理好一个边之后,对称两次就可以得到完整的一个瓶子模型

把瓶子的四周细分曲面,细化处理,做圆角

根据样图挤压模型 做细节处理

配上植物,做一个简单的环境 上材质

材质 灯光 一点点细节

基本效果就出来了
视频详情:
p3.p4就是今天讲的案例,对这方面感兴趣的童鞋可以戳戳看!
今天就分享到这里了哦!
6
4
Share
相关推荐
in to comment
Add emoji
喜欢TA的作品吗?喜欢就快来夸夸TA吧!
You may like
相关收藏夹
Log in
6Log in and synchronize recommended records
4Log in and add to My Favorites
评论Log in and comment your thoughts
分享Share

















































































