C4D展UV
广州/平面设计师/4年前/227浏览
版权
C4D展UV
C4D展UV
C4D展UV
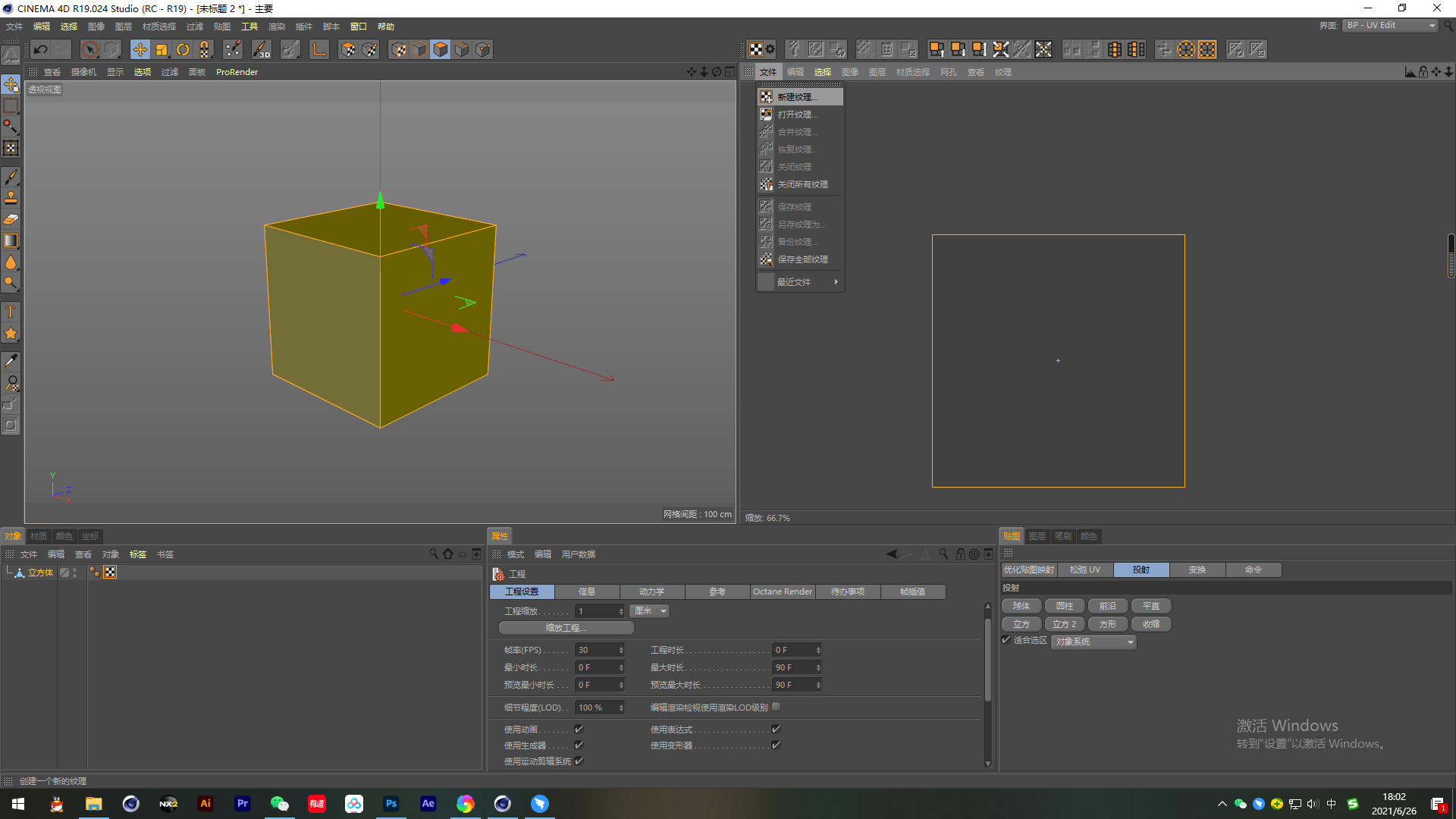
需要展UV的矩形要先C调,然后选择它的UV标签,

在界面选择

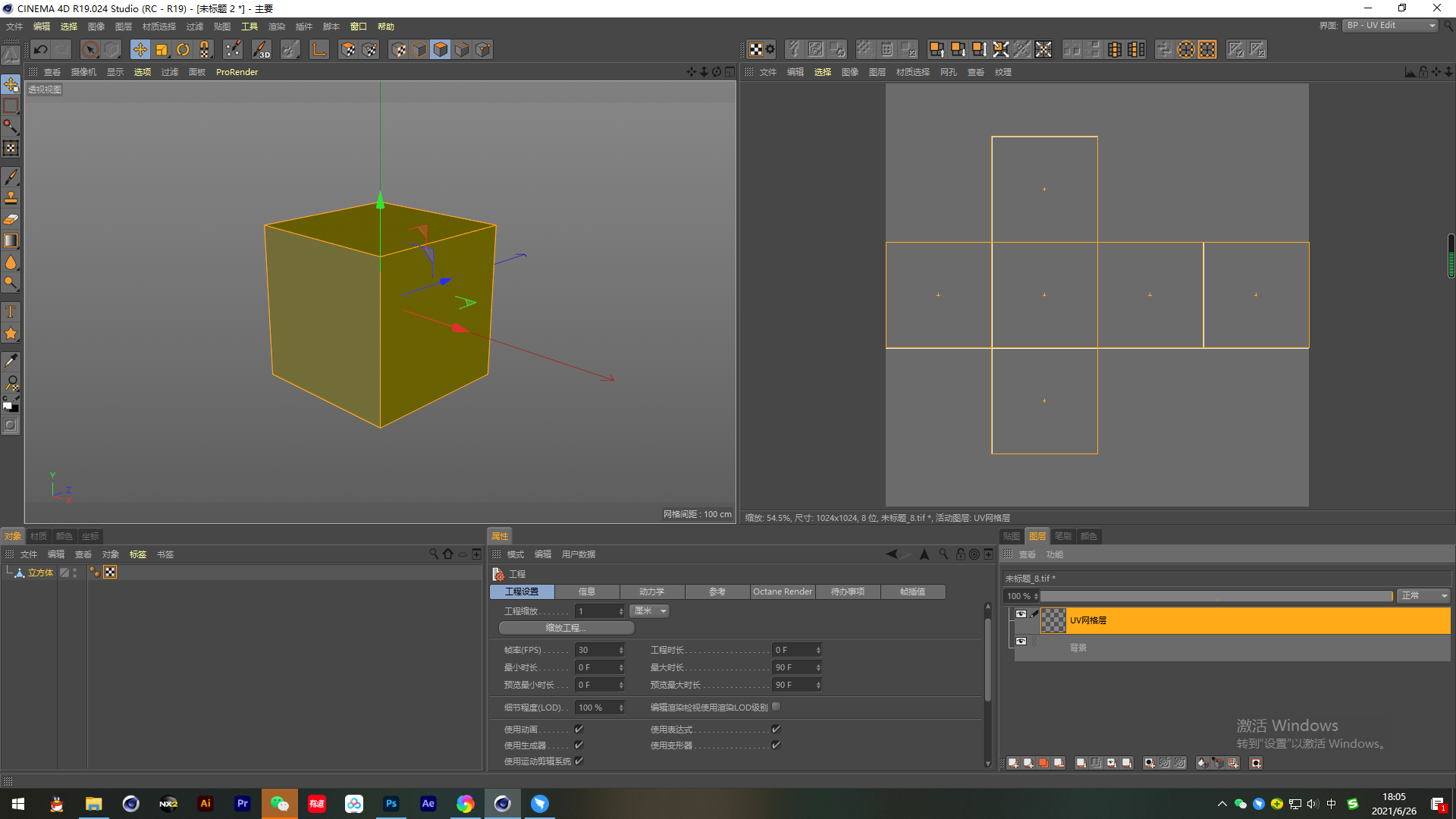
3.在面模式下,全选,然后新建纹理,投射方式一般为立方2,

4.去到图层模式下新建网格层

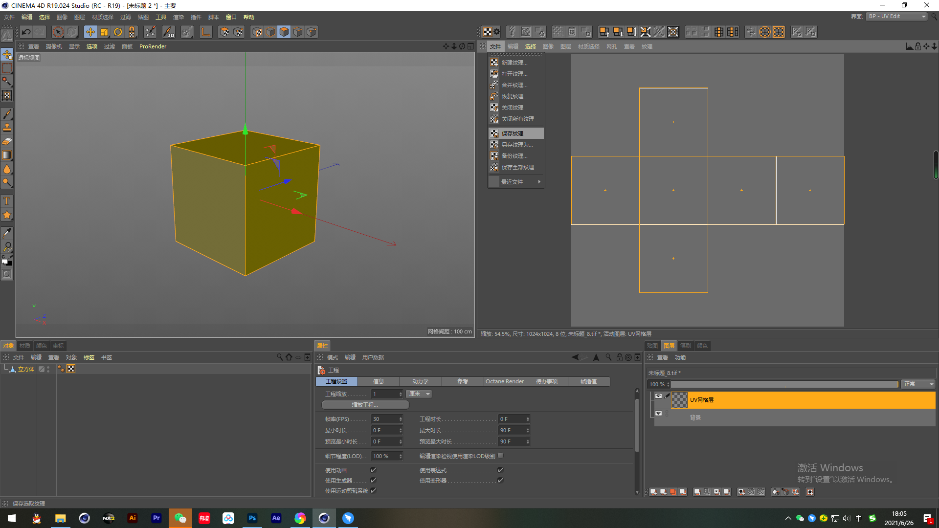
5.然后另存为纹理,格式为PSD,在PS打开即可手动加入它的贴图,保存为pNG,


0
Report
声明
3
Share
相关推荐
in to comment
Add emoji
喜欢TA的作品吗?喜欢就快来夸夸TA吧!
You may like
相关收藏夹
Log in
推荐Log in and synchronize recommended records
3Log in and add to My Favorites
评论Log in and comment your thoughts
分享Share



















































































