【C4D教程】卡通小黄人建模(含模型领取)
C4D建模教程
建模分析
该卡通小黄人模型整体形似胶囊基础模型,左右对称。整个模型主要难点在于曲面的布线;曲面的饰品贴合;手脚细节刻画等。
我们可以运用主体+细节饰品的方式,由小黄人主体着手开始,从主体到部分的方式建模。
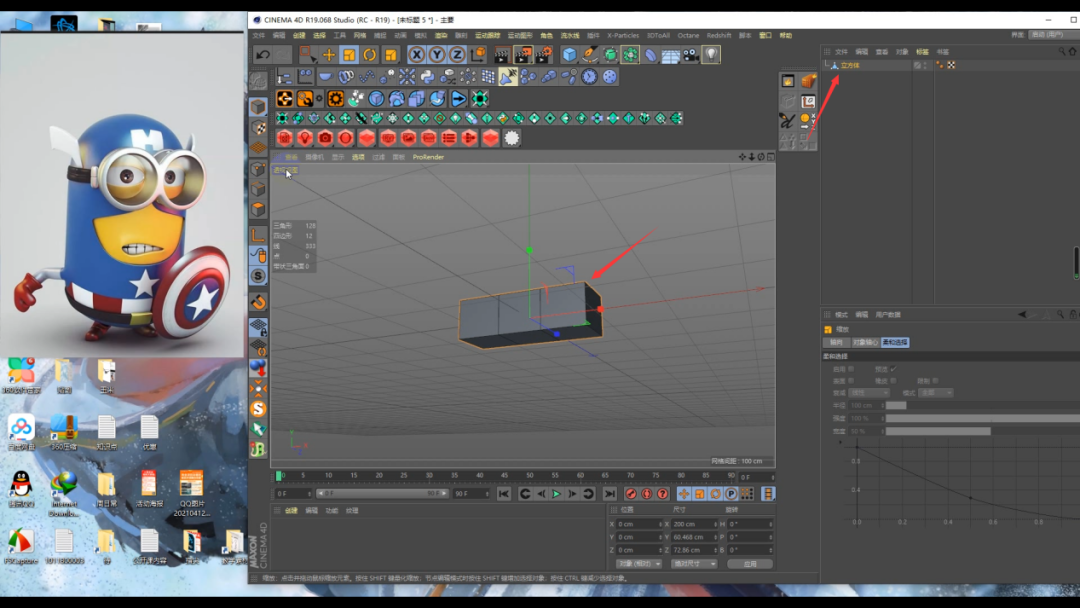
建模步骤
01、打开C4D,新建基础模型胶囊,调整合适大小,按C键转为可编辑对象,并删除左侧一半,使用对称恢复。


02、按M-E键切换多边形画笔工具,根据参考图在胶囊表面切出弧形线条,优化布线并删除多余的面。然后选中所有的面,按D键向外挤压出厚度,做好边缘保护线,完成外壳。




03、新建一个同等大小的胶囊,作为内部层,根据参考图调整嘴的布线,并向内挤压删除多余的面。新建弧线,调整合适大小和位置作为克隆对象,使用对象克隆圆角立方体,使用对称工具完成上下牙齿结构。





04、新建圆盘,C掉并挤压并通过对称形成雏形眼镜。在眼镜的中间部分运用K-L循环切割切线,并选中面挤出深度,注意对称接缝处优化,整体做好保护线。内部放置两个半球做好眼睛和镜片,完成眼镜主体。






05、新建圆环调整大小匹配头部做发箍,删除一半,按住ctrl键复制并合并,做好衔接,做好保护线。新建胶囊调整合适大小位置,收缩中心面做凹陷,复制一份并做好对称。






06、翅膀的建模可以直接通过手动画线条并倒角圆滑,挤压完成,最后对称并调整好位置。




07、手的建模可以拆分为两部分,第一部分为从外部主体上倒角挖圆空,然后拖拽2次并给好保护,形成手臂部分。
第二部分为手套,直接新建立方体,调整布线如图,并选中对应面的部分挤出做好手指细节,注意旋转角度与弧度。手套后面部分直接调整点线为圆形结构,并依次向后拓展。








08、腰带部分选中对应的面挤出即可,注意做好保护线,以及中心点的位置优化。


09、盾牌直接取半球并压扁即可,注意选好如图3条线倒角,选中倒角出来的面向内挤压。


10、曲面上的饰品贴合统一讲解,包含头部的M字和身体以及盾牌的五角星。新建对应的样条线,调整大小及位置,点插值方式改为统一并右键模型选择当前状态转对象,在点模式下,切换为正视图进行投射样条,最后挤压完成对应饰品。



11、脚的部分运用立方体做出L型初始形状,倾斜并打平底部的点,完成鞋的倾斜结构。腿部的结合处把顶部的面向内挤压得到桶状深度,并适当调整边界点的分布,可适当自由发挥。



12、最后对整体进行倾斜完成模型。

模型领取方式
关注站酷账号
添加zem7259
备注站酷就好啦














































































