【教程】Rhino犀牛7罗技X100蓝牙音响建模(含模型领取)
犀牛建模教程


建模分析
建模步骤









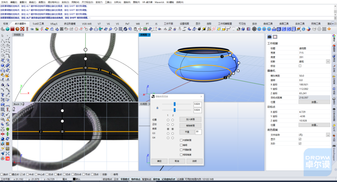
04、接下来做渐消的提环部分。先从侧视图画出提环的造型线,通过造型线把模型提环处掏空。


05、掏空后把中间的直面抽离出来删掉,圆环的部分也需要修剪掉一部分,留出过渡的空间。
之后混接出提环中间的曲面,并在侧视图修剪成梯形,给渐消的过渡区域留足空间。



06、之后对剩下的空间进行双轨生面并且匹配即可。不过此处的匹配相对较难,也可以通过网格生面、Patch补面或者是用Xnurbs等方式直接生成过渡曲面。


完成后渐消效果如图
07、之后就是细节部分了。分离出音响的网孔顶盖跟下面的部分,做好模型的厚度跟倒角。
难点在于渐消处的倒角,抽离此处的曲线做出渐变半径的圆管,并且适当延长一点。之后分割主体,中间的空隙用混接生成即可,这实际上就是手动圆管倒角。
对于这款产品,我们可以混接曲率,让造型更好看些。至此模型的主体部分全部完成,就差音响上的参数化孔洞了。





08、首先分析下产品图。不算圆心的三角形,总共有18圈单元孔。进一步观察,我们会发现每圈的单元孔数量呈现出隔项等差的规律。
也就是第二圈比第一圈多6个,第三圈比第二圈多8个,第四圈比第三圈多6个,第五圈比第四圈多8个......如此类推。而第一圈则是有8个单元孔。知道规律后,我们可以利用两个等差数列构建出这个隔项等差的数列。
具体的用法如图:之后我们用一开始直线阵列出的点阵按照隔项等差的规律进行环形阵列,得到单元孔点阵。




09、有了点阵后就可以开始构建单元了。由于产品上是一正一反的三角形单元,我们也需要构建一正一反两个三角形,而不是一个。
之后根据三角单元的外接正方形中心点(注意这里不能使用三角形的中心点,否则单元阵列后会产生错位的效果)一一把三角形单元对应到点阵上。
这个时候我们会发现效果跟产品的参考图并不能完美的对上,这里有一部分原因是参考图不是标准的顶视图,有透视关系。更重要的原因是数据的逻辑需要进一步梳理。



10、通过观察很容易发现三角形单元的阵列方向是两圈两圈地进行的(可以理解为两圈向内两圈向外如此类推)。
因此我们要把点阵按照两圈两圈的方式分为两组,具体的电池连法如图,这里只做思路的介绍。除了点阵分组外,三角形的对应工作平面也要分为一正一反两个部分。
之后根据新的分组规则重新把三角形对应到点阵上即可,这时可以发现三角形单元跟参考图很好地贴合了。





11、其实此时的效果仍然不够完美,可以发现中心第一圈的三角形并不是一正一反的,而是全部都向内,因此需要把此处的点阵挑选出来单独地去做。还有圆心处的三角形也要单独处理。
最后把所有单元三角形放在一起,就可以发现完美贴合了(不贴合处是因为参考图有轻微透视效果)。至此三角形网孔的效果制作完成,可以烘焙到犀牛中做挖孔处理。




12、最后把烘焙到犀牛中的网孔挤出挖孔,模型就做好了。案例的完整电池图以及最终效果如下。



模型领取方式
关注站酷账号
添加zem7259
备注站酷就好了












































































