经验总结|切图规范输出详解一
武汉/UX设计师/5年前/5573浏览
版权
经验总结|切图规范输出详解一
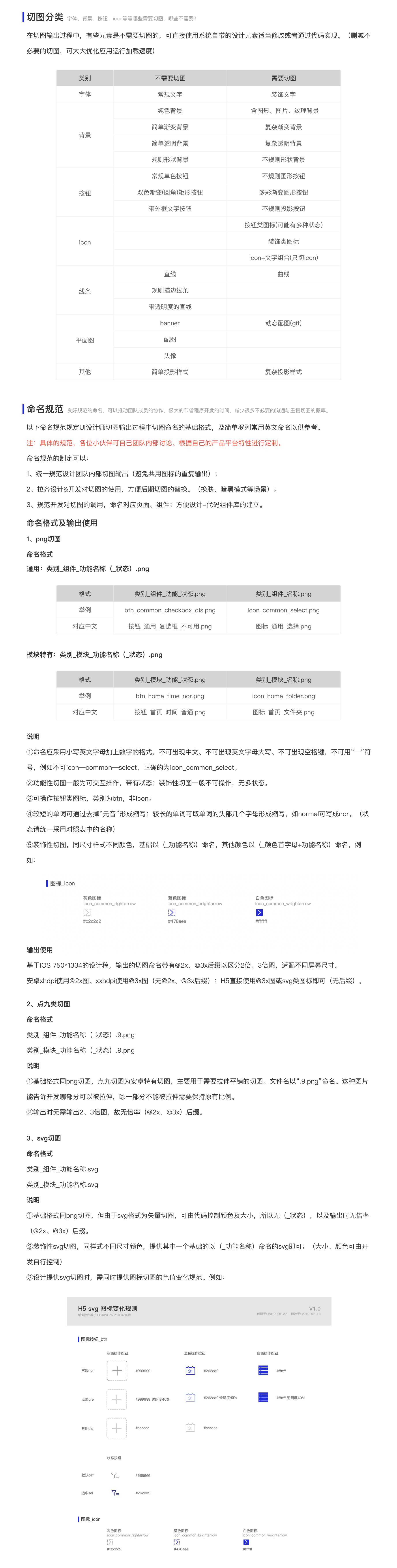
经常在设计群里看到有小可爱问.9怎么输出?给开发的切图我该怎么命名?等等之类的问题。总结了一些日常工作经验跟大家分享下~






174
Report
声明
467
Share
相关推荐
in to comment
Add emoji
喜欢TA的作品吗?喜欢就快来夸夸TA吧!
You may like
相关收藏夹
Log in
99+Log in and synchronize recommended records
99+Log in and add to My Favorites
评论Log in and comment your thoughts
分享Share

















































































