【安卓市场规范】Android应用市场屏幕快照尺寸设计规范
成都/UI设计师/5年前/1248浏览
版权
【安卓市场规范】Android应用市场屏幕快照尺寸设计规范
妈妈再也不用担心我被安卓尺寸绕晕,内附源文件
妈妈再也不用担心我被安卓尺寸绕晕,内附源文件
安卓系统下的各大应用市场,对屏幕截图的设计规范都有不同的要求,如果设计师遵循每个商店的要求,定制化地输出针对性的屏幕截图,将会大大拉长设计工时,降低设计效率,造成没有必要的浪费。
所以,我们综合各大商店的要求,求同存异,将其规范化成一种定式。
先甩结论
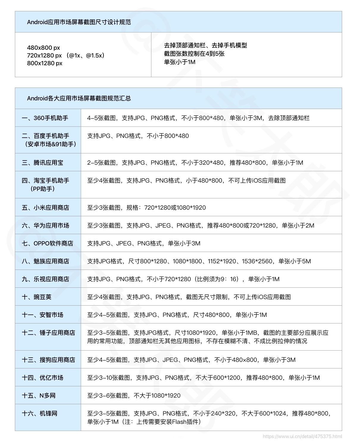
设计师只需制作三个尺寸的设计稿:
480x800 px
720x1280 px (@1x、@1.5x)
800x1280 px

乍一看表格茫茫多的尺寸要求,不要慌,其实梳理下来,只需制作四种尺寸的设计稿即可满足各个商店的需求,而其中,1080x1920的设计尺寸,正好是740x1280稿子的1.5倍,所以,我们在设计阶段,只需要准备以上三种画板尺寸即可。
另外,部分商店要求上传的截图“顶部通知栏无其他应用图标”、截图中出现的手机模型必须为相应品牌手机等等……
于是,有了以下这条注意事项:
制作设计图时,我们应当 去掉顶部通知栏、去掉手机模型,就能成功规避掉这些傲娇的要求,顺利将截图上传。
最后,部分平台对截图张数也有限制,最少的可以只传两张,最多的要求至少传4张,所以在设计截图初期,我们要注意,把截图张数控制在4到5张是最优的选择。
三个尺寸的画板已经做好了,点击右下角可下载源文件,各位需要的小伙伴自行取用~
9
Report
声明
37
Share
相关推荐
in to comment
Add emoji
喜欢TA的作品吗?喜欢就快来夸夸TA吧!
You may like
相关收藏夹
Log in
9Log in and synchronize recommended records
37Log in and add to My Favorites
评论Log in and comment your thoughts
分享Share
1







































































