我发现,现在教程书里面都说不尽言
补充几个教程里面没有说明的点
不算新手的新手学c4d
本人的情况是
在上大学的时候就已经学过3dmax
没学c4d的时候
老听到别人说c4d比3dmax简单
额……
其实对于我这种
只学过一点点3dmax的渣渣来说
两个软件高度相似
甚至不知道它们之间有啥区别
只觉得他们都一样
至少操作界面都是一样的
这些题外话就不说了
现在来说我们的主题
不知道你们有没有觉得
买了很多所谓的教程书
本着一腔热血去跟着教程书做出来
却不知道为什么自己练习的东西总有点
跟教程书里不一样
特别是越复杂的东西
就越是不像教程书里面的那般完美
就好像我今天跟着教程书学的有轨电车

教程书里面教的是让我一个个模块
慢慢拉到该放的位置
嗯……
我很乖的
刚开始真得是跟着教程书一个个地
拉去放它们的位置
作为一名工作很久的设计师
所有的对齐从来没有像这样傻逼一样地
拉各个零件
嗯……
好像我真得是傻逼了一下午
……
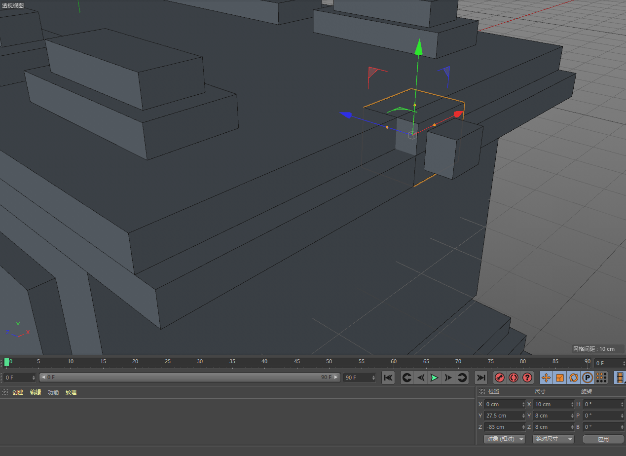
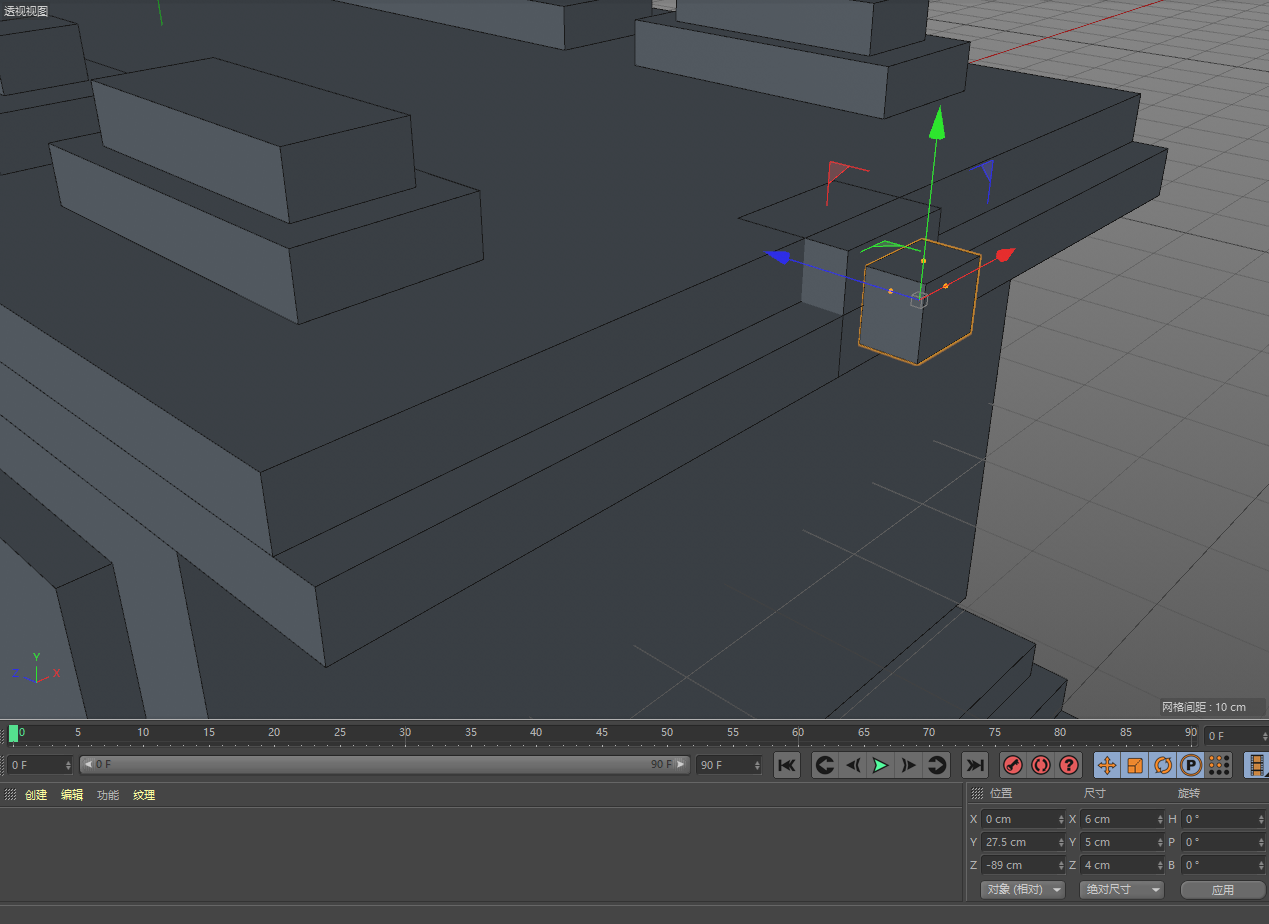
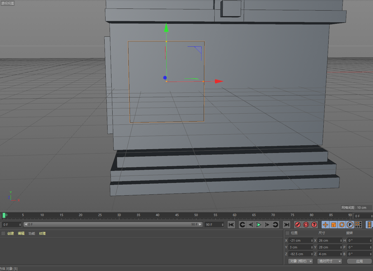
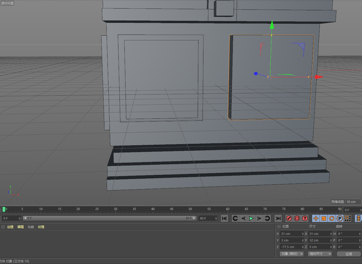
最后我不得不把它们全拆散
然后拿出计算器

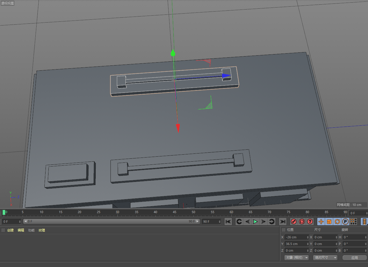
先把中间的那一块方块固定在xyz轴
都是0的状态

全设置为0的状态是为了好计算出
其他方块的位置
说实话
刚开始的那些大型点的方块真得还挺好计算
计算到到后面的方块
简直算到头疼
但不是数据精确对齐
我会犯纠结症
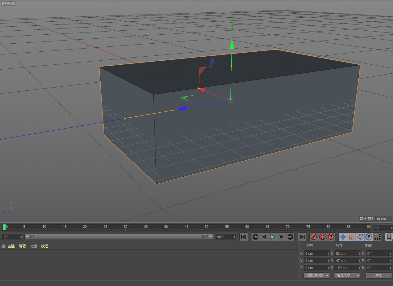
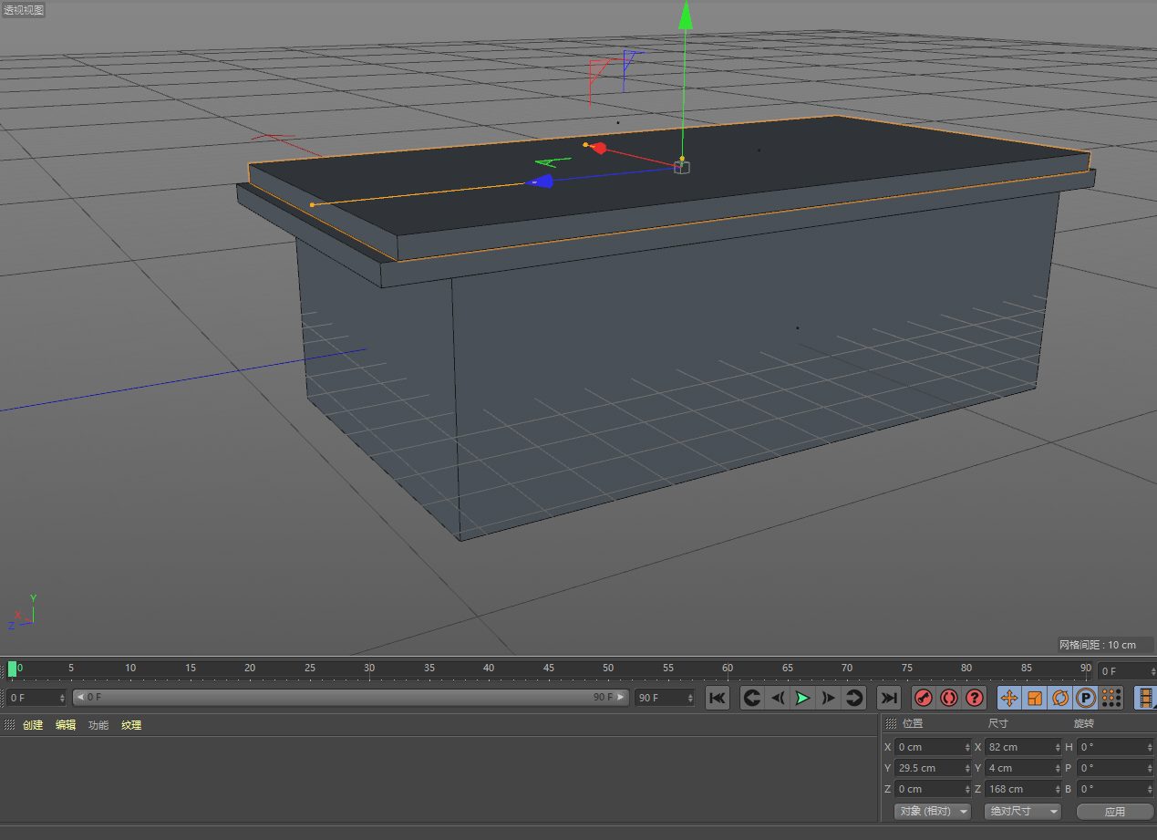
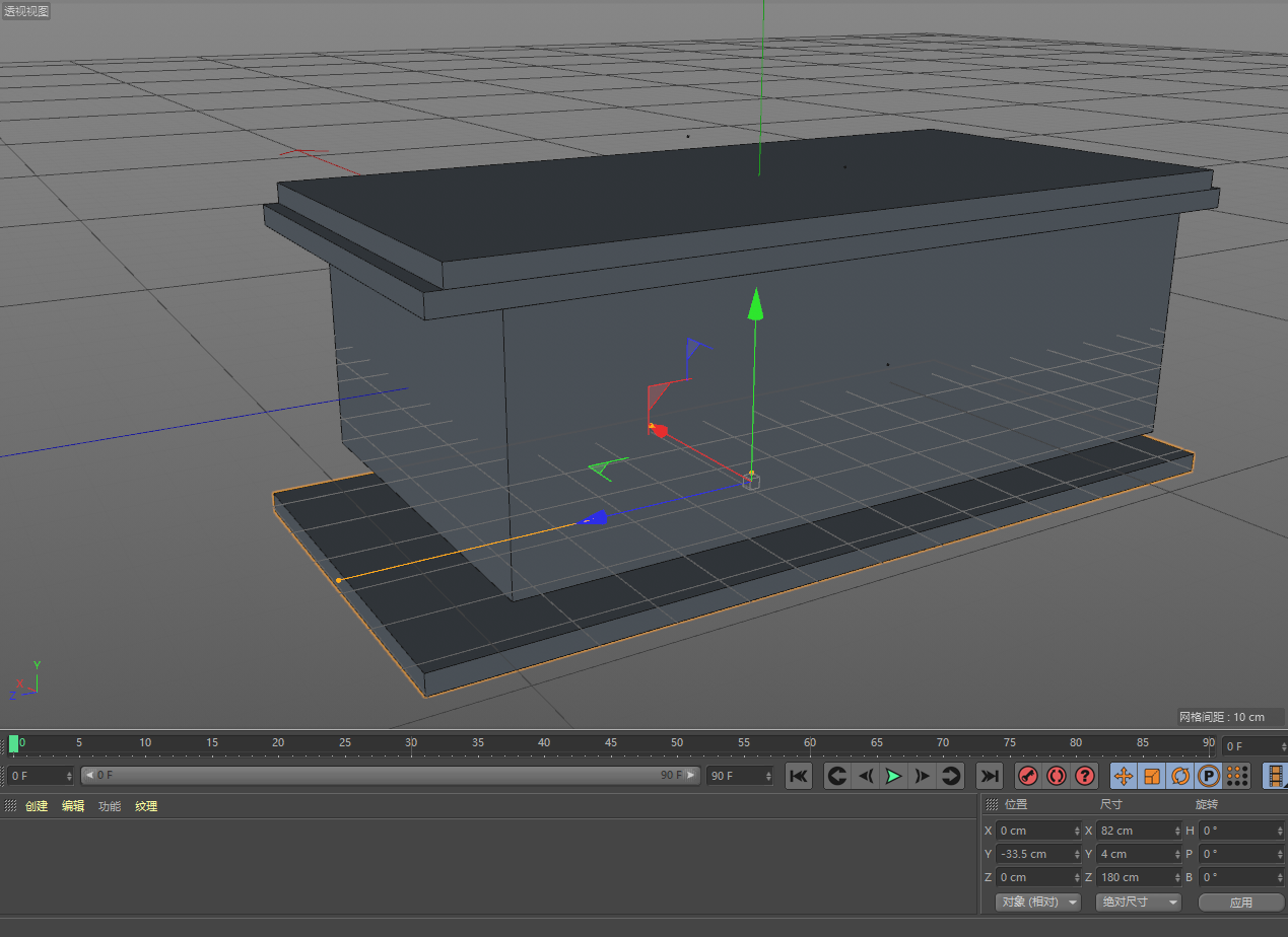
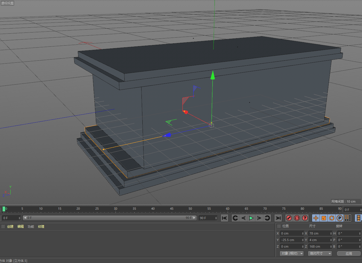
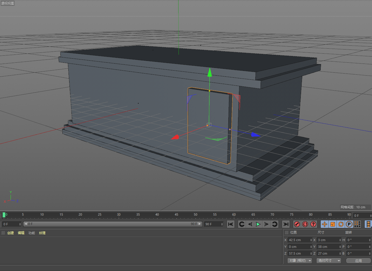
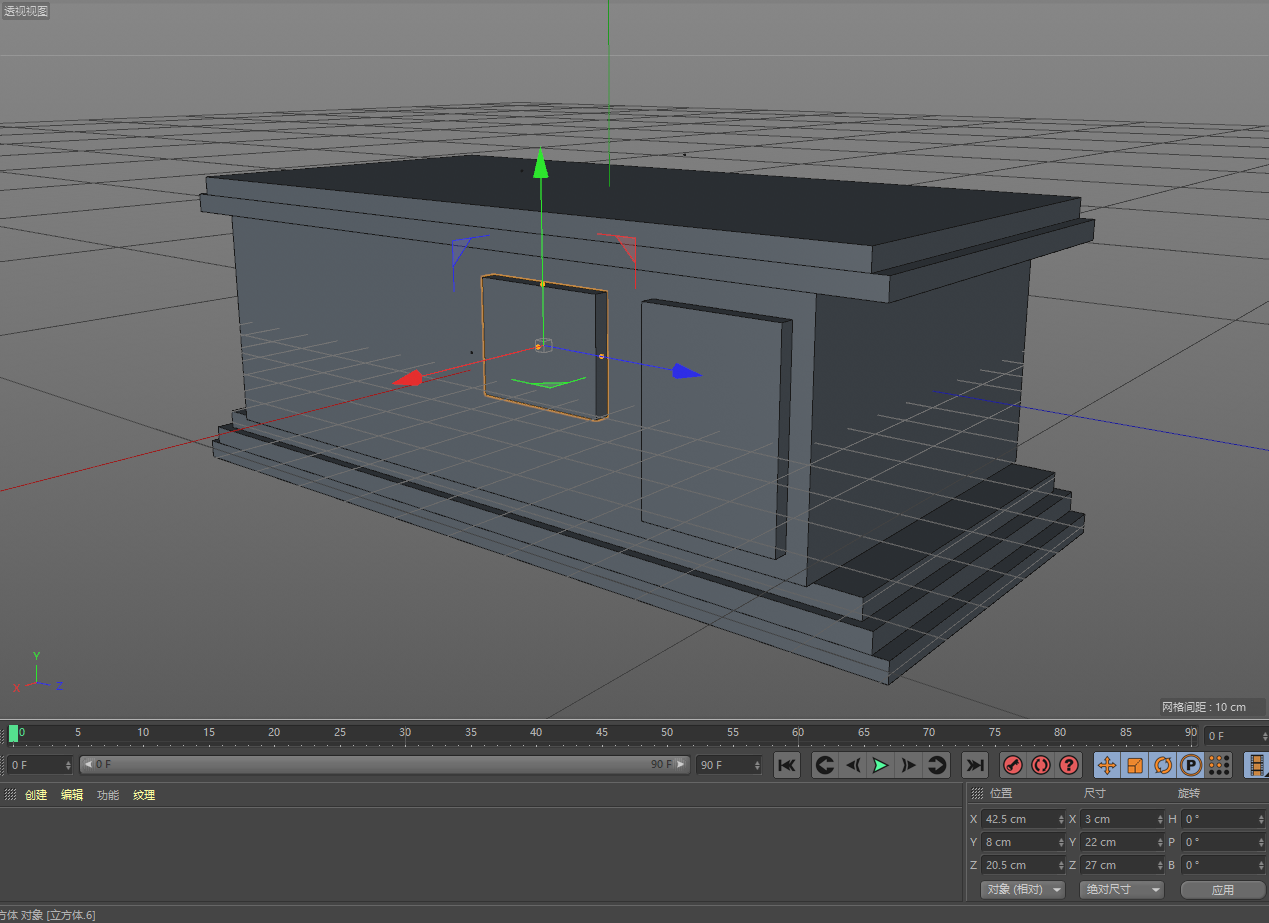
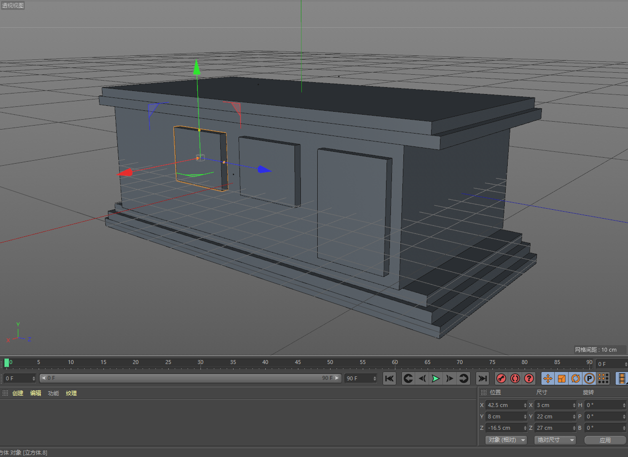
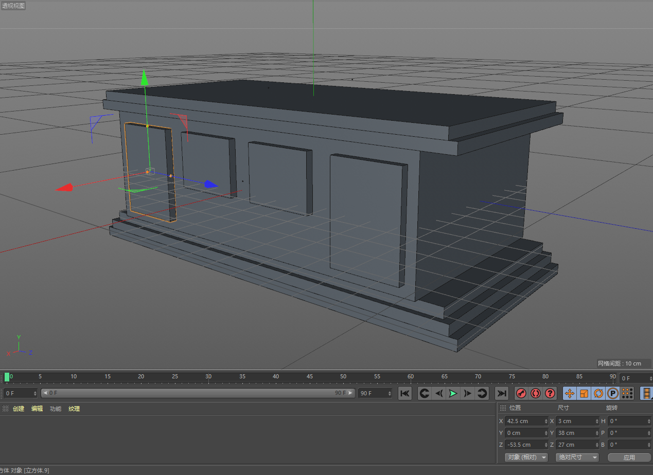
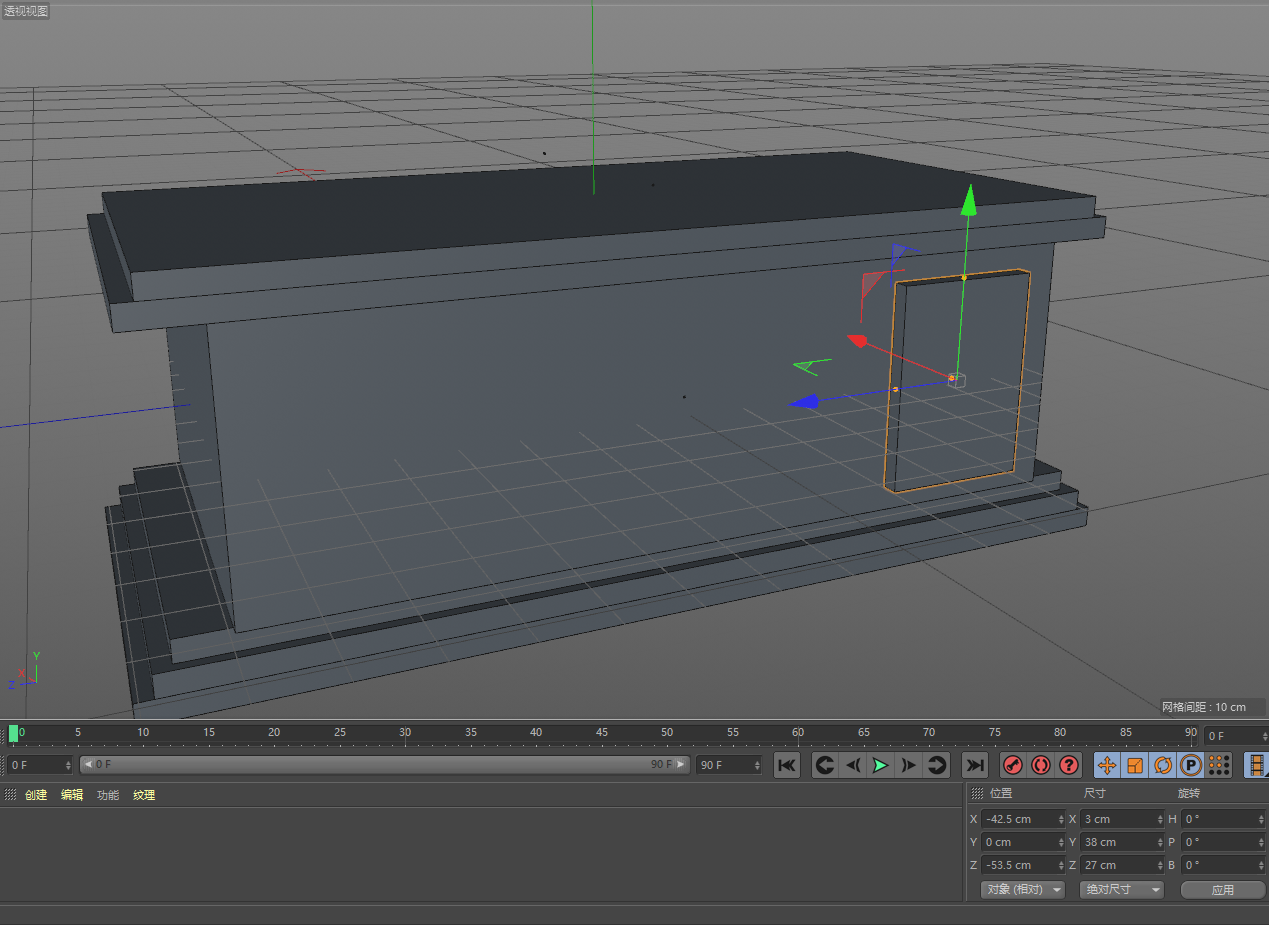
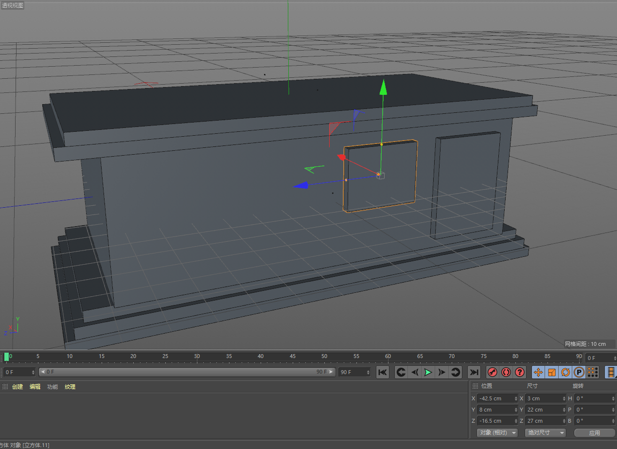
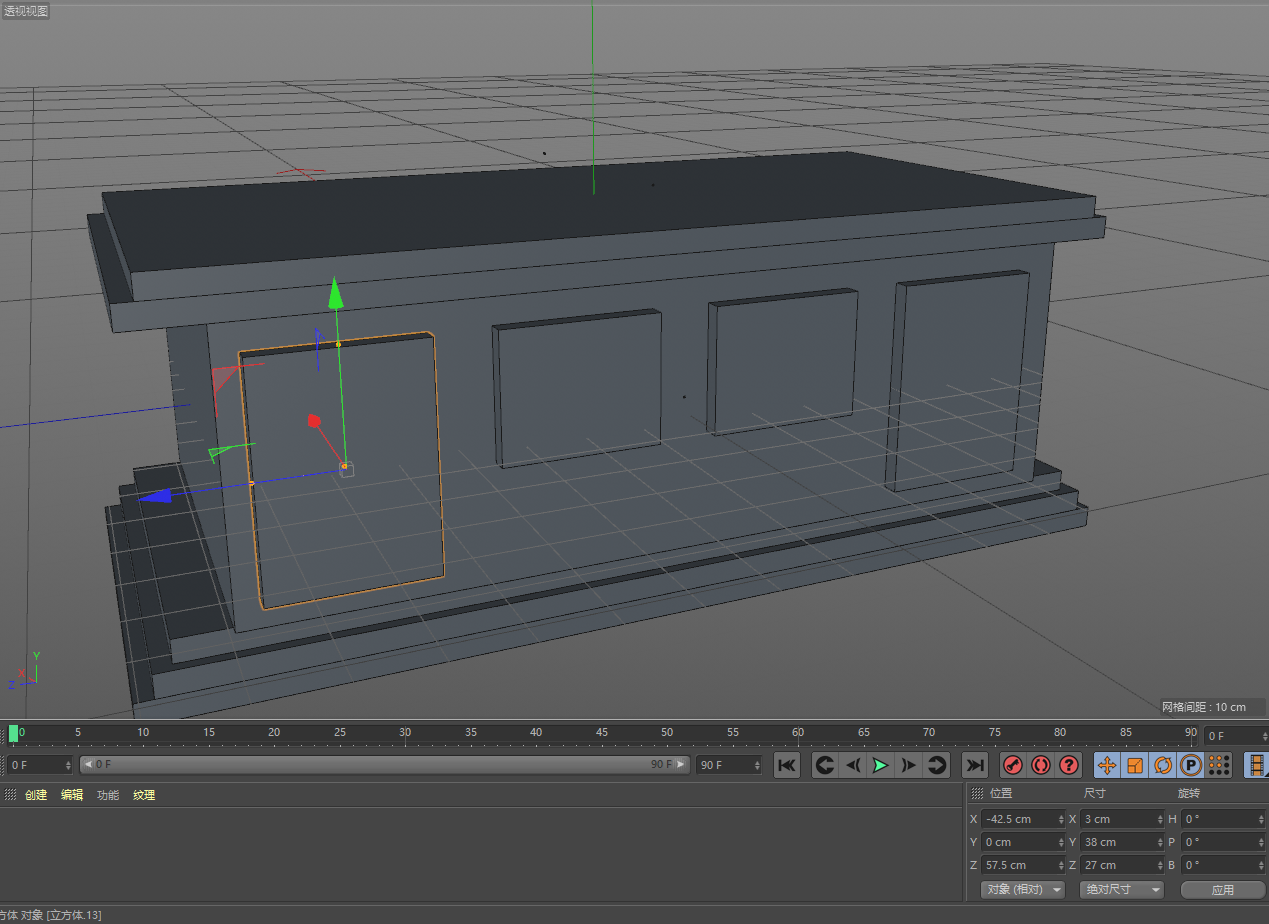
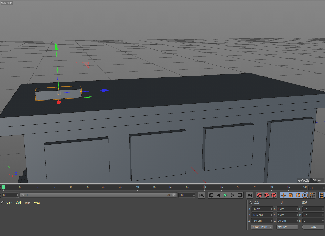
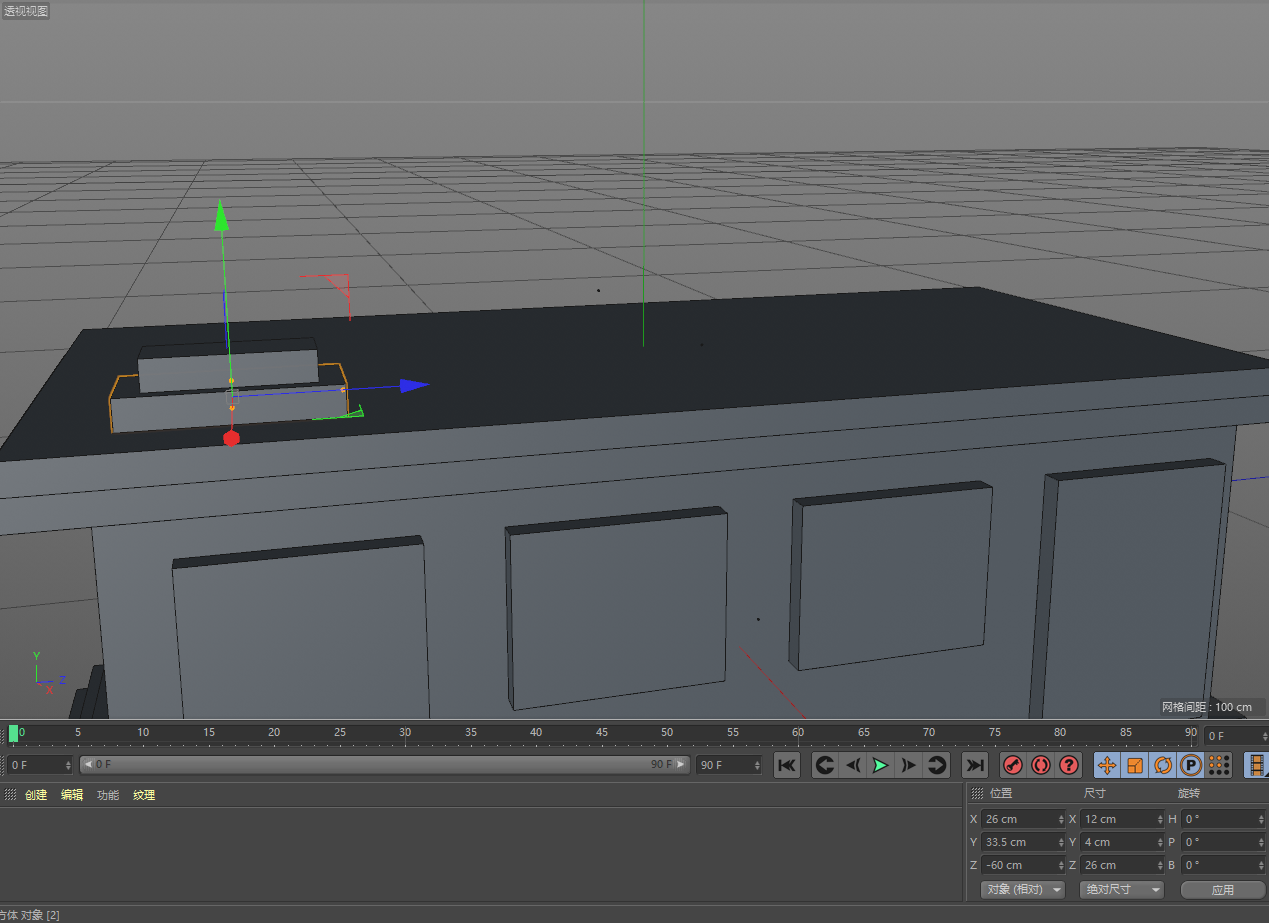
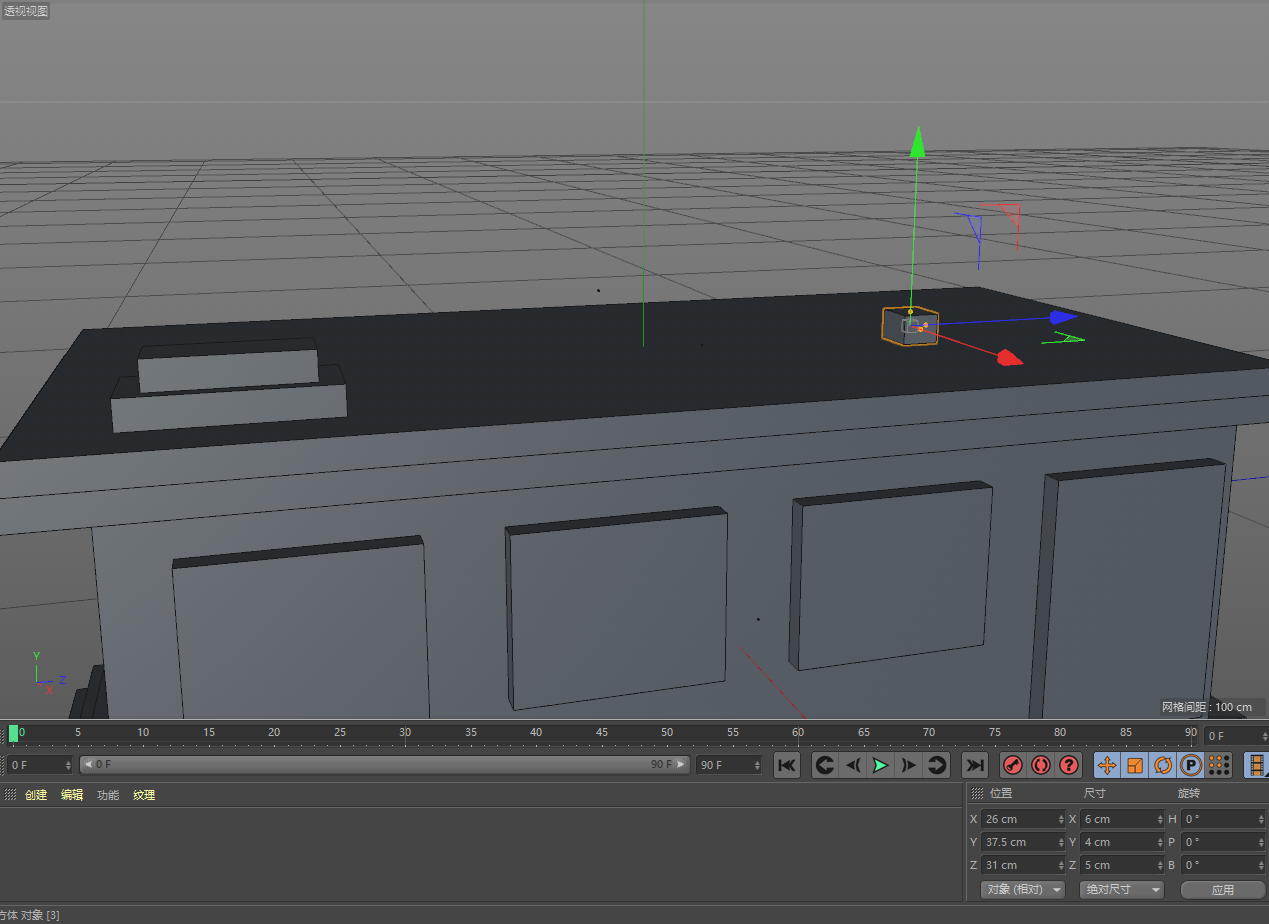
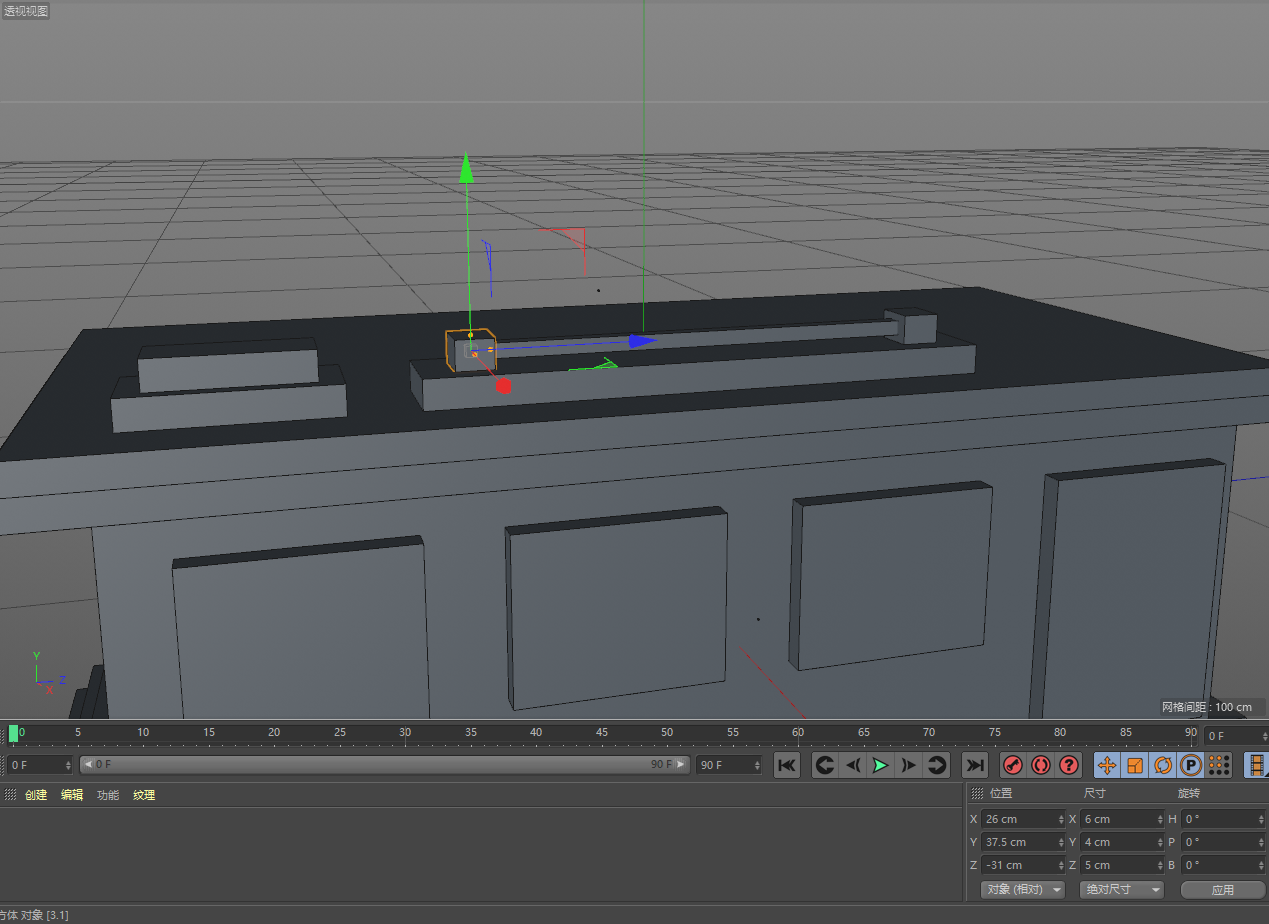
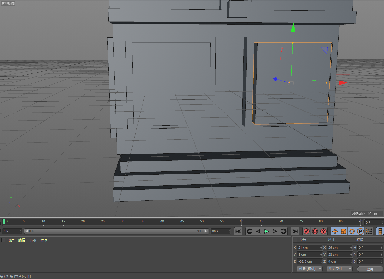
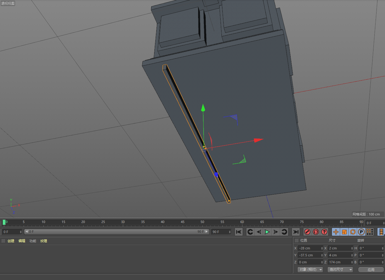
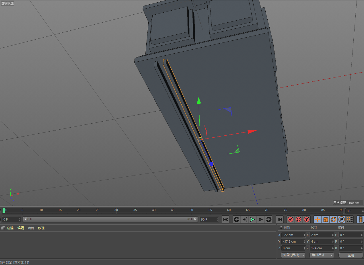
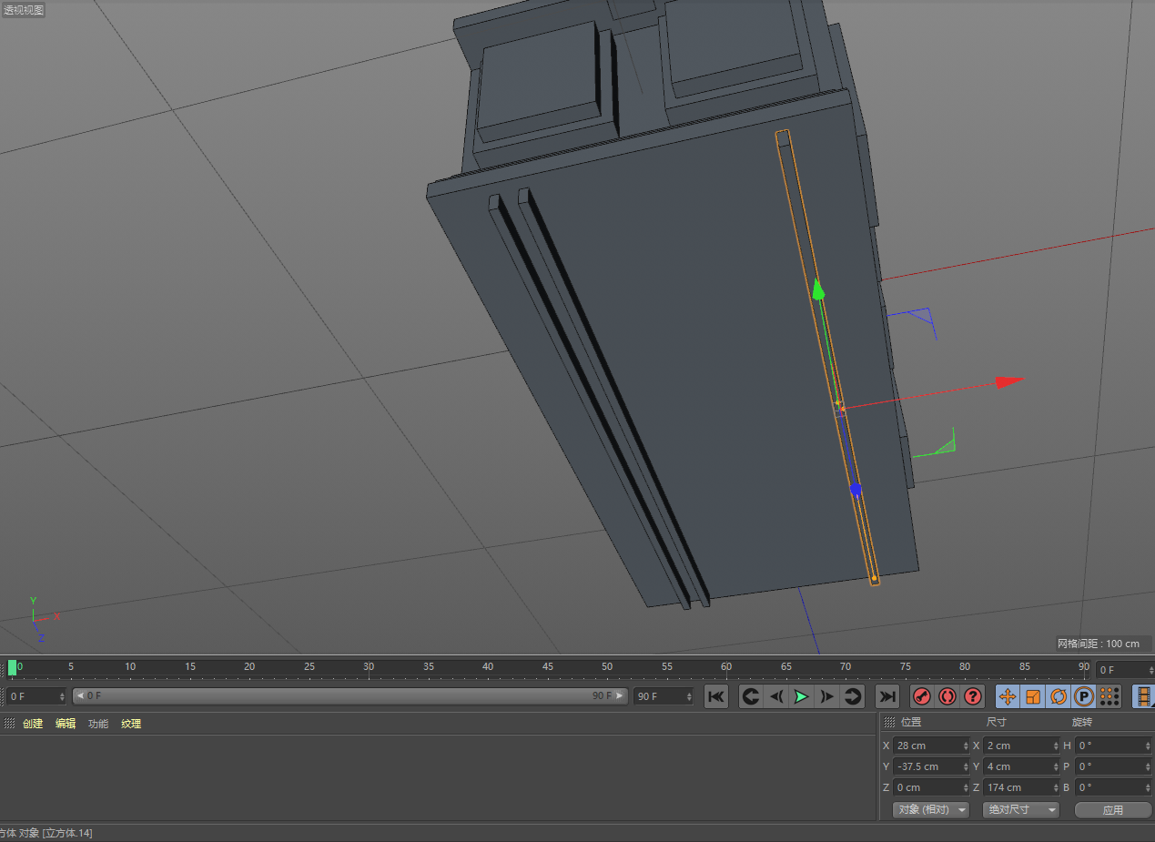
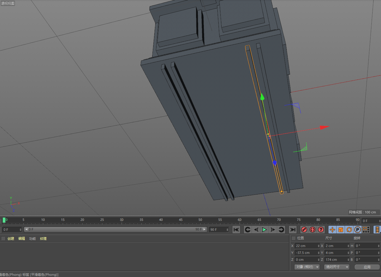
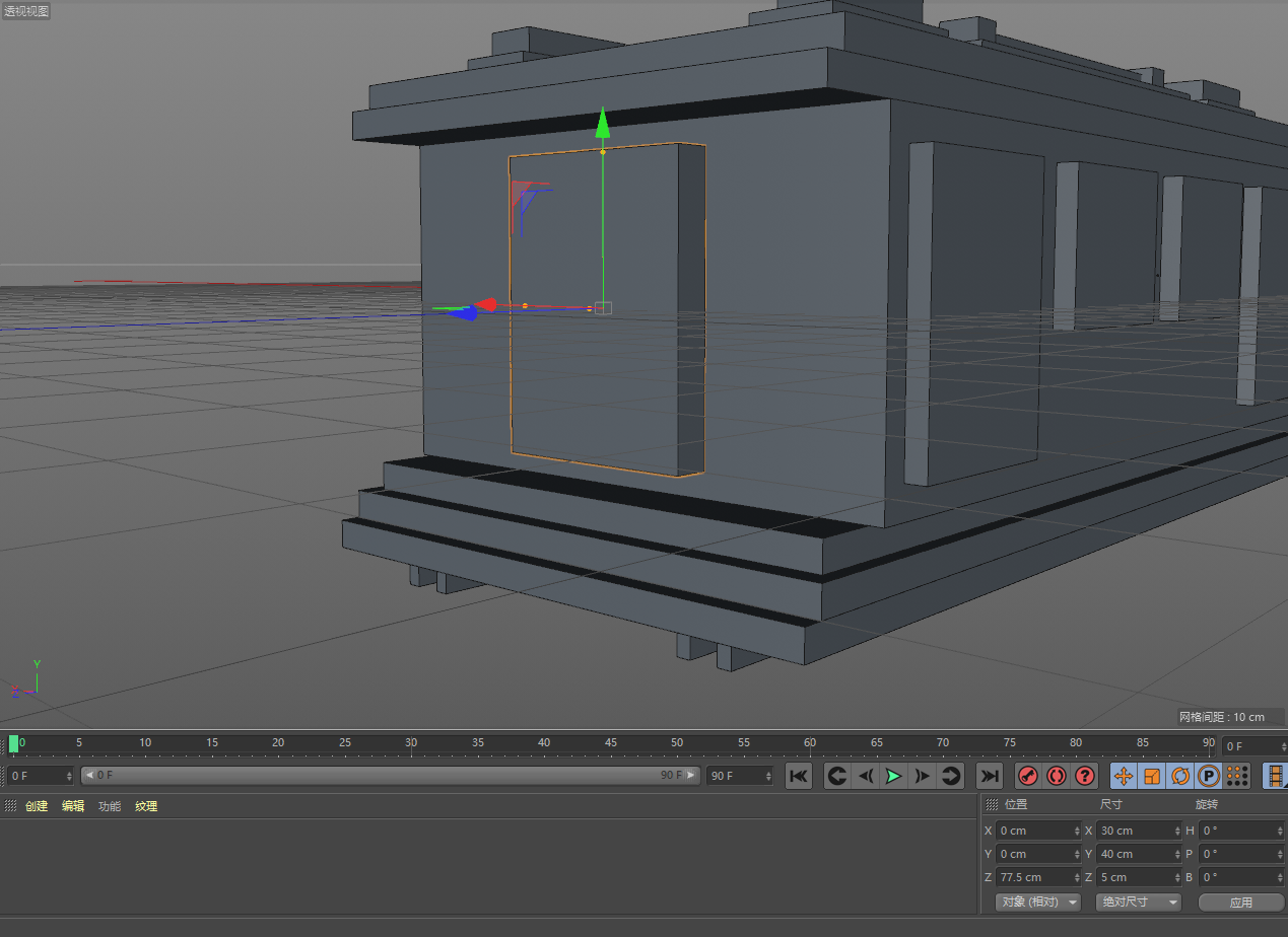
以下是每个方块的位置数据
共享给所有的新手
嗯……
算出的结果给你们了
你们也可以亲自算算
这样才能自己深刻记忆
图片有点多
建议选个好网络的地方查看


































我写这个出来
不是为了反驳某些教程
而是作为一个补充的点
可能是写教程的大大太忙了
以至于忘记
没关系
我这种新手渣渣可以慢慢补充回来
……
学习是没有捷径的
唯有一步一脚印地踏上去
……
希望此补充对你有用
……
教程是《新印象-CINEMA 4D 电商设计基础与实战》
……
我还没练习完成
毕竟傻逼地拉方块一下午
然后才开始不停地精确计算
新学的手艺
一开始总是浪费那么一点时间
希望明天还能学得更快一点
时间就是金钱
但
身体也是很重要的
到点了必须休息
……
晚安
……
最后的最后
欢迎关注我的公众号【泫夕札记】
第一时间可以阅读我新发布的观点文章
……
喜欢我的观点文章
请点个赞
















































































