致敬医疗英雄!高中生想学医学类专业该如何报考?
2020年新型冠状病毒的“爆发”,医学类人才极度紧缺,想必很多家长和考生对医学类院校和专业想了解更多。

2019年教育部等相关部门在“六卓越一拔尖计划2.0版”中强调的“四新”建设,“新医科”便是其中之一。随着“新医学”的发展,各大高校发力医学也是大势所趋。
发展“新医科”是新时代党和国家对医学教育发展的最新要求,近年来,各大高校纷纷成立了医学院。
中国科学技术大学在2017年底,正式宣布成立生命科学与医学部。除了中科大,C9高校中的其它高校在2018年底已聚齐医学院或医学部,北京大学、清华大学、复旦大学、浙江大学、南京大学、上海交通大学、西安交通大学都有自己的医学院,哈尔滨工业大学在2018年11月宣布成立了医学与健康学院,是C9高校中较晚成立的医学院。
除了C9高校,近年来重庆大学、天津大学、西北大学、西北工业大学也都通过自建或共建医学院(医学研究院)等方式发力医学。
2018年2月,教育部召开的全国教育事业发展基本情况年度发布会上,教育部高等教育司副司长范海林提到,“新医科“方面,适应新一轮科技革命和产业变革的要求,提出从治疗为主到兼具预防治疗、康养的生命健康全周期医学的新理念,开设精准医学、转化医学、智能医学等新专业,批准74家高校附属医院为首批国家临床教学培训示范中心。

据统计,全国共有21所大学的42个医学学科进入了“世界一流学科”建设名单,涉及基础医学、临床医学、口腔医学、公共卫生与预防医学、药学、护理学、中医学、中药学、中西医结合9个一级学科。
其中,基础医学有9所高校入选,临床医学有8所高校入选,药学有7所高校入选,中医学有6所高校入选。

在所有医学类院校中,北京协和医学院常常位于金字塔尖。北京协和医学院是中华人民共和国国家卫生健康委员会直属的唯一一所重点医科大学,位列国家“双一流”建设高校名单,被誉为“中国医学殿堂”。
除此之外,首都医科大学名声也很高,它是北京市政府、国家卫生健康委员会、教育部共建院校。虽不在“双一流”之列,但是在业界很有名气,而且学校学习氛围好,毕业生出来非常受欢迎。它拥有18所附属医院实力,也是很多毕业生的工作地。
南方医科大学、哈尔滨医科大学、南京医科大学、天津医科大学、中国医科大学等高校也值得考生报考。
在第四轮学科评估中,医学门类下的一级学科评估结果显示,共有14所高校的医学门类一级学科获评A+。

其中,上海中医药大学有3个一级学科获评A+,北京大学、北京中医药大学、北京协和医学院均有2个一级学科获评A+。
从近年的高考录取分数上看,医学类院校和专业的录取分数普遍较高。据教育部阳光高考信息平台数据统计,临床医学专业的就业率在85%至90%之间。
医学类专业的特点是培养周期长、课业负担重;对学生的身体条件和录取分数要求都较高。医学专业学生在本科阶段的学习就十分艰苦,需要记住大量知识点,还需要进行各种实践操作。但从医人员社会地位高,并且行业经验越丰富,薪资待遇也会越高,甚至成倍增长。医学专业也成为很多考生报考的首选。
随着中国医疗行业的变大,医学专业人才需求量也在不断增加,相关专业人才被企业争相抢夺。医学专业就业相关度很高,毕业后一般都是进入医院。除了到三甲、二甲等医院就业以外,医学类专业的毕业生还有很多不错的发展方向。比如,基层医疗工作单位、健康管理中心、健康管理师、健康知识普及等。
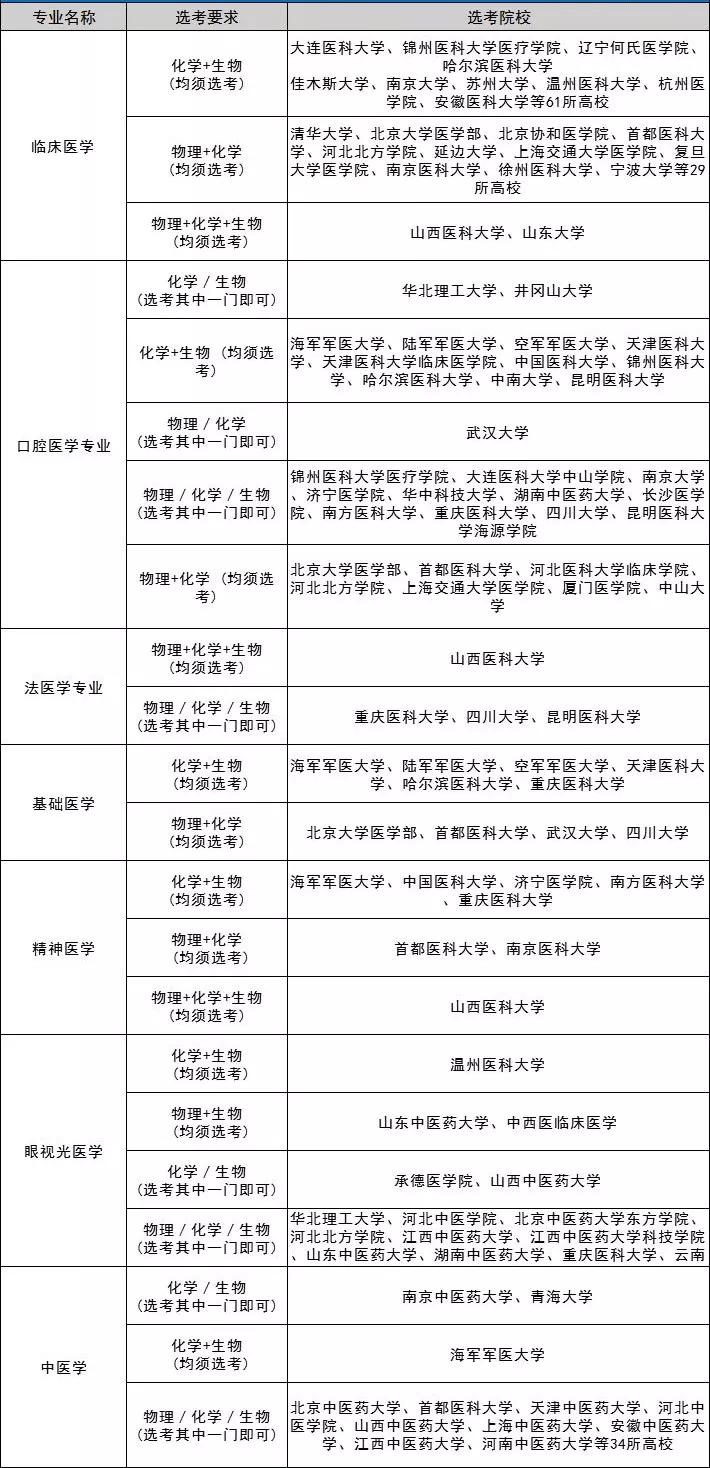
想要当医生的同学应该首选化学、其次是生物和物理。如果选择“物理+化学+生物”的组合,那么在填报志愿时,全国99%的高校的医学类专业都可以填报。自主选拔在线团队搜集整理了几个热门医学专业的具体选考要求,供考生参考。

首先、从高中开始好好学习生物、化学、数学。这三门课将来学临床非常有用、尤其是生化。
其次、平时有空可以看看一些急救常识、毕竟你现在才高一。看的太多肯定没时间,还是要把高中课程学好。这样以后才能进一个好的医科大学。
报考医学专业须知:
(1)学医的人多多少少会有一些悲天悯人的态度,只有带着这样的热忱,才能始终保持对医学的热情,所以有爱心、耐心和细心的同学适合报考医学专业。
(2)多数医学院校对考生相关科目成绩,如化学、生物等有一定要求。
(3)医学院校招生以理科考生居多,中医类专业一般文理生兼招。
(4)在人们印象中,学护理的一般都是女生,因为她们心静细腻,温柔善良,给人以安全感。不过近年来各医学院开始尝试招收少量男生,有的院校虽然没有明确说招男生,但男生报考后也不会拒绝,不过,填报之前你最好与招生院校沟通一下,以避免特殊情况!








































































