从零开始做AE表达式动画之——病毒落水弹跳动画(理解弹性表达式原理看这一篇就够了)
全网对弹跳动画表达式最精细的解读,向设计师朋友们介绍如何通过表达式而不需要手动K帧的方式来实现真实细腻的病毒落水弹跳动画
对于AE表达式只掌握了“砍臭C砍臭V”的核心用法的旁友,如果怕被表达式背后的故事劝退,那把以下这段带走就好了(作者推荐版):
amp=0.1;
freq=10;
decay=2;
a=numKeys;
n=nearestKey(time).index;
et=key(n).time;
t=time-et;
v=velocityAtTime(et-0.01);
if (t>0 & n>=a){
value+v*amp*Math.sin(t*freq)/Math.exp(t*decay);
}
else{
value;
}

如果你有足够的好奇心想对表达式的工作原理作进一步的探究,那非常好,以下的内容我已经尽我所能把它写得清晰易懂了,如果依然看不懂也不要自我怀疑,人的一生中自我怀疑的时候多了去了,这次就先省省吧
----
前言
这是一篇非编程向、数学向、物理向的技术探讨小文,一切从视觉效果出发,向设计师朋友们介绍如何通过表达式而不需要手动K帧的方式来实现真实细腻的弹跳动画。请编程高手、数学课代表,物理老师自觉忽略其中不科学、不正统的细节,同时有好的方法也希望不吝赐教,至于我能不能看懂就随缘吧。这一段是从上一篇《从零开始做AE表达式动画之——铃铛摆动动画》copy过来的。
正文
疫情开始之后便再没了“阳光明媚的下午”,因为不论窗外再晴朗,心里面总会有一小片乌云,它让人焦灼、压抑,为着那些未知的风险,为着这场猝不及防的危机,还有那些甚至为此失去生命的人们。
它何时才能结束呢?此时我是多么想做一只岁月静好逼!也大概是因为疫情,让我越发觉得想好的事情就应该尽快去做,毕竟不知道明天和意外谁先来,立的flag也许拖着拖着就很意外地忘了呢。当然这次我没忘,公众号300的粉丝虽然很冷漠不催更但也同样会让我感到压力,因为实在是太少了…毕竟微信不到五百粉都不让放广告。当然我再立一个flag———达到五百粉之后我也不会放广告!在淘宝写50字好评就能返现5块的年代,我会指望写这么多字来赚这么点钱么?!(要鼓励原创当然还是靠观众老爷们打赏,大家有钱的捧个钱场,没钱的捧个人场,没人我自己包场……)
所以这次的表达式动画讲解以病毒落水而死的案例为主,祈愿病毒快快消失。先来看看效果:




*病毒落水的弹跳,水位上升的弹跳,弹簧的弹跳,不倒翁的甩头均用了同一段表达式
原先我打算在烧杯里倒入双黄连溶液,但双黄连兽用的都被抢光了,不得已我把黄黄的晨尿色改成了淡淡的蓝。其中弹性动画表达式被用在了病毒位置属性(position)的y坐标上,杯中水的高度上;也用在了弹簧动画尺度属性(scale)的高度上,还用在了不倒翁的旋转属性(rotation)上。接下来,才是真的正文,表达式的基本概念在上一篇中已经讲过了,从零开始学的旁友应该先看看《从零开始做AE表达式动画之——铃铛摆动动画》,如果只是从零开始复制粘贴的话那当我没写过上一篇。嘿嘿嘿~
真的正文
一、函数释义
numKeys:关键帧的数量,返回值是一个整数,比如你在某属性上打了两个关键帧,该属性下的numKeys=2。
图2(numKey)
nearestKey(time).index:先翻译下,“最近的关键帧(时间).索引”,“.”在函数里通常可以翻译成“的”,脑补一下就是“离时间线指针最近的关键帧的的索引(序号)”,返回值是一个整数。
图3(nearestKey(time).index)
key(n).time:第n个关键帧所在的时间,输入n的值,输出时间的值,单位默认是秒。比如在一个属性中,打下两个关键帧,第2个关键帧所在的时间是3秒,key(2).time=3。

图4(key(n).time)
velocityAtTime:在某时的速度,这句几乎不需要想象力。
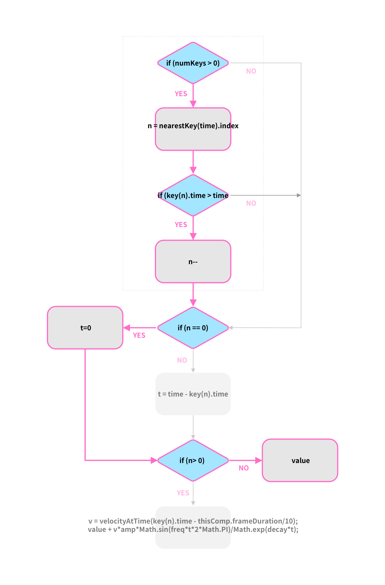
二、网传版表达式
我们来看一段在网上流传的表达式,原作者貌似是一位国外的大神,这段表达式也是我研究弹性表达式的一个契机。网上也有其他设计师对这段表达式的解读,但由于这段表达式的逻辑本身有点绕(也可能是我的脑回路并不适合研究代码),那些解读基本都没有讲太清楚,而本文除了要再次尝试把它的逻辑理顺之外,还重写了更简单但效果几乎一样的表达式,对于想要了解表达式的旁友来说,我重写的版本可能更容易理解,对于复制粘贴的旁友来说那差别不大。(偷笑)
先把原表达式奉上:
amp = .1;
freq = 2.0;
decay = 2.0;
n = 0;
if (numKeys > 0){
n = nearestKey(time).index;
if (key(n).time > time){n--;}
}
if (n == 0){ t = 0;}
else{t = time - key(n).time;}
if (n > 0){
v = velocityAtTime(key(n).time - thisComp.frameDuration/10);
value + v*amp*Math.sin(freq*t*2*Math.PI)/Math.exp(decay*t);
}
else{value}
变量释义:
amp = .1;//定义一个叫amp(振幅)的变量,赋值0.1
freq = 2.0;//定义一个叫freq(频率)的变量,赋值2.0
decay = 2.0;//定义一个叫decay(衰减)的变量,赋值2.0
n = 0;//定义一个叫n的变量,初始值为0,具体用来干嘛,继续往下看
n = nearestKey(time).index;//马上就告诉你,n默认表示离时间线最近的关键帧的序号,本质是一个数字
t = time - key(n).time;//t是时间线与某个关键帧所在时间的差值
thisComp.frameDuration/10//此合成帧时长的十分之一,如果一个合成共100帧,时长5秒,则thisComp.frameDuration/10=5/100/10=0.005
v = velocityAtTime(key(n).time - thisComp.frameDuration/10);//还用上一句注释中的例子,v就表示在某序号为n的关键帧前0.005秒时的速度
value + v*amp*Math.sin(freq*t*2*Math.PI)/Math.exp(decay*t);//
属性值+弹性表达式运算生成曲线所对应的值,如下图中,绿色实线就是属性值,是两个关键帧之间的值,绿色波浪形虚线则是表达式运算生成的部分。其中v、amp与弹跳的幅度(波浪线波峰波谷的高度差)正相关,v、amp值越大,波浪线浪越高,弹跳幅度越大;freq与波浪线的频率(两个波峰的间距)正相关,freq值越大,出现波峰的频率越高,波峰间的间距越小,浪越急,弹跳速度越快;PI就是那个π,就是3.141592654…换个别的数也行,只是这么写看上去数学成绩更好一点;decay值越大,衰减速度越快,也就是波越快变平,弹性越容易消失。正弦函数(三角函数)的工作原理在我的上一篇《从零开始做AE表达式动画之——铃铛摆动动画》中已经做了粗浅讲解,深入讲解可以参看高中数学。
在这里我还要补充说的是,前文中为什么将amp的值定为0.1,freq的值定义为2呢?这里面其实并没有什么科学道理,看到下图中笔直的实线跟扭曲的虚线了吗,虚线的开端延续了实线的坡度,它们是不是衔接得浑然一体,宛如被人工雕琢过的?没错,我就是那个人工!所以定义成那几个值就是为了这个完美的衔接,反映在动画上就是关键帧动画走完之后到弹性动画部分过渡流畅自然无跳跃感。至于那0.1和2为什么是“天选之值”,你数学成绩好你来作答!
图5(表达式图表截图一)
流程解析:
So,将表达式梳理成流程图之后如下:

图6(原版表达式流程图)
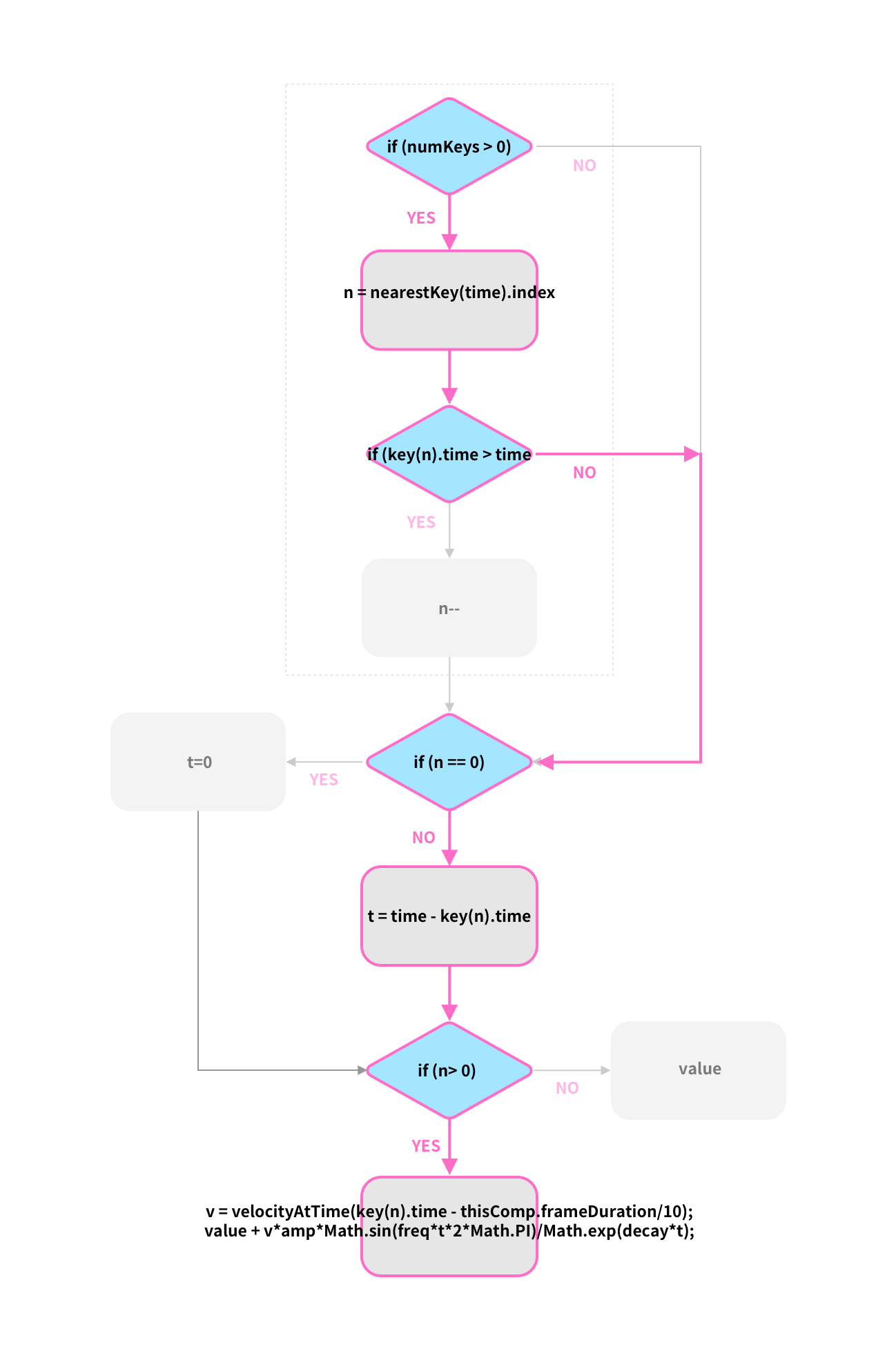
我们来看看,当关键帧数量不同时,时间线所在位置不同时,表达式是如何工作的。
1.当无关键帧时,numKeys=0,开始判断n是否为0,在一开始的定义中,n=0,故最后t=0,n当然也不大于0,最后执行value值,也就是属性本身的值。流程走向如下图高亮部分:

图7(关键帧为0流程图)
2.1.当numKey=1的时候,如下图情形,有一个关键帧,时间线在关键帧之前或者之后。当时间线在关键帧之前时,key(1).time>time,n—(即n=n-1),n=1-1=0,所以t=0…最后执行value。
图16(numKey=1)

图8(关键帧为1 且时间线在关键帧前 流程图)
2.2.当时间线在关键帧之后时,key(1).time<time,且n不等于0,得到了时间线与关键帧的差值t,并参与了最后弹性曲线的运算:
“v = velocityAtTime(key(1).time - thisComp.frameDuration/10);
value + v*amp*Math.sin(freq*t*2*Math.PI)/Math.exp(decay*t);“
但不幸的是,关键帧前的瞬时速度v为0,因为关键帧前的value值并没有产生变化,所以不会有速度,因此“value + v*amp*Math.sin(freq*t*2*Math.PI)/Math.exp(decay*t);“等价于”value+0“,最后执行的仍然是value值。流程如下:

图9(关键帧为1 且时间线在关键帧前后 流程图)
3.在本文病毒落水的动画中,关键帧数量为2,即numKey=2,时间线的位置有以下几种可能:
A.位于第一个关键帧之前(key(1).time>time,n=n-1)
B.位于两个关键帧之间但离第一个更近(key(1).time<time)
C.位于两个关键帧之间但离第二个更近(key(2).time>time,n=n-1)
D.位于第二个关键帧后面(key(2).time<time)

图10(两个关键帧ABCD四种情形)
对照流程图,A、B两种情形分别同前文中2.1、2.2中的流程走向。C情形下得到的t值是时间线与关键帧a所在时间的时间差,D情形下得到的t值是时间线与关键帧b所在时间的时间差。并且最后都参与弹性曲线部分的运算,D情形下弹性曲线以b为起点,C情形下弹性曲线以a为起点。

图17(C,D情形下t的起点)
但为何在AE的表达式图表中体现了D情形下的弹性曲线,却没有体现C情形下的曲线部分呢?如下图:
图11(表达式图表截图2,C情形)
因为C情形下,关键帧a作为第一个关键帧,帧前的瞬时速度v同样是0,弹性曲线“value + v*amp*Math.sin(freq*t*2*Math.PI)/Math.exp(decay*t)”得到的值同样等价于value,所以表达式在第一个关键帧后面注定不会产生曲线。通过流程图进行推演,当关键帧有三个甚至更多时,也会在除第一个关键帧之后的全部关键帧后面产生曲线。如下图:
图12(表达式图表截图3,多个关键帧)
但通常来说,我们并不需要在对多个关键帧之间产生弹性曲线来做弹跳补间,大多数时候我们只需把弹性加在某个属性运动的末尾,所以就有了我接下来的简化版本,只为了表达式更好理解,也在保证功能的基础上看上去更简洁,发量稀疏的旁友可以只看以下版本。
三、简化版表达式
妈呀,终于写到这里了,我也差不多要死了,写那么多也许压根就没人看,看到了这句你就吱个声。
简化版之一:
amp = .1;
freq = 2.0;
decay = 2.0;
n = 0;
if (numKeys > 0){
n = nearestKey(time).index;
if (key(n).time > time){n--;}
if (n <= 0){value}
else{
t = time - key(n).time;
v = velocityAtTime(key(n).time - thisComp.frameDuration/10);
value + v*amp*Math.sin(freq*t*2*Math.PI)/Math.exp(decay*t);}
}
else{value}
流程图如下:

图13(简化版表达式 1 流程图)
对比原版可以看出,减少了一个条件判断,达到了一模一样的效果,理解起来更简单了,不管你n是否大于0,只要小于或等于0,即说明当前离时间线最近的关键帧是第一个关键帧,且时间线在它前面,这种情况下只有一条路,乖乖走value值。如果其他情形下,不管时间线在两个关键帧之间还是之后,通通都会参与弹性曲线运算,区别只在于,时间线在头两个关键帧之间时,也就是第一个关键帧之后,第二个关键帧之前时,n到最后都等于1,t都是时间线与第一个关键帧所在时间的差值,但都因为第一个关键帧前的瞬时速度v为0,导致最后的运算结果依然只是value。不知道出于什么原因原作者要搞这么复杂,可能真的就是为了让人头秃吧。
简化版之二(作者推荐版):
没错,还有第二版,是我重新写的,高亮加粗显示(站酷没有高亮那算了),砍臭C砍臭V的请关注这里:
amp=0.1;
freq=10;
decay=2;
a=numKeys;
n=nearestKey(time).index;
et=key(n).time;
t=time-et;
v=velocityAtTime(et-0.01);
if (t>0 & n>=a){
value+v*amp*Math.sin(t*freq)/Math.exp(t*decay);
}
else{
value;
}
定义完变量之后,只做了一次条件判断,就开始抄家伙干活了。
“if (t>0 & n>=a){
value+v*amp*Math.sin(t*freq)/Math.exp(t*decay);
}
”
t>0即时间线在离它最近的关键帧后面;且n>=a,即n大于关键帧的总个数;当两个条件均满足的时候,表示时间线在最后一个关键帧后面,此时开始绘制弹性曲线,否则就走value值。是不是非常简单,非常直接,非常清爽?简单到画流程图都是多余!我只是想在动画的末尾加上一丢丢弹性啊,这样就很完美了不是么?
如果说还有润色的余地,那就是把decay的值与v进行关联,实现下落速度越快,衰减越慢、弹跳越久,这样会更符合物理世界的规律,具体怎么关联就交给大家去想吧,需要用到的只是小学数学,或者就等我的下一篇《从零开始学做表达式动画之——病毒落地弹跳动画》,嘿嘿嘿~
最后的话
老规矩,获取本文所有案例的源文件可在公众号“好像不明白”中回复“病毒落水”、“弹簧”、“不倒翁”。病毒无情,人间有爱,希望大家希望大家都能安好,熬了好多夜才准备好这篇分享,可别拿了源文件就秒取关哇,嘿嘿嘿!










































































