(图文+视频)C4D野教程:一起制作几何体拼图动画
不知道写什么摘要
我把它压成了动图大家看看吧:
原图源自网络 如侵请联删
这种LOGO的演绎方式我觉得挺有意思的,尝试以后发现其实不难,就是一种利用材质讨巧的方式制作出来的。
不仅是LOGO,换成其他图片也是可以的,来吧,今天我们就来看看如何用几何体来拼成图案吧!
首先这里准备了一张自己挺喜欢的图片素材:
只是这么一张图,我觉得后面材质贴图的时候会有点平,所以我先导入PS,分别执行滤镜-3D-生成凹凸图和法线图:
这样很轻松的就得到凹凸贴图和法线贴图:
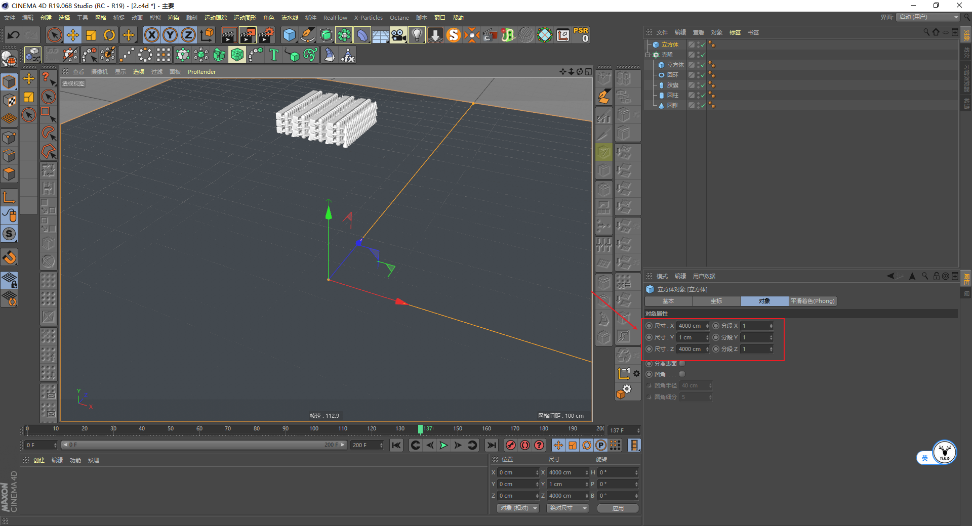
新建几个几何体,调整大小勾选圆角一类的,这个不用多说吧:
新建克隆克隆这些几何体,模式为网格排列,数量我们暂时是20*3*20吧,后面根据动力学模拟的速度以及效果再来调整:
新建一个大大的立方体,厚度改小一点充当地面,动力学模拟的话感觉还是用立方体好一点,不容易出错:
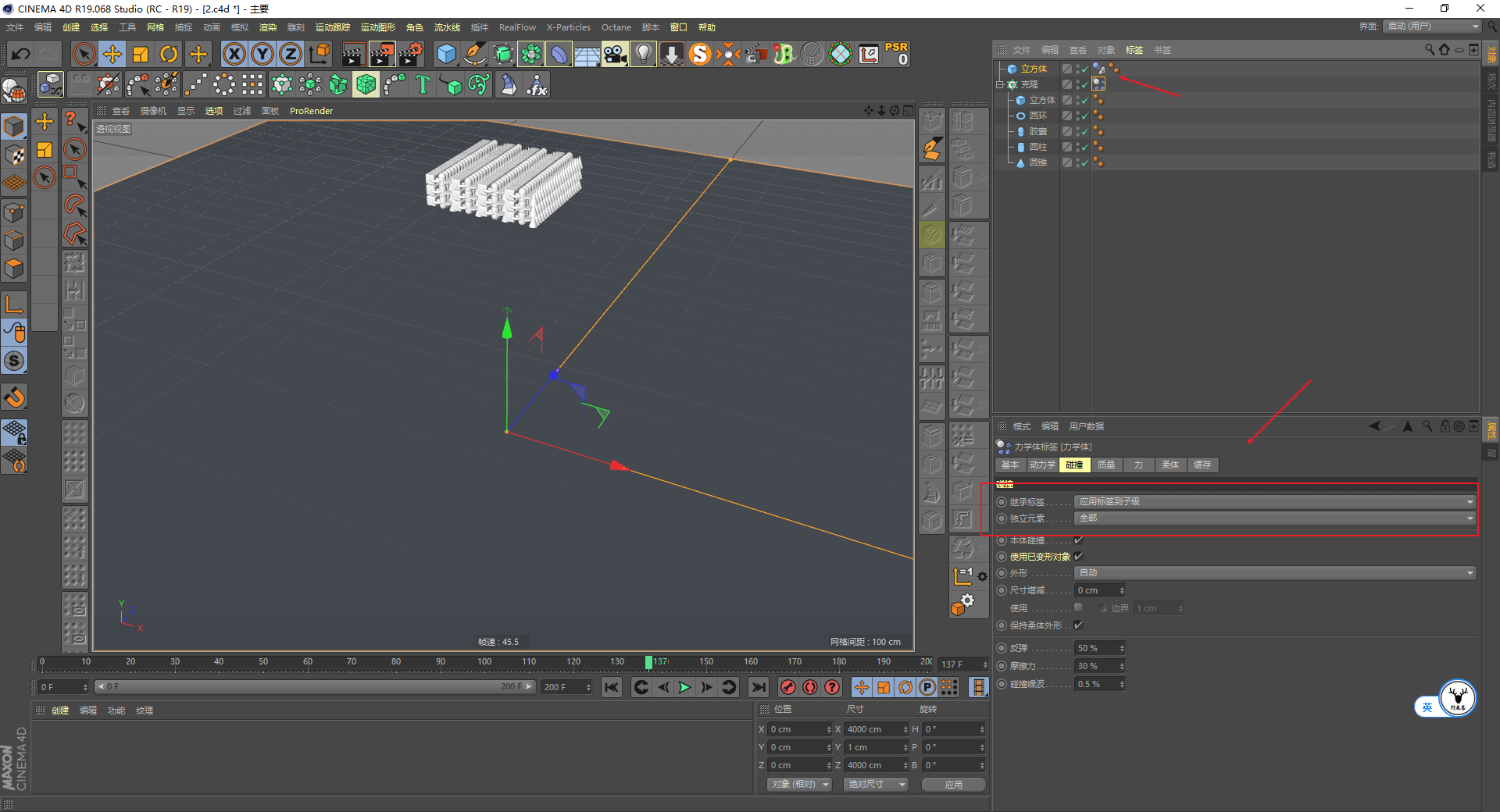
给克隆对象添加模拟标签刚体,继承标签应用到子集,独立元素选择全部,同时给地面添加碰撞体标签:
但是现在你会发现掉落的太统一了,不是我们想要的,这里我觉得模拟起来有点卡,所以把克隆的数量改少了一点:
其实要制作比较自然的下落,使用粒子发射器来发射对象是个不错的选择,但是经过我测试后面在贴图的过程中会出现问题,虽然可以调整但是感觉也不太好控制。
所以我这里选择的方式是添加一个随机效果器,随机几何体的位置以及旋转等参数,这个大家看着效果来调整哈:
但是现在的动力学模拟有几个问题,我们一个一个来解决,首先你会发现有很多几何体会穿过碰撞平面:
没关系,康秋D调出工程面板,在动力学高级选项里将步每帧以及每步迭代值提高就可以改善这个情况,当然此刻模拟速度就会变慢:
然后你会发现几何体散落的很开,而我们希望的是散落下来能集中一点:
由于我这里使用的几何体都是缩放得很小的,所以康秋D工程动力学高级里,将缩放数值改小,我觉得比去修改摩擦力的数值要来的直接些:
另外你可能会发现有些几何体老是旋转停不了,这个只需要提高刚体标签里力栏位的角度阻尼数值就可以了:
至此动力学模拟的部分就完成了,重要的参数我也添加到了HUD,供大家参考:
接下来就是上材质渲染了,打开OC,新建摄像机找一个好的视角,新建HDRI环境光,这些都不用说吧:
接下来就是上材质了,我用的是一个普通的反射材质球,给了一丢丢的粗糙度,然后把三张贴图分别贴到对应的通道上:
接下来的几步很重要,将材质球丢给克隆对象,投射方式为摄像机贴图,然后把摄像机拖进去,影片比例为16:9就好:
这样镜头里就会显示出贴图的样子出来,但是现在纹理是没有固定在对象上的。
先将克隆对象上的刚体标签以及材质球都复制给子集:
克隆对象上的标签以及材质球就可以删掉了,然后将克隆的子集先C掉,这样每个对象就会生成一个UVW贴图:
再C掉克隆对象,这样克隆的对象都会转为独立的对象并且带有动力学标签、材质球以及UVW贴图:
康秋D动力学缓存里将动力学进行烘焙,我测试的结果是如果不烘焙后面贴图会出错:
烘焙完成以后将所有的UVW贴图全选删除:
全选所有材质球,然后鼠标右键生成UVW坐标:
这样纹理就固定在对象上了:
地面的材质就简单了,混合材质球混合普通的反射材质和漫射材质,通过OC的噪波贴图来控制显示范围。
我特别喜欢这个噪波贴图,同时也可以给一点置换,这样地面看起来不会太平:
视情况补一盏灯,K一个摄像机动画,这个就不用说了吧:
可能是因为加了凹凸以及法线贴图的原因,渲染时长还是挺长的,150帧花了10个多小时:
后期我还是做了简单的分层,然后AE里添加了一下运动模糊,压缩成动图看看效果吧:
唉,动图压缩的太厉害,还是看看今天的视频版吧:
好啦,今天的内容就到这里,想要源文件、原视频的童鞋后台撩我获取吧!
更多内容欢迎关注公众号:
本文由“野鹿志”发布
转载前请联系马鹿野郎
私转必究


















































































