开发社交直播类App需要注意的内容
说到社交类App做的比较好的就是网易云音乐了,今天就简单的说说网易云音乐,从侧面说一下社交直播。
说到社交类App做的比较好的就是网易云音乐了,今天就简单的说说网易云音乐,从侧面说一下社交直播。
网易云音乐:依托专业音乐人、DJ、好友推荐及社交功能,在线音乐服务主打社交、歌单、个性推荐、云村社区、主播电台、明星入驻、综艺独家音源版权等特色,营造出一个以发现和分享为主的社交类音乐APP。网易云音乐最成功之处在于共情力,抓住用户听歌时候的情感需求,让用户有一种懂得感和陪伴感,自然而然地提升了用户粘性。
这从侧面也反映了,社交类直播应该要怎么去做,才能提高用户粘性,通过不断的积累用户,提升产品价值。
网易云音乐定义社交类数字音乐:网易云音乐将产品定位于社交类数字音乐APP,满足广大年轻学生、职场新人、音乐发烧友等三种用户的多种需求,其中,以听音乐、评论、云村互动等为主,垂直领域以电台、直播、音乐现场等为辅。
这同时也能说明,社交要以满足用户需求为主,在垂直领域为用户提供相应的直播内容。
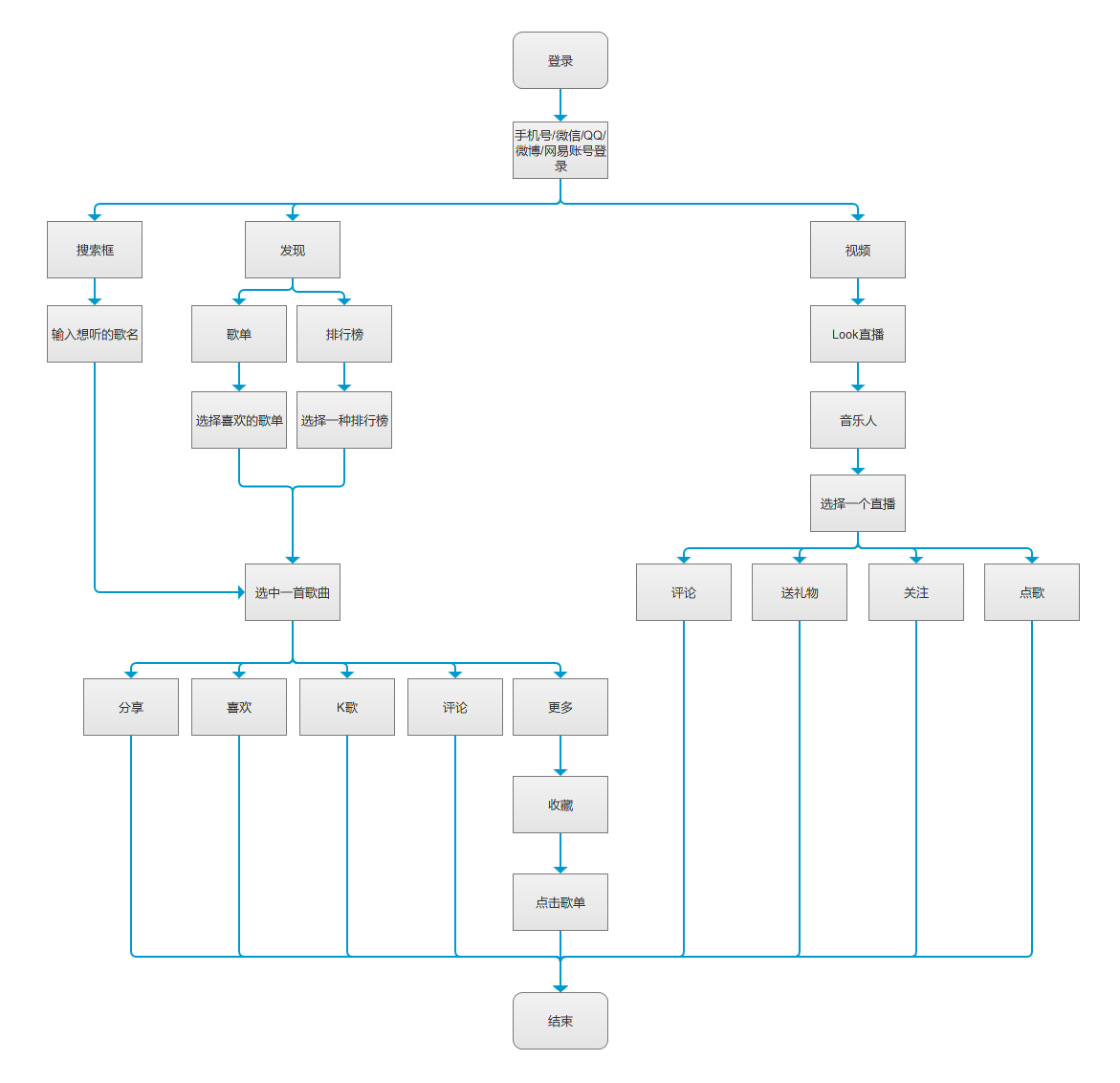
网易云音乐垂直分类:
Look直播、电台、视频(长/短)、MV、游戏、K歌等:
Look直播:定位是音乐人的线上演艺平台,是网易云助力原创音乐,为音乐人打造的专属线上直播产品,旨在建立泛音乐娱乐生态,形成助力音乐人成长,从而吸引音乐人入驻的良性循环;音乐直播能够为音乐人、用户提供更加直接、迅速、紧密的互动和交流,实现用户粘性的提升;音乐直播中有一类特殊表演深受大众喜爱,即音乐现场,由于2020年疫情的原因,多数用户足不出户无法享受音乐现场表演,为了迎合普罗大众的音乐需求,各大APP推出音乐类现场表演,这也是未来音乐直播发展的大势所趋;
电台:网易云在音频领域的垂类,该垂类的竞品有喜马拉雅、企鹅FM和蜻蜓FM等,一般是声音和歌曲的结合;
视频:集结了多种视频类型,有10分钟+的长视频也有2分钟内的短视频,素材涵盖音乐现场、翻唱、舞蹈、MV、游戏、最佳饭制、星云计划等;其中,Look直播在视频模块也是单独类目,可见网易云对音乐直播的大力扶持;值得一提的是,星云计划运用粉丝经济,设立线上云村粉团营业基地,鼓励粉丝使用音乐影视化的呈现方式为idol推广音乐及影视作品,主要形式是制作混剪视频,在云村获得足够关注活跃度,就能获得相应奖励;而最佳饭制也是粉丝针对自己喜爱的明星制作出来的与明星相关的小电影或MV;
MV:集结了各种音乐现场视频和各国歌曲MV,满足了用户听歌看爱豆的需求;游戏板块相对是网易云中较小的视频板块,且内容不限于音乐类游戏,也有很多打斗类小游戏;
K歌:网易云部署了音乐APP音街,同类竞品APP有唱吧、全民K歌等,由用户自发翻唱喜欢的歌,并且生成音乐作品发布至平台,通过发布动态或分享获取关注,赢得粉丝,满足自身的创作欲望和成就感。

社交直播垂直分类要怎么做呢?:
1、直播:增加短视频直播功能,丰富短视频的玩法,增加互动体验。因为每个短视频都很短,也不能跟该用户进行有趣的互动。而直播的开通,可以让用户和主播进行更多的实时互动,促进彼此之间的了解,满足部分用户的需求。
2、积分奖励系统:用户通过签到,完成任务可获得积分,积分奖励可以提现。不仅让视频主得到额外的收获,还可以增加平台的流量,吸引大量客户,保持用户的活跃度
3、商城系统:流量和变现密不可分,短视频与电商结合也是发展的一大趋势。短视频发布者可以将推荐的商品链接加入视频界面,利用视频人气促进成交
4、首页推荐视频:首页展示“推荐视频”,通过用户的页面停留时间和点赞评论等大数据情况,分辨出用户喜爱的内容加以推荐,个性化定制用户喜欢的视频内容,增强用户粘性
5、其他功能:联合创始人/地区运营/服务中心/区块链/金币体系/等级体系/发展推广体系/青少年模式等等。

产品顾问:徐文——\/ : OrangeAndLemonCream














































































