儿童围棋教育调研报告——样本分析方法
上海/UX设计师/5年前/574浏览
版权
儿童围棋教育调研报告——样本分析方法
一次调研案例,末尾有方法论链接
之前在公司做的分享会,一个做设计调研的项目,因为同为素质教育的音乐/围棋,有很多相似性。
思考了一下围棋教育本身的性质,找了两家线下服务机构、两家线上服务机构,和一个由领导提供的样本做了一回调研和分析。
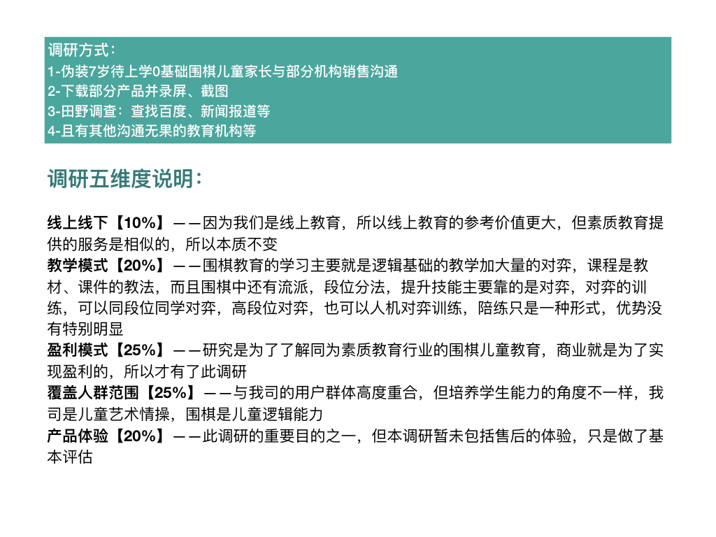
这次的分析方法,我用了当年备考应用心理学复习的教程里,关于心理学统计的一些基础样本分析方法,选了5个维度,也结合了实际情况,做了抽样分析。
因为做分享,领导希望我多注意阅读者的体验,所以就做了PPT,以下内容为贴图,喜欢的话可以仔细看看。














另外分享一下如何做调研的方法论:《调研方法论合集》
4
2
Share
相关推荐
in to comment
Add emoji
喜欢TA的作品吗?喜欢就快来夸夸TA吧!
You may like
相关收藏夹
Log in
4Log in and synchronize recommended records
2Log in and add to My Favorites
评论Log in and comment your thoughts
分享Share














































































