一墅一境|利用收纳设计,你每年能省下50万!
杭州/设计爱好者/6年前/97浏览
版权
一墅一境|利用收纳设计,你每年能省下50万!
收纳设计是家装设计的一个重点,是支撑家的空间的支架。

“断舍离”与“职业收纳师”



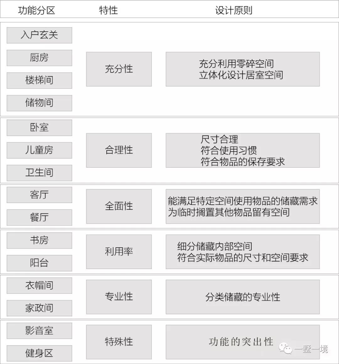
根据功能分区研究侧重点,不同空间不同收纳理念

收纳空间分类





















创意家居收纳








0
Report
声明
2
Share
相关推荐
in to comment
Add emoji
喜欢TA的作品吗?喜欢就快来夸夸TA吧!
You may like
相关收藏夹
Log in
推荐Log in and synchronize recommended records
2Log in and add to My Favorites
评论Log in and comment your thoughts
分享Share
















































































