3D建模解析国内火爆游戏《绝地求生》:炮塔楼制作细节过程
解析国内火爆游戏《绝地求生》:炮塔楼制作细节过程
3D游戏建模制作步骤
绝地求生这款游戏不管是手游还是端游如今已经可以说是大部分的人都在玩了,正在学习3Dmax的你们是否想过用3Dmax来把“吃鸡”当中的各种建筑、内部装饰设置是地图制作出来呢~
那么这次就给大家带来用3Dmax制作绝地求生当中“塔楼”的建模方法,希望大家能够掌握。以下是建模步骤图:
首先先来看看这个塔楼在端游中的截图,这个不是手游里面的塔楼,所以看起来比大家在玩手游的时候看起来要更加精细。
这个塔楼一共有八个面,其中两个带门的面要略宽右侧有三个窗户

一层有一个门和五个窗户,门左侧有两个窗户

右侧有三个窗户:二层有一个门和四个窗户,门右侧隔着一面墙有一个小窗户,左侧有三个大窗户

本教程将塔楼每层都单独分出来进行制作,分别为:地基、台阶、一层、中间层、二层、天花板、栏杆、楼梯
利用样条线——多边形绘制一个八边形 参数如图

将角度捕捉设置为2.5度,将八边形旋转为正方向
然后将右侧的点往右侧移动2000

为样条线添加“挤出”修改器,挤出地基的高度

利用几何体——BOX绘制三个台阶,高度分别为:150 300 450

复制地基或者用样条线绘制一个一样的八边形,转化为“编辑样条线”,在样条线子层级里面“轮廓”50做出墙体和地基的间距,然后再往里面“轮廓”200做出墙体的厚度

为样条线添加“挤出”修改器,挤出一层的高度2400

将制作好的墙体转化为“可编辑多边形”,在编辑多边形子层级“边”中选中所有垂直的线,然后“连接”一条线(内外都有),然后将线移动距离地基1000的位置

如图所示选中一条边,然后点击选择卷珠帘中的“环形”

效果如下图所示

为这八条线加“切角”,切角量为200

选中这八个支撑柱的“面”,

给这八个面加一个“挤出”,挤出400

选中支撑柱底面外部的线,然后在顶视图里面挪到底面内部的线上,使其两根线“重合”

如图操作

在侧视图里面选中红框中所有的点,往上移动到支撑柱底面的位置

来的效果如图所示

选中带有门的一面所有的“水平线”

“连接”一条线

为这些线加一个“切角”,切角量为400(中间就是800即门的宽度)

选中如图所示这内外四条线

“连接”一条线,并将连接出来的两条线移动到距离地基1800的高度(门的高度)

效果如图所示

选中“门”的这两个面,往内部“挤出”200(挤出-200)

将内外四个面全部删除掉(做出门洞)

选中窗户这四条水平线

“连接”一条线

为连接出来的线加一个“切角”,切角量为400(做出窗户的宽度)

出来效果如图所示

为这四条线“连接”一条线,并将这条线和门洞顶部对齐(做出窗户的高度)

效果如图所示

选中“窗户”这个面,往内部“挤出”200(做出窗户 的深度)

将这五个面都用相同的方法全部做上窗户

出来的效果如图所示

将地基往上复制一个,做出“中间层”,中间层比地基的半径大500

将中间层复制一个出来,回到“样条线”里面,将墙体利用“点的优化”修改成如图所示的形状

然后“轮廓”200,做出二层墙体的厚度

注意样条线交叉的部分,并调整好

为样条线添加“挤出”修改器,挤出2400做出二层墙体的高度,然后和一层门窗的做法一样,做出二层的门窗

将中间层往上再次复制一个,用做天花板,将天花板转化为“可编辑多边形”,然后选中顶部的面“插入”100做出天花板外围的厚度,再往下面“挤出”200做出凹陷的天花板,效果如图所示

用“线”绘制顶部围栏的形状(注意不要太整齐,多扭曲一些才会出来破烂的感觉),然后在“渲染”里面将“在渲染中启用”和“在视图中启用”全部打上勾。
利用“圆柱体”绘制围栏的立柱,用“FFD4X4X4”改变立柱的形状,使其看起来像被外力撞击了一样

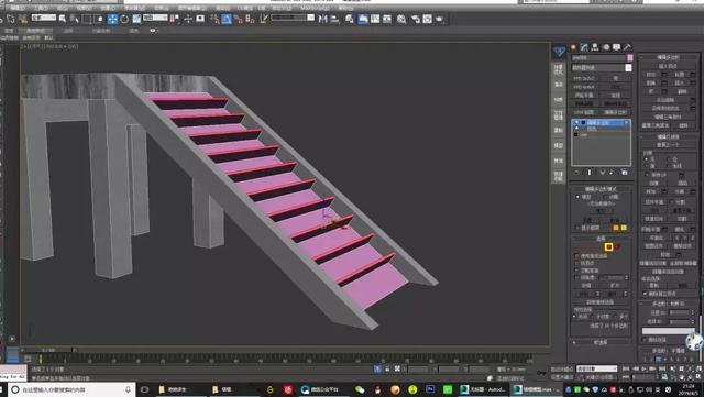
用样条线或者长方体绘制两个U型的楼梯支撑柱

用长方体绘制一个楼梯层的平台

利用“样条线”绘制如图所示的图形(楼梯的截面)

为截面添加“挤出”修改器,挤出100

往另一面再复制一个,使其对称

用“样条线”绘制一个楼梯的斜面

注意这个斜面是有厚度的

将斜面转化为“可编辑多边形”,在顶部的面上选中“两侧的线”,然后“连接”出楼梯台阶

为台阶的“线”加一个“切角”,做出台阶的厚度

选中台阶的这些“面”

将这些面“挤出”,挤出台阶的深度

然后在“侧视图”里面调整台阶的斜度

选中其中“一个”台阶所有的面,往上再复制一个台阶,并对齐

将做好的一层楼梯往上复制一个,并调整好位置,做出二层的台阶

利用“样条线”和“剖面”图形制作门套(用倒角剖面修改器制作)

利用“长方体”转化为“编辑多边形”的方法制作门的造型

相同的方法制作窗套

用“长方体”制作窗户上下两个挡板,利用“样条线”轮廓的方法制作窗框

将做好的门窗利用“复制”制作出其它的门窗,整体出来的效果如图所示

最后大家可以在学习材质和灯光后为塔楼添加材质和灯光,使其看起来更加的真实






















































![ZAOV|各[苹]本事](https://img.zcool.cn/community/68d247ffa534901h5u6ly05445.png?x-oss-process=image/resize,m_fill,w_520,h_390,limit_1/auto-orient,1/sharpen,100/quality,q_80)
























