浅谈设计师能力模型与职级晋升演讲
这是一篇老气横秋但干货满满的文章,你要不要看 ?
很多小伙伴对晋升述职这件事情理解的有些偏差,正因为这样的情况,让我有想法写一篇这样的文章,希望在帮助到团队中的小伙伴的同时,也能帮助到需要晋升职级准备述职的大家:)
以能力模型作为激励员工成长,建立人才梯队的形式,从事互联网行业的小伙伴应该都不陌生,如何晋升到更高一个职级很多公司采用了不一样的方法,这里提到的述职演讲,就是我司在晋升时的其中一种相对公平公开的考核方式。
如何准备自己的晋升演讲,首先要了解:
一. 什么是能力模型
能力模型也叫能力素质,最早起源于1973年,麦克利兰博士在《美国心理学家》杂志上发表的一篇文章,他引用大量的研究最终发现,“ 用智力测验来判断个人能力是不合理的。他认为能够决定工作成绩的一些人格、智力、价值观等方面因素,在现实中并没有表现出预期的效果。传统的学术能力和知识技能测评,并不能预示工作绩效的高低和个人生涯的成功。”
换句话说,把人的能力素质形象地描述为漂浮在海面上的冰山,知识和技能属于海平面以上的浅层次的部分,而自我概念、特质、动机属于潜伏在海平面以下的深层次的部分,他的研究表明,真正能够把优秀人员与一般人员区分开的是深层次的部分。因此,麦可利兰把不能区分优秀者与一般者的知识与技能部分,称为基准性素质(Threshold Competencies),也就是从事某项工作起码应该具备的素质;而把能够区分优秀者与一般者的自我概念、特质、动机称为鉴别性素质(Differentiation Competencies)。

根据麦克利兰博士的研究以及几个互联网大厂或知名的企业的能力模型,我设计了符合我所在行业及公司特点的设计师能力模型,从三个维度来衡量,即通用能力维度,专业能力维度,与影响力维度。每个维度都设计了对应的成长目标,并根据成长目标达成情况来判断是否符合职级晋升标准。其中通用能力对应的就是是麦克利兰博士提出的深藏的海底的自我概念,特质,动机等鉴别性素质。
那么专业能力就是对应潜伏在海平面上可见的知识技能等基准性素质,而影响力则是基于两者之上衍生出的方法论输出,赋能上下游赋能部门内外甚至赋能到整个行业的能力,通过通用能力和专业技能不断提高从量变到质变的结果。

1. 通用能力
定义:也叫通用素质,是不针对某一具体职业,而是从事任何工作的任何人,要获得成功都要具备的能力,具有跨职业的,有助于终身学习的,可发展独立性能力的特点;
通用能力维度上,我根据团队自身特点及公司所在行业特性,结合了公司在价值观上对员工通用能力的要求,设计了包含自驱力,执行力,团队合作及沟通能力四个关键能力。每个能力下面的关键字,是针对我们团队特点的具体能力要求关键字。这里值得一提的是沟通能力,是指在项目管理中的沟通和推进,设计师负责一个或几个项目时,对自己的项目有应该具有合理安排优先级,推进自己设计在多个项目里很好的被还原,主动推进优化的能力,这些都需要更有效的沟通和协调,这也是作为一个支持部门必须要具备的一种基本能力。这里的沟通能力并不是指传统意义上的“情绪或性格” ,而是指是否以产品目标为导向,以服务用户为原则,去协调和推进目标很好的达成,并没有针对必须是哪种性格才会有好的沟通效果而谈,在扁平化管理的互联网公司。
有能力的人往往不会因为沟通上的小摩擦而不被大家认可,当然有能力又有沟通技巧的人是我们所有人都应该去努力追求的职场状态,真正的大佬。

2. 专业能力
定义:也叫专业素质,是指从事某职业所特殊需要具备的知识,经验与技能。岗位的不同,对专业能力要求也不同;
专业能力维度上,我结合了服务的B端用户和平台型产品的特点,在行业知识,设计调研,用户分析,设计实施,项目管理几个能力上略有侧重的设计了专业能力考核标准。简单讲就是作为服务B端用户的体验设计团队来说,设计调研对设计师理解业务逻辑尤为重要,相比之下基于业务导向的产品特性,对于设计师的数据采集和分析能力则没有特别偏重的要求,可以由专门的数据部门输出数据结论,辅助设计师参考就可以很好的完成数据侧的设计调研工作。

3. 影响力
定义:指随着通用能力,专业能力不断发展和提高,解决问题的方法和能力不断增强,可以赋能的范围越来越广;如果说通用能力和专业能力的提高是不断量变的过程,那么产生的影响力则是量变到质变的结果。
影响力维度上,更多的是对逐渐步入高职级甚至团队管理者角色的设计师们的要求,它包括方法论建设,分享指导,人才培养,团队建设,要求高职级设计师可以从项目中总结出方法论,赋能给整个设计团队,变成可复制可组件化的工作流程和设计能力,做设计团队的品牌化建设,给整个事业部甚至整个公司带来更多行业内的影响力。
可以说,方法论的输出,对于体验设计刚刚起步的B端用户平台产品来说,是个高职级设计师和管理者必须要精进的必要能力,拿我司来说,B端商家用户就是我们团队日常工作中的目标用户,如何做到业务逻辑更加合理更加易用,把这些摸索出的方法总结成B端体验设计方法论,赋能给团队,甚至赋能给所有电商行业里做B端体验的设计师们,是非常有必要也是有意义的工作。

二. 交互设计师能力模型框架参考(仅供参考)
这里简单放一个我设计的能力模型表格,这个表格以五个不断进阶的能力阶梯形式,分化出从T1到T8的能力层级,这里黄色字部分,代表着这个层级的设计师体现能力的具体产出物。

能力模型的表格更直观清晰的展示了所有能力阶梯的具体要求,用产出物作为量化的指标,考核是否名副其实,相对直观,也相对公平。
三. 设计师如何准备职级晋升的述职演讲
1. 了解各职级的能力要求,了解参与职级晋升的评委角色;
当我们了解了公司的能力模型之后,还要了解这次评委的角色,担任评委的是各部门设计师,还是产研团队的同事比较多,根据能力模型对自己晋升职级的具体要求做准备的同时,还要照顾到听设计师述职演讲的角色是否能听懂,有共鸣,能清晰的了解到我们的能力。
我司这次述职的评委大多数都是部门上下游的产品经理,单从设计师这个群里来讲,产品经理这个角色单从产品的视角去了解一个设计师的能力,理解设计师作为项目中的一个节点的价值和意义其实并不是非常合适的,但作为一个产品团队下面的体验设计团队来说,又合情合理,尤其是作为以业务驱动的,服务B端用户的平台产品来说,似乎在设计师的能力上,或多或少的需要产品经理从整个项目的视角去衡量,设计能力是不是很好的在项目里得到发挥,当然最完美的状态应该是一部分产品一部分设计师,还需要跨部门去邀请完全没有工作交集的同事,更理性的从阐述的内容上去做更直接的判断。
2. 选择要阐述的重点项目:
晋升职级的述职离不开设计师参与的具体项目阐述,下面有几个选择项目的方向,供大家参考。
• 重点项目怎么选?
选项目目标靠近公司目标的。例如,我司今年战略目标之一就是提高人效,就选可以设计组件化,可以出设计规范的项目,可以解放很多“劳动力”的项目。
• 设计目标怎么和项目目标一致?
项目目标是定性的,你的产出物应该是定性的,项目目标是量化到百分比的指标,那么你可以侧面的反应你为这个指标所作出的努力,最终这个指标的达成也有你的业绩即可。例如,项目目标是某入口点击从10%升到15%,那么你的目标就是通过各种分析采用各种方法之后,优化了入口最终提高了点击率,那么你也达到了15%这个目标。
• 如何把业绩上升到具有影响力的程度?
首先要选贴近公司整个大目标的重大项目,产出物一定是可见的可用来定性或定量的具体交付物,例如,从V1到V2的体验升级项目,产出了设计规范,这个规范可使用的范围,就是这个项目的影响范围,就是设计的价值和个人的业绩,因为产出了设计规范,可以前端解决的问题,不需要再找设计师,大大提高了人效的同时保证了体验的一致性,通过设计师在项目前中后期的摸索和实施,总结了一套方法论,这个方法论可以成为其他项目的方法依据,这个方法甚至可以赋能到所有服务B端用户的电商行业里。就像我现在总结出我的方法写成文章被此时此刻的你看到,那你就是我影响力的见证者:)
3. 对项目的阐述,要针对专业能力的要求来准备演讲内容;
阐述要理性且有针对性,并且要有产出物的量化效果。这里我提供一个思路供大家参考,当要阐述一个项目之前,思考以下三点:
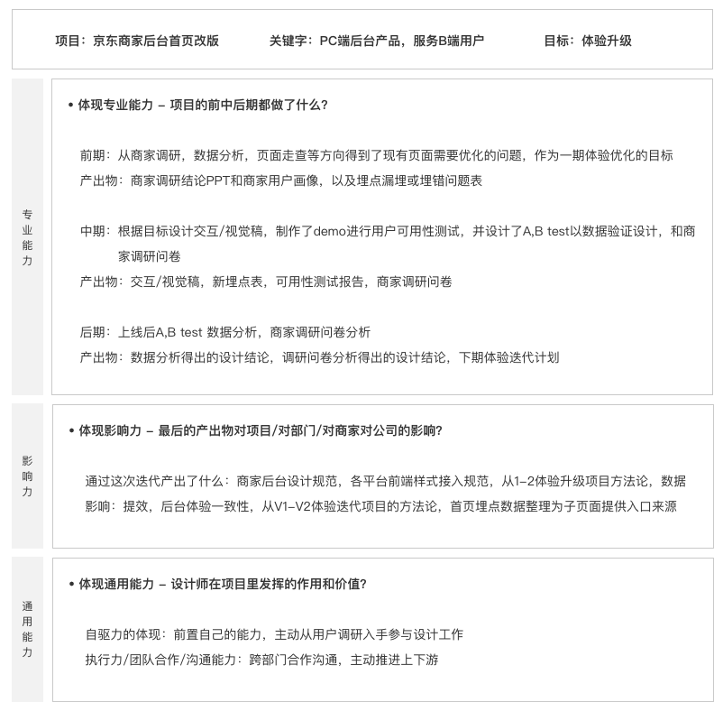
• 体现专业能力- 项目的前中后期都做了什么?
• 体现影响力- 最后的产出物对项目/对部门/对商家对公司的影响?
• 体现通用能力- 设计师在项目里发挥的作用和价值?
下面针对这三点来举个例子:
假设有这样一个项目,“ 京东商家后台首页体验升级改版” 根据这个项目我们来看看如何在项目中体现设计师的业绩和价值。

设计师阐述项目的重点,应该放在设计过程和设计思考设计方法上,最终的效果可以根据产出物来衡量,切忌聊过多的业务逻辑和产品逻辑的细节,如果要表达自己的项目最后的结果是数据的量化指标,可以着重描述自己为了指标所使用的方法等,侧面反映出指标意义下的设计价值。表达成长表达业绩,要根据能力模型上对产出物的要求,准备好项目产出物,可以是方法论总结文章,设计规范,经验分享论文等等,切忌纯粹的感性表达。
4. 述职演讲的PPT结构:

以上这些,再加上一些演讲技巧,讲讲故事,引用一下名人名言作为自己的信条,应该会是一个比较完整的述职PPT结构。
四. 总结
职级晋升述职这件事,其实说大也不大,无非是一次PPT的演讲而已,但是说小也不算小,这是对自己过去工作的一次理性的总结,也是对自己未来发展有具体目标的一次规划,对于一个人的职业生涯来说,并不是每个人的目标都是某个公司里的设计团队经理或总监,甚至合伙人。
也不是每个公司都有那么多管理岗位给到每一个上升到一定程度或工作到一定年限的人的,能力模型相当于给到我们一个成长计划,我们的职业规划不再是几年之后要做什么岗位,而是我们随着通用能力和专业能力上不断发展,个人影响力能够从量变到质变,没有成为经理总监,但我们的职业生涯依然是不断进阶的。
如果说能力模型让我们的职业发展有了清晰理性的规划和目标,那么晋升职级的述职演讲,则是那临门的一脚,不但锻炼了设计师的演讲能力,更让日常工作中偏感性的设计师群体,能理性的梳理自己的成绩,体现自己的价值。
最后,希望大家都晋升成功,拥有不断进阶的人生:)















































































