关于2019中国(广东)工业设计产业博览会展位申请的通知
由广东省工业设计协会主办的2019中国(广东)工业设计产业博览会将于10月24-26日于广东潭州国际会展中心举办。欢迎参展!

展会概况
展会时间 2019年10月24-26日
展会地点 广东(潭州)国际会展中心(6/7/10号馆)
展会名称 2019中国(广东)工业设计产业博览会
展会主题 新设计·新动能
组织机构
支持单位:世界设计组织(WDO)、世界绿色设计组织(WGDO)、中国工业设计协会(CIDA)、光华设计基金会、韩国设计振兴院(KIDP)、广东省工业和信息化厅、佛山市人民政府
主办单位:广东省工业设计协会、中国家用电器协会、广东工业设计城
承办单位:广东创汇展览有限公司、顺德区工业设计协会(合作承办)
协办单位:国际体验设计委员会、意大利工业设计协会、中法当代艺术中心、北京工业设计促进中心、上海市工业设计协会、浙江省工业设计协会、山东省工业设计协会、广州市工业设计行业协会、广州工业设计促进会、深圳市设计与艺术联盟、深圳市设计联合会、佛山市工业设计学会、东莞市工业设计协会、东莞市创意设计协会、中山市工业设计协会、珠海市工业设计协会、惠州市工业设计协会、江门市工业设计协会香港低碳设计协会、澳门文化创意产业人才发展协会、台湾工业设计协会

展会简介
在产业全球化和全球创新格局趋于调整的时代背景下,新技术和新产业革命的快速发展,正在重构制造业的创新链、价值链和供应链体系。而设计作为联接技术与市场、商业的桥梁,其产业体系的作用和意义愈发重要,设计与制造服务的深度融合,将成为引导制造业创新变革的重要方向。
中国(广东)工业设计产业博览会(DWE)是由中国家用电器协会,携手广东省工业设计协会、广东工业设计城联合主办的工业设计大型会展活动,旨在打造全球最大规模的工业设计产业链、服务链与创新链的专业盛会。
本届博览会将与中国(广东)国际家用电器博览会(GIHE)同期同场举办,双展联动,共同打造集展示、交流、服务、商务采购于一体的一站式产业对接平台。
发展定位
中国(广东)工业设计产业博览会(DWE)将坚持“专业化、前瞻性、全产业”的定格,力求发展成为促进中国设计产业的平台、国际设计开放合作的窗口、创意成果对接与产业协同创新的链接器、在设计驱动产业升级和高质量发展中发挥重要的作用。
展会亮点

双展联动
资源平移 优势互补 跨界融合
三链协同
设计产业链 制造供应链 创新价值链
全要素汇聚
设计 制造(家电 泛家居 时尚 文创) 科技 金融
材料 研究 商业 平台 园区
10万+观展人气
2万+专业买家与观众
8万㎡展览规模(5万㎡GIHE+3万㎡DWE)
1000+参展企业(300+家电品牌,200+设计机构,500+产业资源)
百万+世界级大湾区产业链接

展会策划

DWE配套活动
■ 系列设计论坛及交流活动
邀请企业和行业专家,开展设计资讯与行业技术交流、设计之都经验分享、设计前沿研讨等系列设计论坛及交流活动。
■ 设计成果展示与对接活动
展示设计大赛的优秀作品和成果,并组织开展设计成果对接与交易活动,举办项目路演等专项活动。
■ 原创设计购物嘉年华
组织参展的设计原创商品商业渠道平台及企业,开展原创设计购物嘉年华活动。
■ 其他活动
组织开展设计行业峰会、园区展示推介、区域合作、人才招聘、设计培训等其他相关设计活动。
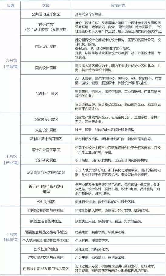
展馆分布图

主题馆(6号馆)

产业馆(7号馆)

体验馆(10号馆)

部分合作媒体

6、7号馆展位价格
标准摊位 (3M*3M):12000元/个。
光地租赁 (不含搭建、施工费用):
100㎡以下(不含100㎡):1200元/㎡;
100㎡-200㎡(含200㎡):1120元/㎡;
200㎡以上:1000元/㎡。
备注:8月15日前(含当日)提交《参展申请表》,费用按DWE展位价格25%收取;
9月15日前(含当日)提交《参展申请表》,费用按DWE展位价格50%收取。
DWE参展咨询
杨先生 15915719582
胡小姐 18675137028
卢永健 13192273367
吴 颀 18922222179
联系电话:020-83396560
邮箱:gdida@163.com
展位申请表下载链接:https://mp.weixinbridge.com/mp/wapredirect?url=http%3A%2F%2Fwww.gd-id.com%2Fuploadfile%2F2019%2F0711%2F20190711113204528.doc
广东工业设计网:www.gd-id.com

















































































