C4D中阵列克隆的妙用教程
C4D中阵列于克隆妙用
前言:这个产品在B站有过教程,那位大佬是用的是贴图做法,如果产品需要放大做特写,贴图做法就不适合。这次我们来说说,如何使用阵列与克隆巧妙而快速的去做产品。在写这边文章的同时,我也去征求过那样大佬的同意,给大家讲解一下

1、新建画布,进入正视图,把产品正面拖入正视图中,再把产品顶视图拖入到顶视图中,按shift+V调节图片透明度,

2、创建圆柱,设置圆分段半径40cm、高度100cm,高度分段设置为100,旋转分段为260,然后C掉。(原理:为了让他得到每个方块基本都为一个正方形的)

3、选中上下两个面,按住Ctrl拉倒跟产品一样的高度

4、在面模式选中,中间面快捷键U~P分裂出来后,把原理中间面按Delete删除

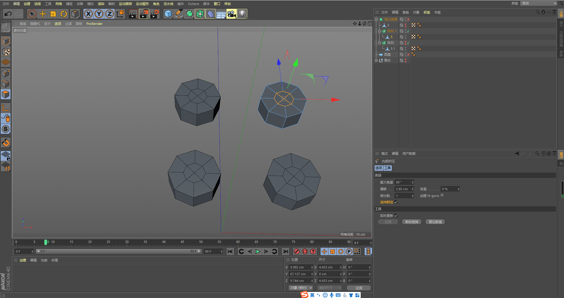
5、隐藏上下图层,选中4中间面的四个多边形,U~P分裂

6、点模式下,选中中间点,倒角细分1,深度100,大小根据自己需求控制,网格-N-Gons-选择移除,删掉中间

7、选择阵列,半径为0,副本为129

8、选择3个面圆洞,使用封闭式多边形空洞封闭起来(快捷键M~D),使用切刀工具(M~K)链接断掉的线,
在选中多余的线,(M~N)消除,最后选择中两 个图层,右键鼠标,找到链接对象+删除,(U~O)优化一下废点

9、在运动图形,点击克隆,模型选为线性,数量50,Y位置-2cm

10、选中两个边缘线,(快捷键M~S)倒角,倒角模式选倒棱,细分5,深度开大最大100%,让他跟产品弧度一致
11、新建一个圆盘,作为参考,方向改为-Z,圆盘分段为1,旋转分段改为8,大小,控制到跟充电口外边这个差不多一样大

12、通过快捷键(M~O)滑动点得到参考性质的一个8多边形

13、在面模式下,选中8边形面,快捷键(M~W)内部挤压

14、在面模式下,如图,选中需要的面,快捷键(M~T)挤压

15、在线模式下,选中线,给他一个倒角,模式选为实体,偏移0.1cn,拓扑中斜角改为均匀

16、加入细分曲面观察一下效果。

17、来到顶视图,Shift+V,视图窗口-背景中,把背景旋转45°,新建一个圆盘,方向改为+Y,旋转分段为8段
圆盘分段1,大小调整到跟按钮差不多大的位置

18、如图所示,我们选中黄色部分,删除

19、如图所示,选中中间线条,快捷键(M~N)消除得到下图,

20、选择左边工具栏中的-启用捕捉中-顶点捕捉,然后进行移动,得到下图效果

21、加入阵列,半径为0,数量3。
22、面模式下,选中中间8变形面,快捷键(U~P)分裂,也给它一个阵列,半径0,数量3。
23、先隐藏 我们分裂出来的8变形,方便我们观察,在线模式下,选中8边形线,选中缩放工具(快捷键T),按住Ctrl 进行内部缩放,在移动工具(快捷键E)按住Ctrl 进行向下多次移动如下图

24、隐藏我们做好的盖子,多边形显示出来(快捷键M~T)挤压,记住勾选创建封顶

25、在面模式下,选择顶面内部挤压,得到如图

26、在线模式下,选择边缘线,快捷键(M~S)给一个实体倒角偏移0.2cm,拓扑-斜角-选择均匀

27、在面模式下,把中间的四个面往下压一下, 让它形成一个下凹的感觉

28、隐藏掉之前做的小模型,显示下半部分,我们做一个内遮挡,在线模式下,选中其中一圈线,按住Ctrl往下移动

29、让它形成一个内遮挡,然后快捷键(U~P)分裂出来,把原来的Delete删除,然后整体高度缩小一点

30、最后我们一起打一个组,看一下整体效果吧
















































































