最全C4D Redshift技术收集官方正版论坛短小精悍GIF动态演示红移渲染器官方正版干货
最全C4D Redshift技术收集官方正版论坛短小精悍GIF动态演示红移渲染器官方正版干货

Adding RS nodes in XPresso - First way

Adding RS nodes in XPresso - Second way

Ambient Occlusion

animated noise

Blending Bump & Normal Maps

Bluring Cinema4D Shaders

Bluring Textures

C4D Noise to RS Lens Distortion

C4D Noise to RS Lens Distortion

C4D shaders to RS shader graph - First way

C4D shaders to RS shader graph - Second way

Change colors of RS Shader Graph

Changing Display color, without Color User Data node

Control spotlight using lighting tool

Distance node + RS Ramp shader

Drag a texture into the shader graph

Drive colors using ramp node

Drive Displacement height via the Null object

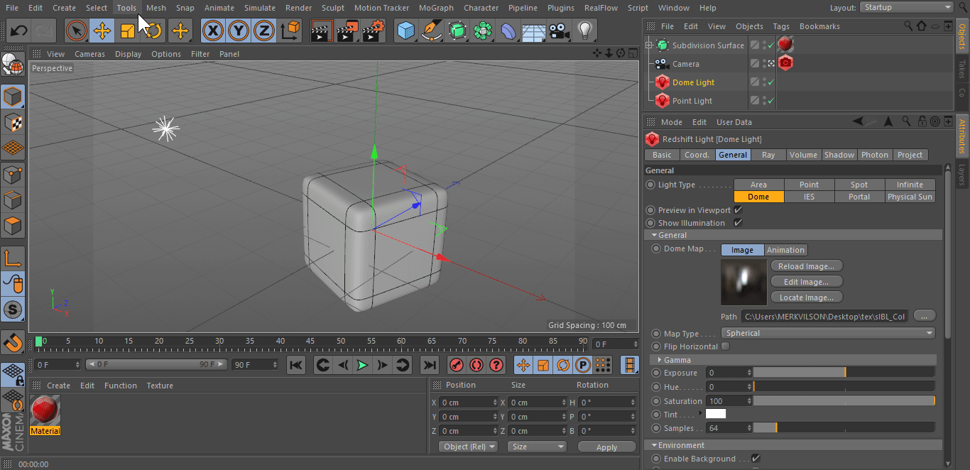
Drive Dome map from RS Shader Graph Via C4D Shader

Drive ReflectionRotation Anisotropy using ramp node

Dust Mask on top of the surface
Lens Effects

Light Material

Light texture from RS shader graph

Lock Camera to the IPR

Normal Map

Optix denoiser in Redshift gives spectacular results on the super noisy caustics

Per Object Visibility

Post Effects - C4D Glare effect to Redshift

Random Color (part 1)

Random Color (part 2)

Redshift Image Distortion

Render Only Selected Objects

Render polygonal object as a volume

Render polygonal object as a volume

Render spline as Hair

Round Corners

Round Corners02

RS Color Saturate clamps extremely bright values between0 and 1

RS Shader Switch - how to use more than 10 shaders

RS Spot Light - Gobo projector

Shader switch + Collision node
Texture behind Alpha (part 2)
Texture behind Alpha

Texture Reference
TextureSampler - Random offset and rotation

The refractive object inside another one
Toon Light
Toon shader

Two Sided Shader
Use colors from random effector
Use layer color for Color User Data Attribute name-RSObjectColor
Vertex Map

wireframe render with transparent faces
You can assign C4D Sun tag to RS Sun and Sky rig in order to adjust the time very precisely

Toon Light
















































































