商业街区美陈包装:郊区型商业地产项目如何成功定位?
上海灵闪美陈工厂承接商业美陈一站式服务,致力于时代前沿的商业街区美陈包装行业!

处于城市边缘、消费能力不足、培育时间长的郊区型项目,如何精准定位,才能最大化聚集客流? 怎样按需规划,才能规避过剩困境? 本文以北京孔雀大湖项目为例,看其是如何立足区域,契合自身,做好定位和规划!
郊区型项目
定位、规划原则
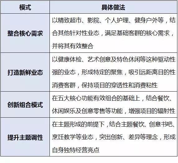
对于一个城市边缘、可塑性强但消费相对匮乏、培育时间相对较长的郊区型项目,其商业发展需秉持如下发展原则: 整合核心需求、打造新鲜业态、创新组合模式、提升主题调性。


精准定位
要点1: 立足于周边市场, 兼顾项目品质与受众面
总体市场定位: 大北京郊区化生活的样板,生活方式型——幸福·时光小镇——艺术商区。
“生活方式型·小镇艺术商区”的落地思考:
a、项目定位所缺乏的是具有指导意义的功能、主题以及对于功能的建筑实现,为此,从建筑对于项目功能表达上,应体现其文化、艺术、创意的主题化生活,确立项目本身生活方式的型态。
b、小镇艺术商区的概念,既是对建筑模式的体现,也将涵盖项目整体功能和体验感的体现,同时主要包含了对于未来功能打造和空间营造的时尚化与主题化。
要点2: 将人群与项目功能联系,重新思考消费者定位
1、人群整合模式
换一种方式去归纳和总结人群类型,更有助于将人群与项目功能联系在一起,项目需要考虑的是 基础人群、标杆人群、穿透人群 这三类的解决方案。

a、基础人群:满足基础
对于属地居住人群,更多关注商业提供的生活功能满足,但需要品质升级,必然是高于现有商业特征。
对属地居民,要解决基础生活配套及生活品质升级的需求,取决于品质层次的把握: 有超市,没有精品超市; 有影院,没有主题影院; 有幼儿园,没有国际早教机构; 有餐厅,没有特色餐厅; 有商场,但有些好东西却买不到 ……关键点在如何兼顾品质与人群的受众面:

b、标杆人群: 树立标杆
对于圈层人群,通过区别于北京的独特性的、体现区位优势的、特定功能物业的定制设计来吸纳,拉升项目层次和品质。
对于圈层人群要解决的是圈层特定交际需求,辐射范围取决于功能满足的准确。 以特定功能吸引圈层人群是可实现的。
对商务圈层而言:当地 工业园区企业本身就有中高层管理者; 临空产业区形成带来顶级商务人群,在机场周边解决商务交流; 北京的商务客群有些特定交际需求放在北京之外可能会更适合。
对文化圈层而言: 文化和艺术创作需要安静、舒适的环境; 文化创作者在北京拥有独立工作室成本很高,未必能负担的起; 文化人的交流更适合在山清水秀的自然环境中; 关键点在于圈层需求的准确把握和对应功能满足。
c、穿透人群: 魅力穿透
对于大北京人群,需要用魅力去穿透,用粘性去留住,魅力和粘性的产生只能来源于环境、商业、文化,如何用三者去做主题就是关键。
对于魅力吸引人群,要解决丰富和深化魅力内涵问题,辐射范围取决于有魅力塑造的效果。
该部分人群是项目最大的难点所在,其出路依然是在于如何将环境、商业、文化三者有机结合,并用同一高度凝练的主题作为触媒。

2、分析消费者来源

3、群体定位对项目的意义
决定项目的核心与基调,决定项目主题氛围的营造和未来业态组合模式及品牌构成。

消费群及特征

项目主题一方面来自客群对商业功能的需求特征,一方面来自其所彰显的主题化生活方式的体现。

要点3:商业主题营造具有调性,形成消费粘性
1、集成基础生活需求
每一个家庭抑或个人,都能找到便利需求的满足、便捷生活的感受与生活服务的贴心。

2、营造品质生活感受
有不一样的各式主题餐厅时尚餐饮,也有随意街头的甜品; 有创意文化的零售,也有格调的书吧与会所; 有中式的茶舍,也会有西式的咖啡。

3、塑造特定生活模式
将顶级体检机构、理疗养生机构、健身会所以及高端SPA、健康美食、禅宗体验引入项目,强化项目与众不同的生活范本。

4、打磨艺术主题生活
将 主题艺术商业与艺术居住结合。
按需规划
要点4:落实核心业态
营造一个生活方式型商业小镇,以主题配套+精致配套服务于生活、居住、休闲、体验群体和特定休闲是其商业模式的方向与主旨。

总体商业功能平台

要点5:明确功能分区
功能分区的角度,西侧为静区,以强化艺术主题的院落型商业、艺术居住为主; 北侧为动区,布置纯商业类物业。

动静两区,分别形成两条功能性道路: 西侧为“艺术步道”,东侧是“商业步道”,中间形成小型广场,满足功能及规划的需求。

初步形成三个小型广场服务于小镇与商业,而大湖南区则以现有功能形态与景观形成“城市客厅”。
在满足商业使用的前提下,须尽量考虑居住类物业的最大化满足,为此,将规划用地范围限定如下区域:
特别说明:该区域以艺术类别墅为主,其滨水艺术类商业概念建筑与其形成互补,不建议仅划定滨水小区域作为艺术文化类商业,而需要结合艺术别墅形成特定的主题区域。
要点6:差异化的建筑形态
1、小镇·幸福汇
儿童是其消费主力和主导,从而带动相关产业和商业零售的植入; 客层以区域家庭型为主,功能则趋向于儿童,专注于相关教育培训产业和配套零售,文化、艺术、培训结合零售,形成强有力的主题吸引,满足人群前往的主题化吸引条件。

2、小镇·创艺汇

3、小镇·健康汇

4、小镇印象之·莫奈花园

5、小镇印象之·水边的阿迪丽娜

6、小镇印象之·风之羽翼
以上主打艺术的区域,以多元化的三个主题共同塑造一个商业形态,针对高端、小众、圈层人群,以独栋建筑、院落、会所等建筑形式,文化、餐饮、养生、休闲等营造标杆人群的专属领地和圈层文化。
7、小镇印象之·地中海的蓝














































































